手机访问:wap.265xx.com电竞酒店违规接待未成年人的,应当这样管、这样罚!
2022年8月6日
来源:郴州电台
原标题:《罚款1万元!郴州一电竞酒店被停业整顿!》
近年来
以“住宿+上网”为卖点的电竞酒店
备受年轻人青睐
但这一领域却存在
违规接纳未成年人入住的问题
让许多老师、学生家长很是担忧
为此
北湖公安持续加大
对辖区内电竞酒店的日常清查力度
严查违规接纳未成年人等行为
努力为未成年人健康成长提供坚强保障
POLICE
今年4月,郴州市公安局北湖分局对位于北湖区文化路的铂金电竞美宿进行例行检查时,发现该电竞酒店未经未成年人监护人同意,接纳未成年人住宿,后该电竞酒店被公安机关依法处以警告并责令限期改正的处罚。本以为收到处罚后该酒店能够规范经营,但该酒店依然不知悔改,在利益驱使下,仍旧我行我素。
7月20日,郴州市公安局北湖分局治安大队对该电竞酒店进行突击检查时,发现该电竞酒店依然存在之前的不按规定运营行为,违规接纳3名未成年人住宿。民警随即固定证据,依法对该电竞酒店进行处罚。
由于该电竞酒店“屡教不改”,受到公安机关处罚后依旧不以为然、顶风作案。在充分调查取证后,办案民警对该电竞酒店开出“重磅罚单”:责令停业整顿1个月,并罚款1万元!
未成年人是国家的希望
为未成年人健康成长编织“防护网”
关乎民生与未来
希望全社会给予关注与支持
同时
北湖公安在此郑重提醒
请电竞酒店等场所经营者
坚守底线、合法经营
一旦再发现有违规接纳未成年人等行为
公安机关必将
发现一起、重罚一起、曝光一起
相关法律法规节选
《未成年人保护法》第五十七条 旅馆、宾馆、酒店等住宿经营者接待未成年人入住,或者接待未成年人和成年人共同入住时,应当询问父母或者其他监护人的联系方式、入住人员的身份关系等有关情况;发现有违法犯罪嫌疑的,应当立即向公安机关报告,并及时联系未成年人的父母或者其他监护人。
《未成年人保护法》第一百二十二条 住宿经营者违反本法第五十七条规定的,由市场监督管理、应急管理、公安等部门按照职责分工责令限期改正,给予警告;拒不改正或者造成严重后果的,责令停业整顿或者吊销营业执照、吊销相关许可证,并处一万元以上十万元以下罚款。
郴州市公安局北湖分局
北湖区文化旅游广电体育局
北湖区市场监督管理局
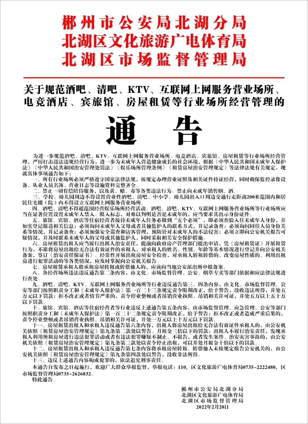
关于规范酒吧、清吧、KTV、互联网上网服务营业场所、电竞酒店、宾旅馆、房屋租赁等行业场所经营管理的
通告
为进一步规范酒吧、清吧、KTV、互联网上网服务营业场所、电竞酒店、宾旅馆、房屋租赁等行业场所经营管理,严厉打击违法违规经营行为,进一步为未成年人营造健康成长的社余环境。根据《中华人民共和国未成年人保护法》《中华人民共和国治安管理处罚法》《娱乐场所管理条例》《租赁房屋治安管理规定》等法律法规有关规定,现就具体事项通告如下:
一、所有行业场所必须严格遵守国家法律法规,按规定办理营业证照及相关证件持证经营,同时确保监控录像设备、从业人员名簿、营业日志等设施资料完整齐全。
二、禁止一切有偿陪侍服务,以及黄、赌、毒等各类违法行为。禁止向未成年销售烟、酒。
三、学校、幼儿园周边不得设置营业性酒吧、清吧。中小学、幼儿园出入口周边交通行走距离200米范围内和居民住宅楼(院)内不得设立互联网上网服务营业场所。
四、酒吧、清吧不得超范围经营娱乐场所经营活动。酒吧、清吧、KTV、互联网上网服务营业场所等行业场所应当在显著位置设置未成年人禁入,限入标志,对难以判明是否是未成年的,应当要求其出示身份证件。
五、旅馆、宾馆、酒店等住宿经营者接待未成年入住务必做到“五个必须”,即必须查验入住未成年人身份,并如实登记报送相关信息;必须询问未成年人父母或者其他监护人的联系方式,并记录备查;必须询问同住人员身份关系等情况,并记录备查;必须加强安全巡查和访客管理,预防针对未成年人的不法侵害;必须立即向公安机关报告可疑情况,并及时联系未成年人的父母或其他监护人,同时采取相关安全保护措施。
六、房屋租赁出租人应当履行出租人治安责任,提前向政府房产管理部门提出申请,凭《房屋租赁证》开展租赁行为,不准将房屋出租给无合法有效证件的承租人,对承租人的姓名、性别、年龄等基本情况进行登记并向公安机关备案,签订《治安责任保证书》。经常性开展出租房屋安全检查,对承租人转租转借的、改变房屋性质的、利用出租房进行犯罪活动的等各类情况,应及时掌握向公安机关报告。
七、房屋租赁承租人将承租房屋转租或转借他人的,应该向当地公安派出所申报备案。
八、各经营场所违法违反通告第二条内容,由文化、市场监督管理、公安、烟草专卖等部门依据相应法律法规进行查处。
九、酒吧、清吧、KTV、互联网上网服务营业场所等行业违反通告第三、四条内容,由文化、市场监督管理、公安等部门按照职责分工和《未成年人保护法》第一百二十三条规定责令限期改正,给予警告,没收违法所得,并处五万元以下行款;拒不改正或者情节严重的,责令停业整顿或者吊销营业执照、吊销相关许可证,并处五万元以上五十万以下罚款。
十、旅馆、宾馆、酒店等住宿经营者等行业违反上述通告第五条内容,由市场监督管理、应急管理、公安等部门按照职责分工和《未成年人保护法》第一百二十二条规定责令限期改正,给予警告;拒不改正或者造成严重后果的,责令停业整领或者吊销营业执照,吊销相关许可证,并处一万元以上十万元以下罚款。
十一、房屋租赁出租人和承租人违反通告第六条内容,出租人将房屋出租给无合法有效证件承租人的,由公安机关依照《租赁房屋治安管理规定》第九条第二款处以警告、月租金三倍以下罚款;出租人不履行治安责任,发现承租人利用所租房屋进行违法犯罪活动或者有违法犯罪嫌疑不制止、不报告,或者发生案件、治安灾害事故的,由公安机关依照《租赁房屋治安管理规定》第九条第三款处以责令停止出租,可以并处月租金十倍以下的罚款。
十二、房屋租赁出租人和承租人违反通告第七条内容将承租房屋转租,转借他人未按规定报告公安机关的,由公安机关依照《租赁房屋治安管理规定》第九条第四款处以警告,没收非法所得。
十三、违反上述通告内容构成犯罪的,依法追究刑事责任。
本通告自发布之日起施行,欢迎广大群众举报监督。举报电话:110,区文化旅游广电体育局0735-2222480,区市场监督管理局0735-2626832。
特此通告。
郴州市公安局北湖分局
北湖区文化旅游广电体育局
北湖区市场监督管理局
2022年2月20日
来源:北湖公安局
编辑:倪子
一审:文华
二审:刘军
终审:何雨贵
延伸阅读
1.首例:法院认定涉案电竞酒店属于网吧!
2.湖南省文旅厅:电竞酒店、电竞俱乐部等应当取得《网络文化经营许可证》
3.对电竞酒店被公益诉讼和判决的思考
4.1年1.28万家网吧倒闭,网吧会转向电竞酒店、电竞赛事?
5.电竞酒店需要审批网吧的手续吗
版权说明:本文仅供交流学习,配图由编者李志轩编配,图片来自于网络。感谢原作者的辛苦创作,若来源标注错误、转载涉及版权等问题,烦请告知,我将立即删除。谢谢!联系邮箱:928704450@qq.com
上一篇:完全民事行为能力人的年龄是多少岁
下一篇:甄子丹赵文卓哪个更算是大牌,就是哪个更有名更火?(甄子丹赵文卓谁厉害)
最近更新生活资讯
- 反转再反转,这部科幻末世灾难片真的爽
- 快捷指令sky电影捷径库
- 2021《自然》年度十大人物:塑造科学,造福社会
- 千里单骑救萝莉却被捕,“正义使者”成了谁的牺牲品?
- 浪漫爱情励志人生 最震撼人心的十部日剧(图)
- 短篇小说(家庭伦理)
- 推动农业绿色低碳循环发展 推动农业绿色发展、协调发展
- 资料:成奎安电影作品《灯草和尚》(1992)
- 稻盛和夫《活法》1
- 合肥市第六中学2019-2020学年下学期2019 级高一年级线上线下教学衔接学
- 全网的电视剧,电影和动漫无偿观看(每年的都有哦)
- 理想国
- 刺激!梅州首部限制级伦理微电影《幻镜》网络首映!
- 男人为何迷恋女人胸部?
- 陆小曼与林徽因:都是富养的女儿,差别在哪里?
- 问题已被解决?
- 看了多少烂片,才找出这92部经典!
- 金高银:怎么从拿8个电影奖的怪物新人沦为了被众嘲的“资源咖”?
- 猎天下第2部:河阴之变
- 封神演义读后感100字(五篇)
- 又一部岛国神作,堪称校园版《权力的游戏》!
- 【全面解读】2022年以后,再无“国产”BCBA?
- 鬼文化(商代的帝王文化))
- 豆瓣9.2分年度第一佳片,每一秒都是夏日初恋的味道
- 社会的重器:性侵犯罪信息统一查询平台,还校园一片蓝天