手机访问:wap.265xx.com报考了国家培训网的家庭教育指导师,网上搜了很多资料,说法不一,有没人了解他们家的
现在有点迷茫
证书是没有含金量的!
题主不要被骗呀!
家庭教育指导师只是个技能培训证书,而且颁证机构不一,根本就谈不上含金量一说,只能说社会影响力不同罢了!

题主所说的国家培训网,我不知道是哪一个?
以前,我一直以为国培网就是中国国家培训网,无意间看到中国国家人事人才培训网的百度词条,也叫“国培网”!
因为不知道题主说的到底是哪一家,所以我就来把这两家都说一下!
中国国家人事人才培训网,简称“国培网”,是2005年由人社部成立的国家级网络培训教育机构,属于事业单位。

中国国家培训网,是经原国家人事部批准建立的国家级培训专业网,也是专门做教育的网站。
市面上很多人也把这个叫“国培网”,其实这是字面意思的错误理解,国培网是“中国国家人事人才网”!

这两家机构都是专门做教育培训的网站,机构背景都没啥问题,我们再来看看这两家机构的证书如何。
这两家机构的证书都叫专业技能培训证书,本质上都一样,都受用人单位认可,只是证书的内容上有一点差别!
中国人事人才培训网的证书里面没有成绩,只显示成绩合不合格,但有课时。
中国国家培训网显示成绩,但没有课时,在个人看来,两者没多大的区别!
左侧为人事人才网、右侧为中国国家培训网
两家的证书都没问题,主要还是看学习内容!
这两个证书的获取途径,都要通过培训机构来报名学习,等培训合格了之后,到了考试的部分,才是颁证机构组织统一考试,然后颁发证书,并且证书都是颁发给培训机构,由培训机构统一邮寄给我们。
人事人才网和中国培训网都是颁证机构,只是负责颁发证书的,但不负责培训,所以,题主不管选择哪个证书,一定要选择一个靠谱的机构!

看官网宣传:
正规机构,都是定期更文,域名工信部也能查到!
看企业宣传:
企业动态是否定期更新,地址是否存在,机构的电话能不能打通等等。
看有没有颁证机构授权的培训资质(划重点):
这一点比较重要,如果没有颁证机构的授权资质,那基本都是假机构,另外,大家还要小心,那种伪造文件的机构,因为我国的ps技术实在是太牛B,所以建议大家向颁证机构打电话核实。
这是前段时间,一个机构伪造的人事人才网的通告,感兴趣的朋友可以自己查询一下,人事人才网这一天就没发过通告
找培训机构要注意这几点:看公司的成立年限长短,成立年限三年以下的慎选!看公司注册资金多少,注册资金低于一千万的慎选!
(成立时间短的怕存在跑路的可能、注册资金低的公司风险承担能力低,同样存在跑路的可能)
看机构课程内容注意这几点:课程不能低于200节课!一节课不能少于一个小时!必须要线上直播课直播课要包含实操课、答疑课要有线下讲座
年前粉丝和粉丝聊天截图
划重点:
除了以上,还要看这个机构有没有线下讲座,如果没有,就要慎选,切记一点,理论与实践相结合,才是王道,不然只会纸上谈兵,即便拿上证书,对我们的帮助也有限。
看老师是否专业:
一般培训机构,在报名之前,都有免费试听课,可以先听听老师讲的专业不专业,条理是否清晰,有没有胡诌乱编,或者是口齿不清。服务不好的建议远离!不专业的建议远离!跑堂的那种老师建议远离!
支付方式也很重要:
不要随便转账!也不要二维码付款!不要点链接付款!(要对公付款,不要直接转账或者扫二维码,这样更有保障!)
一位知友分享,报名机构没开课但不给退费
(关于筛选机构的一些技巧,我以前有专门总结过一篇报考攻略,分享给题主作为参考!)家庭教育指导师值得考吗?这个证书有用吗?费用多少?听听过来人怎么说(从选机构到报名学习全套攻略)
大概就讲这么多啦,再想到其他的我再来追更!希望能帮助到题主,也欢迎各位想考证或者已经考过证的宝宝和我一起来探讨交流!
好久不追更了,今天正好有空,双十二马上到了,赶紧上来给大家再追更一点机构的套路,以防各位上当受骗!
双十二到了,网上各家机构消息满天飞,大家一定要注意,不要随便点链接,不要随便注册,不然你的信息就会泄露,然后就会被疯狂轰炸!
我有一个粉丝反应,因为不懂机构的套路,去一个网站留了电话,这几天都快被烦死了,电话拉黑一个又来一个,手机号又没法换,真的很痛苦!

大家要注意呀,千万不要踩坑!
随手分享,没想到能得到这么多人的认可,今天再来追更一点干货吧!
很多人都比较关心,报名之后该如何合理安排时间学习,我来给大家分享一下,我的学习经验吧。

我是在孕期学习的,有时候还要带大宝,基本上能学习的时间,就是午休起来!差不多两点半开始,我就准备听课了!上个卫生间把手机调成静音给自己倒一杯水舒适的耳机准备纸笔
(听课前期工作要准备好,不然我们在上课的过程中,一会要上厕所,一会手机响了要看手机,一会又要喝水吃东西的,很浪费时间,还打乱思路,成年人,每天的事情都有很多,闲时间很少,所以一定要把上课时间合理利用起来,不要被这些琐事打扰!)
我的学习旧照
其实不管是全职宝妈,还是上班族,都要合理好安排自己的时间,尤其是上班族,每天就下班到睡前那点时间可以利用,如果你不安排好自己的时间,半年都学不完课程!
所以,如果决定开始上课,就坚持到底,不要三天打鱼两天晒网,最后什么也没学习下,浪费钱不说,还耗费精力!
除了合理安排自己的时间,做好课前准备工作,我们在上课过程中,还要注意以下几点!从感兴趣入手!
听课一定要从自己感兴趣的内容先入手,不然容易困!听课做笔记!
听课一定要做笔记,这是重中之重!俗话说,眼过千遍不如手过一遍,如果你没有做笔记,一遍过去几天就忘得一干二净!
给各位看看我的笔记不懂就要问!
有不懂的地方要圈出来,等老师上答疑课的时候,你要及时提问!写读后感!
每天上完课,尽量写一点自己的听后感吧,也就是反思!思考一下,自己在遇到这样的问题时,是怎么解决的,错在了哪里?哪里又做得很好,给自己一个肯定!线下讲座,能参加尽量参加!
现场不但能结交一些优秀的人,还能听大家分享一些干货,会有很不错的收获!走出去你会发现,优秀的人都很努力!即便不能参加线下讲座,也要看一看他们的讲座直播,你会收获到一些东西。
虽然大多数人学习家庭教育指导师,都是为了教育自己的孩子,但还有一部分人,是想从事这方面的工作,对于从业的人来说,更关心拿到证书以后能否入职!专业的家庭教育指导师!
(幼儿园、中小学做专门的家庭教育指导师)
这是青岛市出台的家庭教育指导纲要可以做家教,一对一辅导!
(现在好多家长招家庭教育指导师,薪资不错,除了需要有证书,还对经验有要求)
这是西安的招聘平台上的招聘通知,大家可以参考一下招聘要求培训机构里做讲师
(这个对经验要求可能比较高,刚拿上证书,没有多少经验的,可以从助理做起)
要证书、经验
还有什么一些早教机构、妇女儿童服务机构、社区居委会、社区服务机构、婚姻家庭律师事务所、婚姻家庭指导中心、家庭服务中心、教育咨询类公司、青少年教育培训机构、家庭补习从业人员、青少年活动中心、企业援助等等,都可以入职!
从招聘平台上的经验要求来看,许多机构看重的都不是证书,而对经验和专业知识要求很高!
所以,建议大家如果想从事这方面的工作,一定要把心思放在学习上,找机构要选择专业知识丰富的,而不是随随便便凑活那个证书,这样只会白忙活一场!

对于想入职的小白,一定要小心上当!
市面上有许多三流机构,经常会对学员说:你来报名吧,我们这里就能能给你介绍工作!
其实这就是一个幌子,大家随便上招聘平台一搜,入职根本就没那么简单!
小机构压根就没有能力提供入职平台,都是嘴上功夫大!
大机构虽然给学员提供入职的平台,但在入职之前,有一个面试,专业度不够,第一环节就卡死了!
因为疫情的关系,学校暂时停课了,我闲来无事,再来追更一下回答。

最近有粉丝问我:想找官方授权的培训机构报名学习家庭教育指导师,但是不知道怎么找!
给颁证机构打了电话,被告知:授权的培训机构不方便透露,可以留下电话,这边安排会员单位联系。
随后就接到了不同机构的销售电话,大概对比了一下,也没找到自己想要的,我到底该去哪里找到颁证机构授权的培训机构?
首先,我想告诉这位粉丝宝宝,你打电话去找,肯定是找不到的,所谓的会员单位,就是谁家的广告费多,先给谁家,并不是谁家的课程优质就给谁,只要是颁证机构授权的培训机构,发的都是他家的证书,但课程多少和服务就层次不齐了!
这就跟考驾照一样,你去哪一家驾校报名,都能拿上证,但是服务都不一样,有的驾校教的很细心,有的驾照,你能稳住方向盘以后,教练把车扔给你让你自己连,几天都见不他上一面,想问啥也不知道怎么问!
去网上搜!
去网上搜索,然后一家一家的联系,对比!
优点:不用担心被熟人套路!
弊端:大海捞针,寻找慢,手机会被骚扰,轰炸!
我去年加的机构老师,一直忘了没删除,今年还在给我发消息,是有点烦恼哈!向考过的朋友或者亲戚咨询!
去问问身边考过心理咨询师的朋友和同事,把这些机构的联系方式要来,一一去咨询一下,看他们机构的授权单位是哪一家,有没有培训家庭教育指导师,再看看他们的课程内容。
然后根据我写的那几个点逐一对比,找到符合自己预期的机构,再去报名学习。
优点:不用上网大海捞针,比较快捷!
缺点:见得机构少,不懂套路,容易上当!

写在最后:
不管是哪一家机构,我们打电话过去找其授权的培训机构,人家给的都是在自家广告费投入最多的机构!
不管是哪一家机构,只要是颁证机构授权的,证书都是由他们颁发的!
但我们的目的不仅仅是拿个证书,而是要找服务好,课程内容优质,市场信誉度高的机构!
随便找一家,万一跑路了,我们哭都没眼泪,人家颁证机构又不管你这些,反正跟人家也没关系。
没找到机构的宝宝,希望你们能早日找到符合自己预期的机构,已经报名的宝宝,希望你们能学有所用,马上要考试的宝宝,预祝你们考试顺利。
温馨提示大家:年关将至,疫情复发,愿大家平安顺遂。

各位小伙伴注意了,在我评论区拉人的,一律不要信!
我一直追更回答,却很少关注评论区,近日因为疫情被困在家,闲来无事翻看评论区,这不翻不知道,一翻吓一跳,这么多机构的托在我底下忽悠人,敢情你是回家了呀?这么正大光明!















以上几位用户都是各个机构的托,我已实名举报,请大家看清楚,切勿上当受骗!
温馨提示:
不要相信轻易相信陌生人的话,也不要轻信别人的热心肠,永远记住一句话:无事献殷勤,非奸即盗!
我从来不会主动给任何一个人发消息,除非是有粉丝专门咨询!
疫情在家,继续追更!
不知道大家发现了没?自从家庭教育促进法通过以后,市面上有关家庭教育指导师的培训机构越多了,五花八门的啥都有,前段时间,我被某机构的老师拉进一个群里,除了一个网红老师撑门面,其他的像什么实操课,线下讲座一律没有,并且半夜三更还在拉人!
“报名人”也非常多,一会一个:“老师我要报名”,一会一个:“老师我也要报名,还有名额吗?”看得我尴尬症都犯了,这都2022年了,还在用这种老套路,实在忍不住,我在群里说了一句:“好假”!一秒钟后,我就被传了飞机票。

我以为,这已经是我见过最离谱的机构了,没想到,后面还有更离谱的在等着我!
一个小伙伴发来消息,说自己被机构忽悠了,机构信息如下:录播课一千五百块钱打着人事人才网的幌子没学习直接考证
够离谱吧!

这位粉丝说:我把这些告诉你,你写上去,让大家闭坑,但你不要把我给泄露了,我怕遭报复!
非常感谢这位热心的朋友,我把和她的聊天截图放上来,为了不暴露他的隐私,我把我们两个人的头像都截掉了!
聊天记录如下:


打着国培网的旗号颁发证书,一千五百块钱,授课却在另一个平台,六十个视频不但是录播,并且网上都有卖的!

和国培网颁发的证书“一样”,但学习内容天差地别!

在机构提供的一个网站考的,十分钟就完事,还给了答案!
更离谱的是,课都没上,还考了满分,客服还一个劲的恭喜!

学员都没学习,上去直接考试拿证,并且考了一百!
后边想退费,机构说已经考完试了,不能退了!

最后,感谢小伙伴的无私分享,让大家少走一点弯路!
政策改革
有许多机构的老师,最常用的套路就是,新的政策马上出来,要限制名额,要限制学历,增加论文答辩等等,增加我们的焦虑感,让我们赶紧报名!
录播课需小心
没有实操课、答疑课、直播课、线下讲座的一律谨慎选择!小心低价诱惑
价格太低小心录播课,用陈旧知识忽悠大家!
授权资质一定要看
市面上有许多小机构,因为没有颁证机构的授权资质,就打着大机构的幌子来招生,这个时候,大家一定要注意查看对方是否有颁证机构的授权资质!选择成立时间久一点的培训机构
新成立的机构慎选,不是不信任,是我们没那么多的money去填坑!不学习直接参加考试的需谨慎
先考试再学习的机构不要选,试问一下:不学习怎么考试?
课程课时都要看
正规培训机构的家庭教育指导师课程,每节课不低于一小时!每期不低于二百节!
大家一定要小心那种一节课二三十分钟的机构!这都是薅羊毛!
家庭教育指导师都是技能培训证,不是资格证书,没有持证上岗的作用
培训证书就是技能培训证书,简称培训证书!任何一家证书,都没有持证上岗一说,这个某爱研究院的老师,赤裸裸的忽悠学员!
这是粉丝发给我的,她和机构老师聊天截图,大家看图,不要上当!

每次看到这种睁眼说瞎话的,就忍不住想要曝光,宝爸宝妈挣几个钱容易吗?还要被这帮人忽悠,真来气!希望大家少走弯路!不要被骗哈!

不说了,做核酸去了,下次再来爆料!
最近,有很多粉丝问我,为什么你这么闲,会有时间写这些回答?你是不是托?
我闲是因为我自己开潮而艺术培训公司,周末和下午学生放学比较忙,平时不开会都比较闲,所以我不是托!
但我评论区有托,给大家看看粉丝给我的分享!
在我文章评论区被机构忽悠的粉丝,说加上一聊发现不靠谱
不是我闲,而是我不刷D音!不知道大家发现了没,刷D音很浪费时间,一不小心一两个小时就过去了,除了傻乐,没别的收获!有刷D音的这个时间,谁都能写一篇文章,或者回答一个问题了!所以,不是我时间多,而是我没D音,为了不浪费太多的时间,我把它卸载了!
在别人刷D音的时候,我刷一刷知乎,增长一些实用的知识,提升一下自己的语言组织能力,对我来说,总比刷短视频收获的多!
如果你也愿意每天能把闲余时间利用起来,写一写文章,读一读书,那么,一年下来,你也一定会有所收获!
我有自己的公司,赚钱足够养活自己,我没有和机构合作,也没兴趣搞这些合作,运营这个号,纯属兴趣和打发时间而已!
每天都有各个机构的人找上门来问我要不要合作,如果我要是真的合作了,就不会在这里给大家避坑了!就是给大家画饼了!市面上的这些机构虽然多,但大多都有自己的套路,我不会昧着良心赚大家的血汗钱!
找我合作的机构
我评论区潜伏了很多机构的人,给大家发消息,询问大家是否有报考需求,大家不要上当,我不会给大家发消息,那都是机构的招生老师!
大家看清楚哈,不要被别有用心的人给忽悠了!
育儿路漫漫,愿每一位父母,都能教子有方,教有所成,加油吧!

最近,不断有粉丝给我留言:2022年报考家庭教育指导师是不是要限制学历?需要从初级考吗?有论文答辩吗?
作为一个考过证的过来人,实在是看不惯这些机构整天起来瞎忽悠,就来给大家说点实话,不过我最近被某些机构搞怕了,希望知乎大大高抬贵手,别删除此文,留给需要的小伙伴们,让大家少走一点弯路,少花一点冤枉钱!
答案:是套路!
只要是有机构给你说,马上就要限制学历,要分等级考,还要论文答辩等等,就不要相信,这都是机构为了让你快速交钱给你下的套!
部分机构老师为了业绩,搞饥饿式营销这一套,到处割韭菜!明明一次就能到位,考高级就好,为什么还要从初级开始考?
案例1:
有机构告诉她,春节以后,报考家庭教育指导师需要限制学历,价格还会上涨!
机构忽悠说过完年要限制学历,价格也要涨!
可爱的粉丝给我提供素材,避免大家上当受骗
案例2:
机构告诉她,2022年1月1日起,考家庭教育指导师政策要改革,需要从初级考,现在有机会按照老生学籍身份参加高级考试!
知友发来消息咨询
案例3:
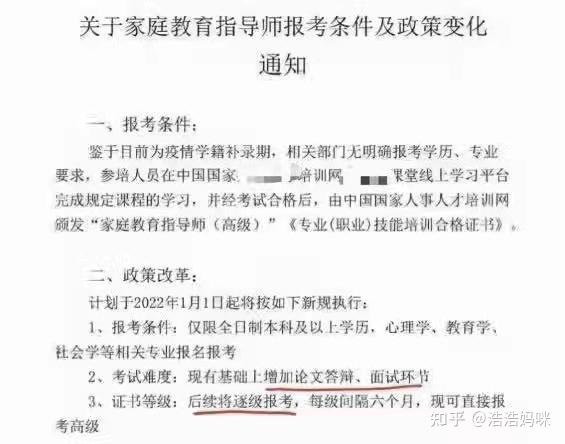
打着人事人才网的幌子,正大光明的行骗!首先,做了一张政策改革的通知!
这是培训机构自己制作的政策改革通知!
接着,做了一张假的人事人才网的红头文件!大家看日期——2021年11月18日!
这是他们做的假的人事人才网的红头文件!
这是我在人事人才官网查的消息截图,2021年11月18日,人事人才网根本没发过通知,并且,前后几天发的通知也不是政策改革的,勤快一点的朋友,可以自己去中国国家人事人才培训网的官网去查一下!
人事人才网的公告截图,2021年11月18日没发过通知
除了以上假文件,机构老师还跟朋友说,考不过给他说,言外之意还能包过?
机构人说,考不过你给我说,言外之意,这是能包过了?
政策改革这一套,不但家庭教育指导师这个行业的机构再用,做学历的机构也在用,这是我无意间在朋友圈看到的一个做学历的机构老师发的!
无意间在朋友圈看到的
家庭教育促进法正式实施以后,许多机构为了短期变现盈利,就各种玩套路,增加父母的育儿焦虑,让大家快点交钱!
虽然假机构居多,但这其中不乏一些正规机构,这样的营销方式真的很让人反感,欺骗的成分太大,注定走不长远!我相信,真诚远比耍手段走的久!
市面上有许多机构,因为没有好的课程,干脆就卖证!拿上不知道哪里搞来的录播课,到处吹肆自己的证书,说别人家考个证几千块钱,他家几百块就好!这都2022年了,谁不知道某宝上买个假的几十块钱!批量走可能九块九一个都有!所以,我想说,这些纯卖证的就是耍流氓!
比如这种:录播课,只有几十节,一节课二三十分钟!还卖几千块,这能学下什么?
最近更新生活资讯
- 反转再反转,这部科幻末世灾难片真的爽
- 快捷指令sky电影捷径库
- 2021《自然》年度十大人物:塑造科学,造福社会
- 千里单骑救萝莉却被捕,“正义使者”成了谁的牺牲品?
- 浪漫爱情励志人生 最震撼人心的十部日剧(图)
- 短篇小说(家庭伦理)
- 推动农业绿色低碳循环发展 推动农业绿色发展、协调发展
- 资料:成奎安电影作品《灯草和尚》(1992)
- 稻盛和夫《活法》1
- 合肥市第六中学2019-2020学年下学期2019 级高一年级线上线下教学衔接学
- 全网的电视剧,电影和动漫无偿观看(每年的都有哦)
- 理想国
- 刺激!梅州首部限制级伦理微电影《幻镜》网络首映!
- 男人为何迷恋女人胸部?
- 陆小曼与林徽因:都是富养的女儿,差别在哪里?
- 问题已被解决?
- 看了多少烂片,才找出这92部经典!
- 金高银:怎么从拿8个电影奖的怪物新人沦为了被众嘲的“资源咖”?
- 猎天下第2部:河阴之变
- 封神演义读后感100字(五篇)
- 又一部岛国神作,堪称校园版《权力的游戏》!
- 【全面解读】2022年以后,再无“国产”BCBA?
- 鬼文化(商代的帝王文化))
- 豆瓣9.2分年度第一佳片,每一秒都是夏日初恋的味道
- 社会的重器:性侵犯罪信息统一查询平台,还校园一片蓝天