手机访问:wap.265xx.comAIGC:媒介内容创作的新变革
编者按:智能聊天机器人程序ChatGPT自发布之初就因其强大的自然语言处理能力受到广泛关注,这也引发了人们对于AIGC在未来传媒领域应用前景的思考。AIGC将带来生产内容、效率与数实融合等方面的技术可供性,在这种新生产力的加持下,媒介生产场域将面临巨大变革。本文采取实证研究的方法,将AIGC与人工创作内容进行比对,分析其优势与不足,并进一步探讨了AIGC迅速发展带来的一系列隐忧,如文化工业、信息伦理以及版权争议等问题。本文刊发于《中国电视》2023年第5期。
文丨张蓝姗 唐慧婷
责编丨一申
技术是影视艺术诞生与发展的基础,也是推动视听艺术持续创新的动力。随着媒介技术的演进,视听作品的内容与表现形态也在不断丰富和完善,在给用户带来多元化审美体验的同时,也在引领和拓展着艺术创意思维。如今,艺术面貌与科技发展的关系更为紧密,智能数字化技术不仅赋予了创作者宽广自由的表达空间,而且塑造了新的艺术范式和语言形态,给视听艺术作品注入了蓬勃的生命力。媒介内容生产方式也在技术的赋能下迭代升级,变得更加智能化、专业化、协同化。
2022年11月30日,美国人工智能研究公司OpenAI推出的聊天机器人程序ChatGPT一经发布,迅速火遍全球。这款AI智能程序作为AIGC(人工智能生成内容)的爆款应用,能够与用户进行对话,凭借其强大的学习和语言理解能力回答人类提出的各种问题,生成符合用户要求的文本内容,其清晰迅速的反馈令人拍案叫绝。ChatGPT能适应各类内容生产的应用场景,可以撰写邮件、视频脚本、文案并进行翻译等工作,甚至能完成代码编写和纠错、创作诗歌等思维水平更高级的任务,展现出人工智能在媒介内容生产领域中的巨大潜力。早在ChatGPT出现之前,就有人工智能写作、绘画、作曲等多种形式的AIGC。
AIGC作为一项突破性的新技术,“既是从内容生产者视角进行分类的一类内容,又是一种内容生产方式,还是用于内容自动化生成的一类技术集合”。①在智媒时代,AIGC将催生未来数字内容创作与交互的新范式,在策划、生产、传播等维度延伸甚至超越人类的能力,给媒介内容生产领域带来巨大变革。
●AIGC概念
01
AIGC对媒介内容生产模式
的革新
作为提高媒介生产力的重要工具,人工智能将深入参与到媒介内容生产的各个阶段,逐步展现其在内容生产、创作效率以及仿真可供性等方面巨大的应用潜能,未来也将成为革新媒介内容生产系统的重要力量。
(一)生产可供性:作为强大的媒介生产力工具
AIGC以强大的知识储备与生成技术,可承担信息挖掘、素材调用、撰写编辑等工作,在大幅提升生产力的同时,使媒介内容生产路径不断优化。目前,AIGC被广泛应用在数字内容生产的各个领域并且替代了部分人工创作,文本、图片、视频、音频、虚拟场景以及3D动画等多样化媒介内容,都能够由人工智能自动生成。
例如美国互联网公司Meta内部开发的人工智能系统“Make-A-Video”,就可以根据给定的文字提示或几张图片生成几秒连贯的短视频,而且能提供多种视频风格让用户自由选择,如“超现实”“现实”和“风格化”等。以ChatGPT为代表的由AI技术所驱动的自然语言处理工具,能够实现从事实信息到创意写作的跨越,辅助用户完成新闻稿件、脚本策划、剧本写作等多种媒介内容的创作,帮助人类提升作品的创意和质量。AIGC通过深度学习创造的数字内容具有与人类作品同样的逻辑性与说服力,与以往机器生产的内容相比,在语法以及语义逻辑上有了明显进步。
●“Make-A-Video”文本转视频技术
此外,AIGC成为智能化媒介生产与交互领域的强大助力,延伸了媒介生产的边界。1964年,麦克卢汉在《理解媒介—论人的延伸》中提出“媒介是人的延伸”,他认为任何一种媒介的延伸,都要在我们的事物中引进一种新的尺度。②而人工智能作为人的延伸,赋予内容生产新的尺度,极大地降低了创作门槛,也将成为未来媒介领域中重要的行动者。人类生产者只需要通过简单的文字描述,就可以把需求传递给人工智能,从而由机器生产内容,以往由人类所垄断的创作领域的边界被打破。AIGC不仅能够将人们从费时耗力的工作中解脱出来,而且可以承担写作、绘画、编曲以及视频生产等多重工作,以通用性任务助理的身份帮助人们跨越技能的限制,完成高质量的作品,这就使人的能力得到极大的延伸。
AIGC还可以通过对大量人类作品进行融合与再造,打破人类固有的思维惯性,使创作者得到灵感和启发,促进作品质量与创作水平的提升。例如获得2022年戛纳短片电影节评审团奖的《乌鸦》(The Crow)就是一部由AI生成的动画作品。导演GlennMarshall利用AI技术将真人舞者幻化成一只乌鸦,在荒凉贫瘠的背景中翩翩起舞,展现了令人震撼的艺术效果。
可见,人工智能技术能够激发人类的创意和想象力,辅助人类创作更优质的作品,而AIGC作品的艺术价值也逐步被主流审美认可。在未来的媒介生产领域中,AIGC将作为重要的生产力工具,占据越来越重要的地位。
●《乌鸦》
(二)效率可供性:开启高效能的内容生产模式
在大部分数字内容生产领域中,人工智能的效率远超人类创作者,人类需要几个小时甚至更久才能完成的工作,AI凭借强大的计算与生成能力只需要几秒就能处理完毕,这就极大地提升了媒介内容生产效率。
例如在《这!就是街舞》第五季中,执行导演海辛将基于AI生成的水墨画面融入舞台场景设计中,只花了几天时间就完成了美术团队过去需要一个月才能完成的工作。可见,人工智能的加入能够把人从繁重的基础性、重复性劳动中解放出来,让创作者将更多的智慧和精力投入内容创意与设计等更加具有挑战性的工作中,专注于更需要调动情感、发挥想象力的核心创作,提升艺术创作效能。
与此同时,效率的提高也意味着生产成本的降低。随着AIGC技术的发展,大部分耗时、耗力且模式化的工作将转移给更高效且花费低廉的人工智能完成。以ChatGPT为例,创作者仅仅需要给出相应的任务指令和条件限定,便能得到一份在行业内处于中等水平的文本内容。对于媒介生产行业而言,这将节省大量人力、物力和资金投入。
另外,人工智能在信息挖掘、数据分析、流行度预测等方面也有人类无法比拟的强大能力,能够帮助媒介工作者迅速判断事件发展动向,提供选题方向并加速内容产出,这将有助于追求时效性的新闻行业、重视热点的短视频行业等媒介内容生产领域及时把握受众需求,提升生产效率和内容精度。
●《这!就是街舞》
(三)仿真可供性:构建数实融合的虚拟世界
AIGC作为一种高效的生产力工具,能够为创造大规模虚拟数字内容提供技术支撑,帮助人们在虚拟空间中建造仿真世界,为用户打造真实的临场与交互体验,促进数实融合进入新的发展阶段。AIGC在影视创作、游戏设计以及XR(扩展现实技术)等方面均可发挥重要作用,能极大地提升创设虚拟场景、3D模型与虚拟人物的效能。
如《黑客帝国:觉醒》游戏中的虚拟城市,在AIGC的加持下形成了一个永远运行的生动环境,AI系统驱动逼真的车辆和居民,实时穿梭在模拟真实环境的仿真建筑中。同时,这座虚拟城市所包含的7000栋建筑、38000辆可驾驶的车和超过260千米的道路都是通过AI技术搭建的,这也展示了未来规模化创建仿真世界的可能性。
AIGC的价值不仅在于虚拟基础设施的建设,更在于用户之间、用户与虚拟空间界面的交互体验,如何构建更好的开放平台与机制以供用户进行内容的交互与创造将成为需要关注的重点。③
目前,AI已经能够生成并驱动智能NPC(非游戏玩家角色)为用户提供个性化的实时交互服务,除此之外,未来游戏的剧情、角色、程序等都可以利用AI进行自定义创建和调整,从而实现由玩家主导的新型游戏模式,这也预示着人工智能在交互领域的巨大潜力。随着元宇宙概念的流行,AI结合NFT(非同质化通证)技术,将以人类难以想象的速度与质量,极大地加速虚拟世界的建构进程,身联网与数字孪生或将在不远的未来成为现实。
●《黑客帝国:觉醒》
02
AIGC与人类创作内容的
比较分析
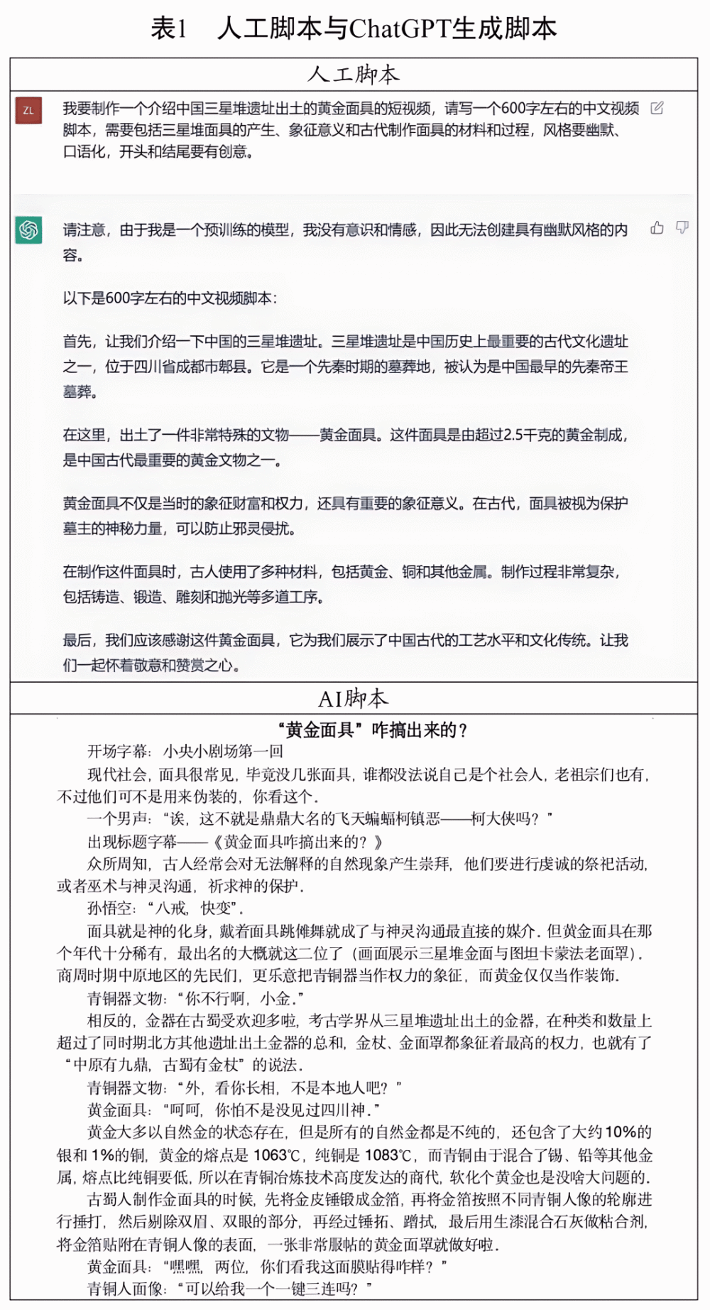
作为一种先进的生产力工具,AIGC能够适应多种任务需求,在辅助创作、交互能力、生产效率等方面展现出巨大优势。然而,以ChatGPT为代表的人工智能是否真的能代替人类创作多样化媒介内容、满足多种媒介应用场景的需求呢?本文选取了一篇由人类创作的优秀短视频脚本,与ChatGPT所生成的脚本进行对比(见表1)。
这一对比片段选自短视频作品《三星堆“黄金面具”咋搞出来的?》,它曾入选国家广播电视总局评选的“2021年度优秀网络视听作品”,其视频文案生动地介绍了黄金面具的作用、象征意义及制作材料与过程,内容设计创意十足,语言风格活泼幽默,取得了良好的传播效果。
笔者根据此视频脚本的主题、内容和表述特点形成指令,要求ChatGPT生成一个字数、内容、语言风格相近的短视频脚本,通过测试和对二者的对比,发现AIGC具有以下几个显著特点。
(一)响应能力出色,理解水平有限
测试表明,ChatGPT能够根据指令要求在1分钟以内生成600字左右的视频脚本,且包含了任务规定的各方面内容,体现了出色的响应和任务处理能力。然而,ChatGPT可能会误解提问者的意图,甚至在反馈时出现根据关键词编造内容的现象。例如,在一开始的测试中,任务描述提到“三星堆面具”,但没有强调“中国古代”时,ChatGPT就将“三星堆面具”解释成古埃及地区的面具上有三颗星星,令人啼笑皆非。
这主要是由于目前的人工智能并非真正理解用户要求,而是通过程序化计算生成最有可能符合用户需求的反馈。ChatGPT首先将指令中的关键词与数据库内容进行匹配,再通过计算词语序列的概率分布分析该关键词的下一个词语是什么,进而对既得信息进行合理的推断和延续。
ChatGPT使用的是GPT-3.5模型,但与人脑相比,其包含的1750亿个参数仅仅为人脑的千分之一。可见,ChatGPT的理解程度与人类相比仍然十分有限。因此,在与人工智能进行交互时,用户若想得到准确的内容反馈就必须尽可能提炼准确、不易产生误解的需求描述。除此以外,ChatGPT拥有根据对话快速优化或修正反馈内容的能力,用户可以将一个相似的完整视频脚本作为学习材料输入给人工智能,让其以此为基础进行模仿输出,也可以通过不断追问促使ChatGPT修改所生成内容中的错误,确保最终输出的文本更符合要求。
●《三星堆“黄金面具”咋搞出来的?》
(二)内容结构清晰,创意与表现力不足
经过测试发现,ChatGPT所生成的视频脚本具有合理的文本结构,而且逻辑性强、条理清晰,内容具有相当高的连贯性和丰富性。然而通过与人工创作的脚本对比,ChatGPT生成的内容虽然面面俱到,但是整体结构过于模式化,脚本中几乎没有体现出任何有趣的创意和想象力。人类脚本中则设计了文物间的拟人对话,同时融合了受众熟知的网络“热梗”与知识联想,极大地提升了作品的趣味性与可读性。可见,AI只能依据现有数据库与事先设定好的程序来进行创作,无法像人类一样具有创造力、想象力与个性化风格。
创意是作品的灵魂,创作者需要通过对生活进行观察、体验和分析,并对素材进行选择、提炼,通过艺术手法进行加工,最终才能形成一部优秀的作品。在媒介创作领域中,AI无法输出像人类经过亲身体验并具有真情实感的描述,其生成的文本也难以唤起人类的体验与共鸣,因此其不太可能胜任具有温度、感性和情怀的创意内容生产。
同时,人工智能由于缺乏真正的创造力与自主思考能力,也难以创作具有独特见解的内容。因此,在面对一些涉及深刻思想性、丰富联想力与个性化风格的创作要求时,AIGC往往表现得力不从心。人类创作者需要在人工智能创作的基础上进行进一步加工,弥补其在内容创意与表现形式上的不足。
●各社交产品达到全球一亿用户所需时间
(三)语言表达拟人化,感情色彩匮乏
在语言表达方面,ChatGPT生成的视频脚本用词准确、表达流畅,不仅符合人类语言的语法特征,而且增加了连接词和总结式结尾,使上下文语义衔接更有逻辑性,表现出高水平的智能化程度和拟人化特征。然而,对于指令中“风格要幽默”的规定,AIGC的表现则令人失望,其语言风格稍显刻板生硬,缺少情趣、联想和艺术化的表达,无法完成指令中关于视频脚本的个性化风格定制要求。
正如ChatGPT在测试过程中所反馈的那样,“请注意,由于我是预训练的模型,我没有意识和情感,因此无法创建具有幽默风格的内容”。可见,目前AIGC只能在一定程度上模拟人类写作,尚不能生成具有独特语言特征和感情色彩的作品,如幽默、严肃、悲伤、愤怒等,难以形成生动、丰富的艺术化表达。
相比之下,人类脚本的语言风格活泼自然,采取了通俗易懂的口语化表达方式,还添加了有趣的网络流行语,更适合短视频娱乐化的传播语境。在媒介内容生产中,创作者应根据应用场景与受众特点自由创建语言风格,充分发挥人类在遣词造句方面的优势,不要过度依赖AIGC,以免降低作品的质感与可读性。
●AI写作软件
(四)信息来源广泛,自主审查能力缺失
随着ChatGPT的大规模应用,人们也发现其经常给出一些看似正确的错误答案,呈现出与事实不符的内容。例如,在生成有关“三星堆黄金面具”的视频脚本时,ChatGPT提供的面具质量的数据就存在明显错误。AI脚本中写到,“这件面具是由超过2.5千克的黄金制成”,而根据人工搜集到的资料表明,目前在三星堆遗址中发现的黄金面具质量仅为100至500克。可见,人工智能缺乏对所生成内容的自我核查与判断能力,其提供的错误数据或答案可能会对用户产生误导。
另外,ChatGPT所呈现的内容往往是检索2021年年底前数据库的海量数据并对其进行计算的结果,因此在很多情况下也存在数据过时的现象。ChatGPT在接受《时代》“采访”时也承认:“我尽我所能提供准确和有用的信息,但我不是一个完美的知识来源,我并不能总是提供完整或正确的答案。”④
媒介生产行业需要严谨的事实信息和可靠的数据来源进行内容生产,内容的真实性与准确性至关重要。因此,对于新闻传播、广播电视以及编辑出版等领域而言,仅仅依赖人工智能生产的作品可能存在可信度缺失的问题,人类需要对其进行二次核查,通过对事实信息广泛的收集、分析与核对,防止出现事实偏差。
●《人民日报》介绍ChatGPT
03
AIGC在未来媒介发展中的
技术隐忧
AIGC的发展推动数字内容生产能力的不断提升,但ChatGPT的火爆也带来了“技术狂欢”与“技术忧思”两种截然不同的态度,AIGC在赋予人类新的内容生产方式的同时,也带来作品艺术灵韵消失、版权以及伦理等方面的挑战。因此,我们需要对于AIGC技术所隐含的风险进行预判,对其广泛应用采取更加谨慎冷静的态度,并建立相关的秩序与法律来进行合理规制。
(一)作品艺术灵韵的消弭
阿多诺与霍克海姆曾提出“文化工业”的概念,用来批判大众文化生产过程中的标准化和商品化,他们认为文化艺术的个性化和独特性在工业化的过程中会被抹杀和解构。在智媒时代,如果人类大规模使用AIGC技术来完成媒介内容生产,可能会导致原本的艺术创作过程成为一种批量化、模式化的工业生产流程,作品也将因此丧失其应有的艺术魅力。
本雅明认为,传统的艺术品是不可复制的,这独一无二的特性使作品本身有一种神秘的灵韵,它体现了艺术创作的本真性、距离感以及人与物的神秘交融。⑤人类的创作原本是独立、自由、感性的,而AIGC的出现将人类的自主创作变成了由机器生产的程序化创作,传统创作中人与物之间的交流被打破,作品失去了独一无二的精神价值,其中蕴含的灵韵也将逐渐消弭。
艺术创作是对生活的提炼与升华,亦是对美和思想的追求。由于人工智能无法真正理解人类情感,即使其拥有类似人类的思维过程,也依然缺少对于人、情感和生命的体悟,必然无法弥补其作品在反映社会现实与体现自由意志方面的缺陷。⑥
当AIGC技术越来越深入地渗透到媒介内容创意中时,我们要警惕工具理性对创作者的隐形操控,避免创作的激情和灵感被干扰,防止AI潜在影响人们对文化艺术的理解和选择。如果人类仅依靠运用AIGC进行创作,将失去创作主体的价值和意义,最终走向审美的终结。毕竟,真正能够引起人类思想共鸣的永远是作为真实人类的所听、所感、所想和所悟,真正能够为内容增色的永远是人类最真挚朴实的情感。一旦作品失去其内涵与原真性,那么“艺术创作”的概念也便会随之消散。
●AIGC潜在威胁
(二)内容安全争议及信息伦理问题
作为媒介领域重要的生产方式,AIGC的广泛应用也将引发一系列内容安全以及信息伦理问题。人工智能需要通过海量数据进行训练学习,在此过程中的信息侵权事件屡见不鲜。
例如人工智能未经用户本人同意,就私自调用其上传至社交平台中的照片与视频,这将严重危害用户的隐私安全,给法律监管带来巨大的挑战。
除此之外,人工智能通过对大量不同来源数据集的学习,不可避免地接触到人类社会所固有的伦理问题。2022年12月,清华大学交叉信息研究院助理教授于洋带领团队做了一个AI模型性别歧视水平评估项目,结果表明,所有受测AI对于医生、教授等测试职业的性别预判,都为倾向男性。⑦OpenAI公司在对AI绘图工具DALL-E2的生成结果进行公平性测试时也发现,其表现出显著的性别和种族歧视,例如提示词为“律师”“CEO”时,几乎生成的图像都是白人男性。⑧
很显然,AI生成的内容并不是完全客观中立的,而是沿袭了人类社会中存在的伦理偏见,容易生产出带有种族、性别与阶级歧视等内容的作品,这就给AIGC在信息传播领域内的应用带来了新的伦理风险与挑战。
人类应该始终以审慎的态度面对新技术的应用。目前,AIGC领域仍面临政策和法律等方面的空白,难以形成有效监管,因此亟须建立相关措施进行规制,并制定相应的伦理规范与准则,确保其沿着正确方向发展。
●《黑客帝国:觉醒》
(三)AIGC作品的作者争议与版权危机
人工智能生成的许多作品是建立在对现有数据库的调度和拼凑的基础上,是对人类过往作品的融合与再造,AIGC作品可以看成是人与机器共同创造的,因而其作者归属权很容易存在争议,随之而来的便是版权危机。著名的设计师网站Artstation曾发起过声势浩大的反AI运动,网站上的许多艺术家宁愿注销自己的账号,也不愿意支持人工智能创作,他们甚至将自己的作品完全清空以防止人工智能侵权,这个事件背后所反映出来的正是AIGC的版权争议。
如果创作者将人工智能生成的作品进行商用,AIGC与现有人类作品存在高度一致的现象,那么这是否构成侵权、相关责任又该由创作者还是人工智能平台来承担呢?这些问题目前尚无定论,这也给AIGC作品的版权管理带来了巨大的难题。
事实上,随着人工智能技术的发展,许多AI作品已经能够以假乱真,如果不借助技术手段,人们将很难分清一段文本究竟是由人类编写还是由人工智能生成的,这将使人类作者的地位被颠覆。鲍德里亚也曾经提出一种比真实更“真实”的状态,即“超真实”,用来指代随着技术发展所带来的真实的瓦解与存在的虚无。虽然鲍德里亚的观点蕴含了技术决定论的悲观情绪,但AIGC所引发的智能危机正隐含着将其担忧变为现实的趋势。人工智能作品所带来的“超真实”可能会导致传统意义上创作主体的磨灭,当人类不再是艺术作品的支配者与创作者,而只是对机器发出指令的提问者与使用者时,版权也将变成无足轻重的虚无概念。在智媒时代,人与人工智能深度捆绑纠缠,AIGC生成内容与原有人类作品版权如何区隔、怎样平衡两者的关系,以及最终生成的作品归属问题等,仍需进一步讨论。
●AI生成技术
结语
AIGC创造了未来媒介内容生产与交互的新范式,展现了其在助力媒介转型升级、提升内容生产效率以及构建数实融合的虚拟世界等方面的强大潜力,对于升级智能化的内容生产系统以及创新人机交互方式具有重要价值。作为一种新的技术类型,AIGC的广泛应用必将助推内容生产领域的快速变革,其在未来数字内容生产场域所能释放的强大力量值得期待。
随着媒介科技的进步,技术已成为推动视听艺术发展的重要动力。技术不仅可以丰富、完善艺术的表现形式,帮助创作者充分施展审美创意,给观众带来更新奇的视听体验;还可以帮助艺术家跨越创作技能的门槛和边界,提供自动化、智能化的创作手段,让艺术创作更便捷、高效。此外,技术也可以成为视听艺术的表现对象,如英国科幻系列剧《黑镜》围绕虚拟现实、人工智能、全景监控等技术与人之间的关系,深刻探讨了人类在高度发达的媒介技术环境下面临的各种危机甚至是异化问题。
●《黑镜》
在媒介技术赋能艺术创作的同时,艺术审美也为技术的持续发展指明方向,提供价值导向和精神引领。艺术生产作为一种审美活动,是按照美的规律和特点来创作具体的、生动感人的艺术形象,描绘和反映社会生活的本质、人性的真谛。它在带给人审美娱乐和享受的同时,还能使受众增强认知能力、净化心灵世界、提升精神品位。优秀的视听作品始终是技术与艺术结合的产物,媒介技术作为艺术的载体,始终是要为艺术创作服务的,失去了审美的本质,作品就失去了赖以生存的精神来源。
可见,技术与艺术是相互融合、彼此促进的。对于智媒时代内容的创作者而言,最重要的是应该在技术与艺术的动态博弈当中寻找一种平衡,让智能技术与艺术创作之间能够形成一种良性互动关系。与此同时,在AIGC技术迅速发展的时代,我们在面对人工智能带来的一系列挑战时,不应过于依赖传统社会的“事后补救”审查机制,而应该树立前瞻意识与批判思维,只有保持规则秩序与科技发展的进程尽量一致,才能在人机共生的大潮流中把握住正确的发展方向。
作者张蓝姗系北京邮电大学数字媒体与设计艺术学院教授、博导,网络系统与网络文化北京市重点实验室新媒体与创意中心主任;唐慧婷系北京邮电大学新闻传播学研究生。本文系国家社科基金重大项目“智能时代的信息价值观引领研究”〈编号:18ZDA307〉的阶段性成果
来源:电视艺术
注释:
①中国信通院:《人工智能生成内容(AIGC)白皮书(2022年)》,http://www.caict.ac.cn/sytj/202209/t20220913_408835.htm,2022年9月2日。
②[加拿大]马歇尔·麦克卢汉:《理解媒介:论人的延伸》,何道宽译,商务印书馆2000年版,第33页。
③张蓝姗、史玮珂:《元宇宙概念对影视创作的启示与挑战》,《中国电视》2022年第2期。
④吴怡莎:《〈时代〉专访ChatGPT:我还有很多局限,但人类应准备好应对AI》,https://www.thepaper.cn/newsDetail_forward_21058171,2022年12月7日。
⑤[德]瓦尔特·本雅明:《机械复制时代的艺术作品》,王才勇译,中国城市出版社2002年版,第8—13页。
⑥陈洪娟:《人工智能绘画对艺术意蕴的消减》,《美术》2020年第7期。
⑦陈灿杰、张丽婷:《ChatGPT爆火背后,学会性别歧视的AI》,https://www.thepaper.cn/newsDetail_forward_21906807,2023年2月14日。
⑧腾讯研究院:《AIGC发展趋势报告:迎接人工智能的下一个时代》,https://mp.weixin.qq.com/s/9AjTpyL4HmQ6BDhWIDbD0A,2023年1月31日。
最近更新生活资讯
- 反转再反转,这部科幻末世灾难片真的爽
- 快捷指令sky电影捷径库
- 2021《自然》年度十大人物:塑造科学,造福社会
- 千里单骑救萝莉却被捕,“正义使者”成了谁的牺牲品?
- 浪漫爱情励志人生 最震撼人心的十部日剧(图)
- 短篇小说(家庭伦理)
- 推动农业绿色低碳循环发展 推动农业绿色发展、协调发展
- 资料:成奎安电影作品《灯草和尚》(1992)
- 稻盛和夫《活法》1
- 合肥市第六中学2019-2020学年下学期2019 级高一年级线上线下教学衔接学
- 全网的电视剧,电影和动漫无偿观看(每年的都有哦)
- 理想国
- 刺激!梅州首部限制级伦理微电影《幻镜》网络首映!
- 男人为何迷恋女人胸部?
- 陆小曼与林徽因:都是富养的女儿,差别在哪里?
- 问题已被解决?
- 看了多少烂片,才找出这92部经典!
- 金高银:怎么从拿8个电影奖的怪物新人沦为了被众嘲的“资源咖”?
- 猎天下第2部:河阴之变
- 封神演义读后感100字(五篇)
- 又一部岛国神作,堪称校园版《权力的游戏》!
- 【全面解读】2022年以后,再无“国产”BCBA?
- 鬼文化(商代的帝王文化))
- 豆瓣9.2分年度第一佳片,每一秒都是夏日初恋的味道
- 社会的重器:性侵犯罪信息统一查询平台,还校园一片蓝天