手机访问:wap.265xx.com5天瘦8斤!明星减肥食谱火了!医生:别轻易尝试……
“前5天8斤,后面一直掉,目前掉20斤了。”5月3日,演员伊能静在微博上分享了同为演员的丈夫秦昊的瘦身食谱,并表示,秦昊依靠这种方法目前已经减了20斤,不过并不赞成大家模仿。
图源:网络
在最近播出的电视剧《漫长的季节》中,演员秦昊饰演的龚彪一角,有着大大的啤酒肚。然而,现在秦昊已经全瘦回来了。
图源:伊能静微博截图
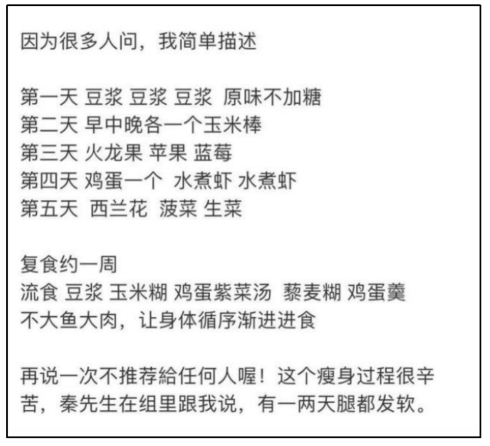
在伊能静分享的减肥食谱中,第一天是豆浆、豆浆、豆浆,第二天是早中晚各一个玉米棒,第三天是火龙果、苹果和蓝莓……
图源:伊能静微博截图
专家:这样减肥不仅伤身还易反弹
解放军总医院第八医学中心营养科主任左小霞5月4日在接受记者采访时表示,这种方式之所以能够让人减重,主要是因为限制了热量的摄入。
其次,食谱中的许多食材膳食纤维比较丰富,可以促进肠胃蠕动和代谢,也能在一定程度上起到加快减重速度的作用。
“这种做法对身体的伤害非常大,而且由于无法长期坚持,还非常容易反弹,甚至最后比减重前的体重还要重。”
对于这种只是严格限制热量摄入的减肥方法,左小霞告诉记者,对身体所带来的危害是多方面的。“免疫力低下、骨量减少、记忆力下降、脱发、抑郁……此外,这种极端的减肥方法还会导致女性的内分泌紊乱和男性的肌肉量下降。”
有没有更安全的减肥饮食法?
对于想要减肥的普通人来说,浙江大学医学院附属邵逸夫医院营养科营养师姜芸芸、陈勤从“管住嘴”的角度,推荐了三种相对实用的健康饮食方式:
1. 轻食:四低一高
提起轻食,你的脑海中是不是就想到了“沙拉”。其实,轻食可以有更多的选择。
轻食是一种健康的饮食模式。奉行“四低一高”的原则,低热量、低糖分、低脂肪、低盐分和高纤维。
方法常采用生食、蒸、炖、拌等方法,避免油煎、油炸和爆炒,强调简单、适量、健康和均衡。
图源:邵逸夫医院
它可以是日式的紫菜饭卷,可以是西式的三明治和沙拉,也可以是中式的精美小吃和简餐等等。只要遵循它的饮食原则和烹调方式,它就可以是轻食。
生活中如何自制轻食呢?
主食:粗细搭配,添加部分粗粮作为主食。比如藜麦、燕麦、荞麦、绿豆、玉米、薯类等,粗粮中富含高纤维、矿物质、B族维生素。
肉类:建议多用深海鱼肉、鸡胸肉、瘦牛肉、虾仁等,这些食物脂肪含量低且富含蛋白质和铁元素。
水果:可以选用苹果、橙子、蓝莓、树莓等,适量搭配酸奶、奶酪、坚果。
酱汁:可选柠檬酱、番茄酱、酸奶酱和油醋类酱汁,如摩德纳油醋汁、日式照烧汁,牛排黑椒汁和风古法芝麻酱等等。谨慎选择千岛酱、蛋黄酱、美乃滋等奶油类的沙拉酱。
2. 轻断食:部分人群不适用
又称间歇性断食,是指每天或每周有一段时间不吃东西。
图源:邵逸夫医院
间歇性禁食也会产生一些不愉快的副作用,但通常在一个月内就会消失。
因为以上三种方法中都包含有一顿或者多顿饭不吃的情况,可能会造成机体的不耐受,甚至会诱发某些疾病。因此,未成年人、孕妇、哺乳期妇女以及胆结石、肾结石、糖尿病、胃食管反流的患者并不适合轻断食。
上一篇:《健康是1》有请名医 | 七分遗传三分“后天”,抓住黄金生长期,让孩子身高赢在起
下一篇:成年人绝交的征兆, 三个时刻......
最近更新生活资讯
- 反转再反转,这部科幻末世灾难片真的爽
- 快捷指令sky电影捷径库
- 2021《自然》年度十大人物:塑造科学,造福社会
- 千里单骑救萝莉却被捕,“正义使者”成了谁的牺牲品?
- 浪漫爱情励志人生 最震撼人心的十部日剧(图)
- 短篇小说(家庭伦理)
- 推动农业绿色低碳循环发展 推动农业绿色发展、协调发展
- 资料:成奎安电影作品《灯草和尚》(1992)
- 稻盛和夫《活法》1
- 合肥市第六中学2019-2020学年下学期2019 级高一年级线上线下教学衔接学
- 全网的电视剧,电影和动漫无偿观看(每年的都有哦)
- 理想国
- 刺激!梅州首部限制级伦理微电影《幻镜》网络首映!
- 男人为何迷恋女人胸部?
- 陆小曼与林徽因:都是富养的女儿,差别在哪里?
- 问题已被解决?
- 看了多少烂片,才找出这92部经典!
- 金高银:怎么从拿8个电影奖的怪物新人沦为了被众嘲的“资源咖”?
- 猎天下第2部:河阴之变
- 封神演义读后感100字(五篇)
- 又一部岛国神作,堪称校园版《权力的游戏》!
- 【全面解读】2022年以后,再无“国产”BCBA?
- 鬼文化(商代的帝王文化))
- 豆瓣9.2分年度第一佳片,每一秒都是夏日初恋的味道
- 社会的重器:性侵犯罪信息统一查询平台,还校园一片蓝天