手机访问:wap.265xx.com世界名钻系列:泰国王室的财富象征,世界上最大的钻石:金色陛下
作者介绍

精品展示
00:28
罗希克劳Rosy Clouds Diamonds的1克拉纯艳彩橙钻fancy vivid orange。艳彩纯橙钻数量稀缺度堪比红钻,价值堪比红钻,卓绝超群,无与伦比。
当今世界,要说最有名的王室非英国王室莫属,而说起世界上现存最大的钻石,很多人会回答是英国女王伊丽莎白二世手上的权杖——库里南1号,是库里南切割出来的最大一块钻石,也被叫做“非洲之星”。


年轻的伊丽莎白二世和权杖
但其实,非洲之星重达530.2 克拉,而泰国王室的这颗财富象征——“金色陛下”(Golden Jubilee Diamond),重达545.67克拉,比非洲之星还重了15克拉。

说起财力这一点上,英国王室很难拼得过近年来各种抓马的泰国王室。

01
钻石庆典之礼&金色陛下钻石
2006年6月,泰国举办了隆重的“泰王登基60周年钻石庆典”,庆祝拉玛九世普密蓬国王登基60周年。
为了同庆这场盛典,泰国王室广邀世界王室访泰,这是迄今为止,世界王室莅临最全、规格最高、场面最奢华的“大聚会”。

当时世界上总共有30个君主立宪制国家,共有25家王室接受了邀请,来到泰国,庆贺泰王登基60周年。
泰王室为了这次5天的庆典,不仅为贵宾们准备了奢华精美的礼品,还量身定做了餐具、仪仗和迎宾车,随便一张照片便是金光灿烂,目不暇接。

举办这种规模的活动,除了国王本人需要有足够的美誉度和威信,更需要有极其雄厚的财力支撑,举目现今的君主立宪制国家里,除了泰国,几乎没有其他王室可以复制如此宏大的全球王室大聚会。
2012年,英女王也举办了“登基60周年钻禧庆典”,场面也很宏大,来宾地位也很显赫,但论起排场和规模来,还是与泰王家差不少。

比起泰王登基60周年钻石庆典,1996年泰王加冕50周年可能不那么隆重,但却是实实在在的“钻石庆典”。
1996年,是普密蓬国王加冕50周年,一位泰国巨富赠送给他一颗重达545.67克拉的名为“金色陛下” (Golden Jubilee Diamond)的钻石,这是世界上最大的切割琢面钻石,估价50亿美金以上,因为同等品质的钻石非常难得。

金色陛下钻石
Golden Jubilee Diamond
别称:金禧钻石
重量:109.13 克
颜色:Fancy Yellow-Brown
切割:火玫瑰靠垫切割
克拉:545.67 克拉
备注:金色陛下钻石是世界上最大的多面天然彩钻,重达545.67克拉。
02
金色陛下钻的历史
“金色陛下”钻石的发现
与世界上许多著名钻石的悠久的历史不一样,金色陛下钻石的故事相对较短。这块石头于1985年被发现,对世界来说是相当新的,只有少数所有者。
这颗钻石是De Beers于1986年在普利梅尔矿(Premier)发现的,与库里南钻石发现于同一个钻石矿,原石重达755.50克拉,长49.20mm,宽55.65mm,厚34.25mm,颜色为Fancy Yellow-Brown。
“金色陛下”钻石切割过程简介
由于这颗钻石的切割难度太大,人们并没有试图去改变它,它依旧保持着最原始的模样。随后在1990年,戴比尔斯集团 (De Beers) 聘请了著名的钻石切割大师盖比·托尔科夫斯基 (Gabi Tolkowsky),Gabi是Marcel Tolkowski的后代,Marcel是现代标准钻型切工的奠基人,他凭借巧夺天工的手艺改变了这颗天然钻石的命运,其贡献早已载入钻石切工发展史史册。
当今的GabI Tokowski以擅长钻石的花式切工而闻名于世,名字也将随着Golden Jubilee成功的设计而成为Tolkowski家族的又一骄傲。经过周密的设计和大量的模型试验,最后确定采用火瑰式切工。设计完成后,由何人来进行具体的切磨操作呢?经过筛选后,决定由dawie Du Plessis进行。

Dawie曾切磨了Premier玖瑰钻石(世界著名钻石,亦产于Premier矿,无色,重137.02克拉。梨形切工),他声称Golden Jubilee钻石将是他的“关门之作”,完工后他将退休,不再亲手切磨任何钻石。

Premier钻石
为了让它能够呈现出最耀眼的光芒,戴比尔斯集团还专门为盖比建造了一间固若金汤的地下工作室,以使房间振动幅度减至最小,室内也经过特别装饰,使光线呈现柔和的绿色,保持切磨者的视觉敏感性。至此,一切前期安排就绪,于1988年5月24日正式动工。
经过二年的艰苦努力,这颗重达545.67克拉的Golden Jubilee被打磨成了“火玫瑰造型” (The Rose cushion cut),这是世界上最大的刻面钻石,比英王权杖上的“非洲之星”(Cullinan-1)还要重15.47克拉。

现在,这颗天然钻石依然属于泰国皇家,极具收藏价值。在照片中,金色陛下钻石可能会呈现出橙色,但其官方颜色评级为黄褐色。这颗天然钻石也曾获得近1200万美元的估值,但专家一致认为,它的价格在如今的拍卖会上将会更高。
“金色陛下”钻石的主人
1995年2月,在泰国举办的BOI展销会上,De BeerS公司展出了一枚刻面巨钻。在此之前一直对外保密,此钻一经面世,立即引起轰动,慕名者蜂拥而至,在酷热中排成长龙,但求一观,泰国国王和王后也被特邀前来,并获特许将此钻石从保险橱中取出执于手中欣赏。

1995年12月3日是泰王加冕50周年纪念日,泰议员们经过慎重考虑,认为这颗钻石应是最好的纪念物,于是将其购入,命名为“金色陛下”也叫“金色佳节”或者“金禧”“Golden Jubilee”,即意为“金色的五十周年纪念”,并于12月举行的泰王加冕50周年纪念活动中呈献给了泰王。

这颗钻石受到了来自教皇约翰·保罗二世(Pope John Paul II)、马哈·戈萨南达僧王(Supreme Buddhist Patriarch)和泰国大伊玛目(Supreme Imam)的祈福。
现在,这颗钻石作为泰国王室珠宝的一部分正在泰国首都曼谷PimammekGolden Temple寺庙的皇室博物馆(Royal Museum)展出。
泰国王室为什么可以那么“壕”呢?
真实原因是,君主的“财富”是与“实权”挂钩的——泰国的国王,比他的其他国家的君主拥有更多的实权。
03
名钻拥有者:
泰王普密蓬的传奇一生
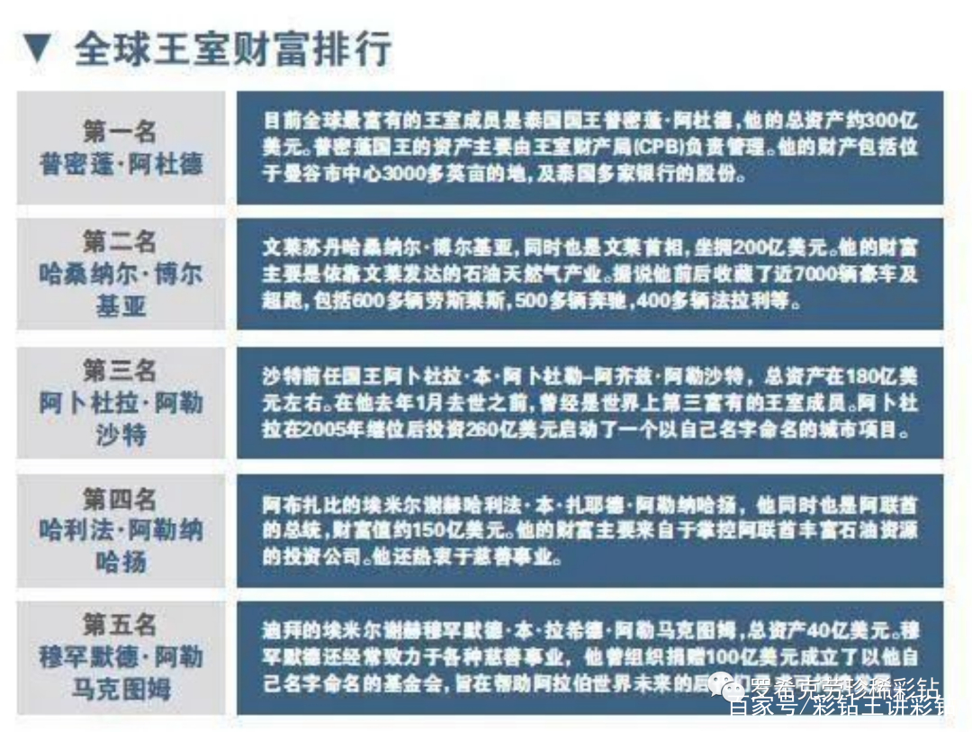
在福布斯发布的数据中,所有王室中最富有的是泰国王室,拥有400亿美元资产,把中东那些富得流油的王室都甩在了后面。
泰国王室能成为全球最富有王室,离不开一个人几十年的精心耕耘,他就是拉玛九世普密蓬·阿杜德国王,被泰国人民视为“神一般的男人”,泰国的传奇国王。

傀儡国王
1932年夏天,泰国国王拉玛七世正在华欣度假,而首都的军方发动了政变,比里·帕侬荣推翻君主专制政体,成立君主立宪制政府。新政府给了拉玛七世两个选择,要么继续保留王位,将权力交给议会,要么直接退位。拉玛七世选择继续做国王,当个傀儡。
自1932年后,暹罗的保皇派和君主立宪派斗争不断,政局非常动荡。拉玛七世厌倦了这样的日子,于1934年离开暹罗,1935年又发表了逊位声明。拉玛七世退位后,政府成员将王位交到了一个9岁孩童阿南塔·玛希敦的手里,即拉玛八世,也就是拉玛九世的亲哥哥。

小时候的拉玛八世和拉玛九世
然而1946年6月9日这天,拉玛八世头部中弹,离奇死亡。传闻是他玩枪时擦枪走火了,不过另一种说法更值得信,那就是当时的总理銮披汶·颂堪所为,因为拉玛八世会威胁到他的利益。
拉玛八世去世后,19岁的弟弟普密蓬成了泰国的新国王,即拉玛九世。见证了亲哥哥的死亡,正处在惊慌中的普密蓬国王明白了摆在自己面前的只有一条路,那就是安安分分地做一个”傀儡国王”,但是他并不想接受别人给他安排的命运,却又反抗不了,于是他只能隐忍以待时机。

年轻时的普密蓬国王
回到瑞士读书后,普密蓬国王有一些改变,他转了专业,从原来的工程学转为社会学专业,选修政治学、法律系等对自己更有实用价值的科目。
蛰伏时的国王
1950年,普密蓬国王回到泰国。当时的泰国在总理颂堪的高压军事独裁之下,他没把新国王放在眼里,只不过是他手里的一个傀儡罢了,而且对国王也管得严。

颂堪
在1950年4月《时代》杂志的封面,是一个身着全套皇家礼服,戴一副超大眼镜的漫画形象版拉玛九世,封面上醒目的标题是:”既已来到忘忧之地,就别那么认真了吧。”
外界都不看好新国王,普密蓬国王和颂堪的关系也从未亲密过。
1948年10月,1949年2月,1951年6月,泰国发动了三次军变,就算国内政局动荡,颂堪也没有放松对拉玛九世的管束。
普密蓬国王的活动空间非常狭小。那段时间里,他只能尽力去接触泰国普通百姓,想了解自己国家最真实的样子。
颂堪为了避免越南共产主义对泰国的影响,开始重视泰国长期以来被忽视的东北部乡村,稍微放松了对普密蓬国王的管束。

普密蓬国王夫妇
1955年,普密蓬国王携王后访问了偏远的东北伊森地区,在19天的时间里,他们走访了14个省,行程超过了2000公里。他将他的影响力从曼谷王宫扩展到了更广阔的区域。
普密蓬国王是一个非常有才华的人,精通英语、法语、德语等多种语言,是奥地利音乐学院音乐博士,办过个人摄影展,会搞机械发明,会玩赛艇和风帆,会画抽象画和爵士乐,妥妥的一个男神。关键是,他还有国王的身份加持,再加上他英俊的外表,那就是真正的天之骄子。普密蓬国王频频在国民眼里刷存在感,国民也逐渐认识到这位亲民又才华横溢的年轻国王,纷纷点赞。从1932年起,泰国的国王都是名存实亡的身份,普密蓬国王蛰伏多年,当了多年的傀儡国王,终于迎来了转机。
王室与政府的合作
1957年9月17日,在美国政府的支持下,沙立元帅发动了一场不流血的革命,推翻了颂堪的政权。统治泰国近20年的颂堪流亡海外。
为了让自己名正言顺地坐上泰国总理的宝座,沙立元帅让普密蓬国王出来给他站台,宣布了戒严令和任命自己接管政府。
当然,普密蓬国王也提出了要求,比如恢复一些传统庆典,而且让王室重新回到这些仪式的中心位置。沙立提出了”民族、佛教、国王”三位一体的口号作为国家精神信条,在”国王”这点上,表现很明显的就是在接受国王接见时必须双腿并拢匍匐在地上、普通人跟王室合影必须跪下。
以前,身为国王的普密蓬国王在颂堪总理面前,跟个小透明似的,唯唯诺诺,一晃眼,他却要”承受”总理给他匍匐跪拜的礼仪,这是一个身份、地位扭转和升级的大好时机。这一年,普密蓬国王刚刚30岁,当了12年有名无实的国王,他终于等到了自己像个”真正国王”的时刻。
沙立不像颂堪那样对国王看管得紧,王权和军权是一种合作关系。普密蓬国王也趁此时机,不断参加在国民面前提升自己的个人形象活动。在宗教上,他通过湄南河的皇家御船队伍为寺庙赏赐袈裟,亲近宗教势力。他还频繁会见私营工商业人事以及外国使团和机构,以他出色的口才俘获了一大批权贵人士的心。
1959年,在普密蓬国王的生日上,军队对国王表示了效忠。国王还有了外交权。在1959年,普密蓬国王就第一次访问了越南,1960年,国王和王后花了大半年的时间出访世界各国。
普密蓬国王很会与人打交道。1960年,他在曾讽刺过他的美国人的总统艾森豪威尔面前说:”我是在这里出生的,所以美国相当于我的半个故乡。从某种意义上,这次访问是情感之旅。”而美国为了在冷战时树立起西方优秀代言人的形象,安排了一大堆优秀大爵士音乐家跟拉玛九世一起演奏。

普密蓬国王(右一)
1963年,沙立去世,泰国进行了一段长达21天的国丧,王室为他的葬礼买了单。不得不说,拉玛九世是一个很会俘获人心的国王。
这之后,沙立生前的副手他侬被任命为政府总理。他侬在军队的地位远远不及颂堪和沙立,只得和王室相互扶持,也并不再对国王进行约束。到这时,王室和政府双方都是分享政治资源的。
君主实权
从1957年到1973年,经过长达18年的耐心耕耘,普密蓬国王逐渐掌控了军队的控制权。
1973年10月,泰国25万学生、教师和工人等在曼谷街头举行了有史以来最大规模的示威游行,·反对军人独裁,争取民主自由,要求实行永久宪法。总理他侬实施了强制镇压,打死了75名学生,泰国民众,怨声载道。
为了安抚民心,普密蓬国王发表了电话讲话,宣布了他侬辞职,任命了新总理。
一个可以让总理辞职的国王,已经说明了一切,他的权力已经至高无上了。他不再是军政府的傀儡,而军政府成为了他的傀儡。
1992年5月,泰国再次爆发游行,要求军政府下台。当时的军方总理苏钦达,下令武力镇压,杀死了大批学生。事后,在电视机里,苏钦达跪在了普密蓬国王面前认错,泰国从此从军人主政过渡到民主政府。

普密蓬国王在泰国人民心目中的形象越来越高大,没什么能动摇人民爱戴他的心。经过几十年的精心耕耘,拉玛九世再也不是那个担心随时会丧命、小心翼翼的国王。他登上了权力的顶峰,成为了泰国真正的掌权者。
04
全世界最富有的王室
登上权力巅峰的拉玛九世,相伴而来的是财富的不断增加。
我们再聊下泰王室的资产构成,主要分为三类:土地和物业、投资、礼物和珠宝。
首先是“土地和物业”,众所周知,泰王是泰国最大的地主,据英国《金融时报》统计,除了数不清的土地,泰国王室还有超过4万份租约,一年可收几亿美金的租金。
泰国所有的宫殿,无论大小,均属于王室的资产,包括泰国曼谷黄金地段的大皇宫,以及全国各地总共几十处宫殿。
除了宫殿,泰王还拥有各种地段绝佳的持有型商业地产物业,大多集中在首都曼谷,包括暹罗酒店(The Siam),还有奇隆(Chit Lom)和无线路(Wireless Road)等中央商务区及购物区的大片区域;普通中国游客赴泰旅游常去的玉佛寺、蛇药店和各种珠宝金器店,也同样是王室资产。

▲目之所及,几乎全部是泰国王室的资产。
光是上述这些曼谷黄金地段的土地面积,便超过了3000亩。除了宫殿和商业地产物业,属于泰国王室的土地,还包括农业及牧业用地。
截止2014年,泰国王室持有的土地资源,总估值达到了1万亿泰铢,折合290亿美金。
所以,泰国王室才是名副其实的“泰国地王”。
再来说下投资。据说在泰国投资做生意有一个不成文的规定:所有的生意,都需要让泰王参股,事实上,也只有背靠泰王,生意才能如常运转。
王室投资建设了价值110亿美元的泰国最大水泥公司——暹罗水泥集团,公司业务覆盖缅甸、印尼等国;王室还是泰国最大的两家公司泰国汇商银行(SCB)和泰国沙炎水泥(SCC)的大股东,持股都在20%以上,以上两家公司的资产高达90亿美元。
除了土地和投资,泰国王室还有一项重要的资产构成:礼物&珠宝。
普密蓬国王享国70年,在位期间带着诗丽吉王后遍访欧美,在此期间,积累下无数贵重精美的礼物。

▲诗丽吉18岁就做王后了,是当时世界上最年轻的王后,她结婚后,随着普密蓬国王遍访欧美。
1996年,普密蓬国王加冕50周年典礼上,泰国巨富送给他一颗的钻石,重达545.67克拉,这就是”金色陛下”。

金色陛下钻石
除了这颗硕大的名钻,王室的珠宝也是数不胜数,以诗丽吉王后来举例:

▲款式简单的大冰糖单圈项链是当时世界上每个王室的重要人物都会有这百搭款,加上一个钻石吊坠就是Y字链了,贵重珠宝一物多用对王室来说也是常态。

▲诗丽吉还有一条钻石花朵项链,由一朵朵钻石花朵连缀而成,目测花芯好像是黄钻,周围是白钻,这种搭配非常华丽,这条项链她中晚年就很少戴了。

▲另外还有一条黄钻与白钻搭配的项链,坠子是黄钻的,项链主体是白钻的,这张照片是在2006年的泰王登基60周年正式晚宴上拍的。
据估算,泰国王室的总资产约占全国财富的八分之一。泰国2020年全国GDP是5271.29亿美元,算一算就知道泰国王室的财富了。
2016年10月13日,普密蓬国王逝世,享年89岁。最开始他虽有泰王的头衔,但手里拿的却是一副烂牌。在他在位的70年间,一共经历了19次政变,27任总理,50多届内阁,经历了无数的血雨腥风,将一手烂牌打成了王炸,最终达到权力巅峰,也让财富源源不断地流入到泰国王室,一举成为全球最富的王室。
在泰王普密蓬加冕50周年庆典上,泰国巨富向其进献的这颗最大的切面钻石,是泰国王室财富与权力的代表与象征。

然而,不能忽视的是,泰国是世界上贫富差距非常严重的国家,年年登顶的富庶的王室运转着的却是普通民众的血泪。
举报/反馈
上一篇:世界上最妖娆最毒的花排名,曼陀罗花带有剧毒,福寿草藏有剧毒
下一篇:「身边科普」
最近更新生活资讯
- 反转再反转,这部科幻末世灾难片真的爽
- 快捷指令sky电影捷径库
- 2021《自然》年度十大人物:塑造科学,造福社会
- 千里单骑救萝莉却被捕,“正义使者”成了谁的牺牲品?
- 浪漫爱情励志人生 最震撼人心的十部日剧(图)
- 短篇小说(家庭伦理)
- 推动农业绿色低碳循环发展 推动农业绿色发展、协调发展
- 资料:成奎安电影作品《灯草和尚》(1992)
- 稻盛和夫《活法》1
- 合肥市第六中学2019-2020学年下学期2019 级高一年级线上线下教学衔接学
- 全网的电视剧,电影和动漫无偿观看(每年的都有哦)
- 理想国
- 刺激!梅州首部限制级伦理微电影《幻镜》网络首映!
- 男人为何迷恋女人胸部?
- 陆小曼与林徽因:都是富养的女儿,差别在哪里?
- 问题已被解决?
- 看了多少烂片,才找出这92部经典!
- 金高银:怎么从拿8个电影奖的怪物新人沦为了被众嘲的“资源咖”?
- 猎天下第2部:河阴之变
- 封神演义读后感100字(五篇)
- 又一部岛国神作,堪称校园版《权力的游戏》!
- 【全面解读】2022年以后,再无“国产”BCBA?
- 鬼文化(商代的帝王文化))
- 豆瓣9.2分年度第一佳片,每一秒都是夏日初恋的味道
- 社会的重器:性侵犯罪信息统一查询平台,还校园一片蓝天