
儿童感染新冠,中医来支招
12月13日,省卫生健康委、省中医药管理局联合印发陕西省新冠病毒感染中医药治疗方案第四版。第四版的治疗方案对第三版方案进行了优化,分别提出了儿童无症状感染者、轻型、普通型及恢复期感染者的中医辨证论治方案,提供了临床相关症状的常用中成药参考目录,方便广大临床一线医生及感染者参考使用。具体内容如下:
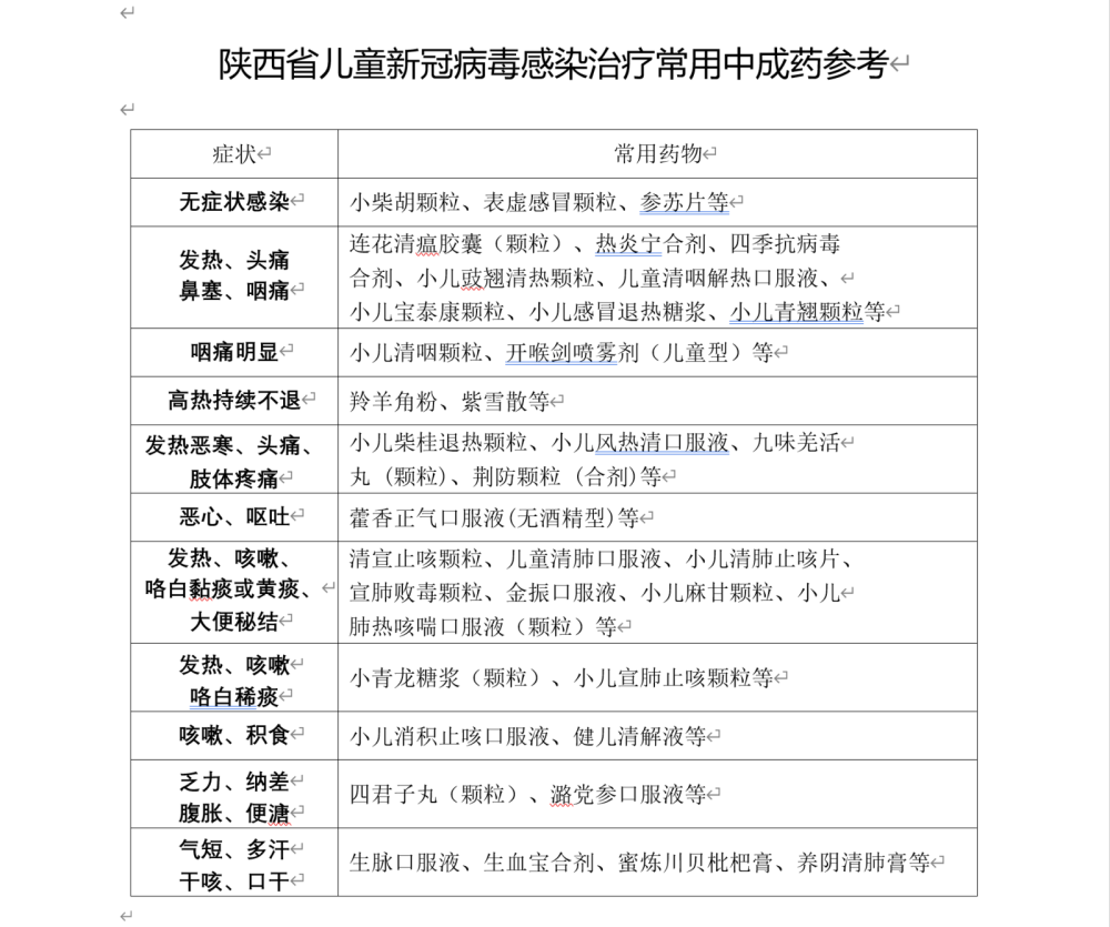
陕西省儿童新冠病毒感染中医药
治疗方案(试行第四版)
本病属于中医“疫病”范畴,病因为疫毒之邪,由口鼻而入,病位在肺卫,也可累及脾、胃等多个脏器。小儿脏腑娇嫩,易虚易实,易寒易热,易于受到疫毒侵袭,出现肺卫受损,甚则心肝受累。疾病过程中有虚、寒、湿、热、毒等病机变化。中医药治疗原则为早防、早诊、早治。相关中成药的使用参见附表。
一、 药物口服
(一)无症状感染者治法:益气解毒。处方:异功散加减。
方药:太子参6g、白术6g、茯苓5g、生甘草3g、金银花6g、板蓝根6g、桔梗5g、黄芩5g、陈皮6g、炒麦芽5g。
煎服法:药物用凉水浸泡 30 分钟,大火熬开后改为小火 15 分钟,煎煮两次,共取汁 50-100ml,连服 3-5 天。
用法:3月以上服用,3岁以下每日0.5剂,3-6岁每日1剂, 6-9岁每日1.5剂,9岁以上每日2剂,均分3次口服。
(二)轻型
1.风热证
主症:发热,有汗或无汗,头痛鼻塞,咽痛,或偶有咳嗽,咽红肿痛。
舌脉:舌质红,苔薄黄,脉浮数。治法:疏风解表,清热解毒。
处方:银翘散加减。
方药:金银花6g、桑叶6g、连翘4g、桔梗6g、牛蒡子6g、芦根8g、玄参6g、白芍5g、鸡内金5g、荆芥5g、钩藤6g、甘草3g、生石膏8g(先煎)、知母5g。
加减:发热加柴胡 6-10g,鼻塞加辛夷 4-6g,恶心呕吐加陈皮 4-6g、竹茹 4-6g;便干结加炒枳实 5-10g。
煎服法:药物用凉水浸泡30分钟,大火熬开后改为小火15分钟,煎煮两次,共取汁50-100ml,连服3-5天。
用法:3月以上服用,3岁以下每日0.5剂,3-6岁每日1剂, 6-9岁每日1.5剂,9岁以上每日2剂,均分3次口服。
2.风寒夹湿,兼有里热证
主症:恶寒发热,无汗,头痛项强,肢体酸楚疼痛,口苦微渴,可伴有恶心呕吐。
舌脉:舌苔白或微黄,脉浮。
治法:发汗解表,散寒除湿,兼清里热。处方:九味羌活汤加减。
方药:羌活 6g、防风 6g、苍术 6g、细辛 1.5g、川芎 6g、 白芷 6g、生地 6g、黄芩 6g、金银花 6g、枳实 5g、厚朴 4g、柴胡 6g、葛根 5g、甘草 3g。
煎服法:药物用凉水浸泡 30 分钟,大火熬开后改为小火 15 分钟,煎煮两次,共取汁 50-100ml,连服 3-5 天。
用法:3月以上服用,3岁以下每日0.5剂,3-6岁每日1剂,6-9岁每日1.5剂,9岁以上每日2剂,均分3次口服。
(三)普通型
1.痰热蕴肺证
主症:发热,咳嗽痰多,色黄,憋闷气促,大便秘结,咽红。舌脉:舌质红,苔黄腻或黄燥,脉滑数或弦滑。
治法:宣肺清热,化痰止咳。处方:麻杏石甘汤加减。
方药:生麻黄3g、苦杏仁3g、生石膏10g(先煎)、清半夏6g、黄芩9g、陈皮6g、桑白皮9g、蜜紫苑6g、浙贝母5g、芦根10g、全瓜蒌6g、枳实6g、鸡内金6g、生甘草3g。
煎服法:药物用凉水浸泡 30 分钟,大火熬开后改为小火 15 分钟,煎煮两次,共取汁 50-100ml,连服 3-5 天。
用法:3月以上服用,3岁以下每日0.5剂,3-6岁每日1剂, 6-9岁每日1.5剂,9岁以上每日2剂,均分3次口服。
2.寒湿阻肺证
主症:发热,或未热,咳嗽,咯白色泡沫痰,鼻塞,清涕,倦息乏力,或呕恶。
舌脉:舌质淡或淡红,苔白或白腻,脉濡。治法:解表蠲饮,宣肺止咳。
处方:小青龙汤加减。
方药:生麻黄3g、桂枝4g、炙甘草3g、干姜4g、细辛1.5g、五味子5g、法半夏4g、白芍6g、苍术5g、陈皮5g、瓜蒌6g、浙贝母5g、款冬花5g、蜜紫苑5g。
煎服法:药物用凉水浸泡 30 分钟,大火熬开后改为小火 15分钟,煎煮两次,共取汁 50-100ml,连服 3-5 天。
用法:3月以上服用,3岁以下每日0.5剂,3-6岁每日1剂, 6-9岁每日1.5剂,9岁以上每日2剂,均分3次口服。
(四)重型、危重型
重型、危重型,参照国家最新版新型冠状病毒感染诊疗方案进行中西医结合救治。
(五)恢复期1.肺脾气虚证
主症:气短,倦息乏力,纳差呕恶,痞满,大便无力,便溏不爽。
舌脉:舌淡胖,苔白腻,脉细无力。治法:益气健脾。
处方:香砂六君子汤化裁。
方药:太子参5g、炒白术3g、茯苓5g、炙甘草3g、法半夏3g、陈皮5g、木香3g(后下)、砂仁3g(后下)、黄芪5g、佩兰3g、鸡内金5g。
煎服法:药物用凉水浸泡30分钟,大火熬开后改为小火15分钟,煎煮两次,共取汁50-100ml,5-7天。
用法:3月以上服用,3岁以下每日0.5剂,3-6岁每日1剂, 6-9岁每日1.5剂,9岁以上每日2剂,均分3次口服。
2.气阴两虚证
主症:乏力,气短,口干,口渴,心悸,汗多,纳差,低热或不热,干咳少痰。
舌脉:舌干少津,脉细或虚无力。
治法:益气养阴,清热生津。
处方:沙参麦冬汤合生脉散化裁。
方药:北沙参5g、麦冬6g、西洋参5g、五味子5g、生石膏6g(先煎)、淡竹叶5g、桑叶5g、芦根6g、丹参6g、玄参5g、川贝1g、生甘草 3g。
煎服法:药物用凉水浸泡 30 分钟,大火熬开后改为小火 15 分钟,煎煮两次,共取汁 50-100ml,连服 5-7 天。
用法:3月以上服用,3岁以下每日0.5剂,3-6岁每日1剂, 6-9岁每日1.5剂,9岁以上每日2剂,均分3次口服。
二、 外治疗法
(一)推拿疗法
1.症见咳嗽
予清肺经、揉肺俞、揉膻中、点揉列缺。2.症见发热
予开天门、推坎宫、运太阳、揉风池、清天河水、清肺经。
3.症见头痛、鼻塞、流涕
予开天门、推坎宫、点揉迎香、揉太阳、点揉风池、掐揉耳后高骨。
4.症见肌肉酸痛、恶风
予揉肺俞、清肺经、推膀胱经、点揉风池。
注意:相关操作需经中医药专业人员指导或培训。
(二)穴位敷贴
用于咳嗽症状者。
药物:寒性咳嗽用药(延胡索、炒白芥子、甘遂、细辛)以3:1:1:0.5比例,热性咳嗽用药(延胡索、黄芩、桑白皮、甘遂)以3:3:3:1比例共研为细末,生姜汁调制,放于敷料之上,大约直径2~3cm、做成厚度为0.3cm的敷贴。
操作:可贴于患儿双侧肺俞、膈俞、大椎、定喘、膻中、天突等穴位,固定。每次敷贴时间为1~4h,连用3-5天。
注意:穴位贴敷请在医疗机构中进行。
(三)耳穴疗法
用于发热、咳嗽症状者。
耳穴取肺、咽喉、气管、神门、三焦、内分泌等穴位,以王不留行籽贴压,每3日贴1次,双耳交替贴压。
注意:耳穴治疗请在医疗机构进行。
注意:
1.上述中成药选择其中一种,须按药品说明书服用或咨询医生,一般3~5天或症状消失即停止用药。
2.如出现发热3天不能退热,或持续高热、剧烈咳嗽、呼吸困难、精神差等严重症状,请及时到正规医疗机构就诊。
稿件来源:群众新闻
本期统筹:陈小瑜
本期编审:刘洁
上一篇:美国的泰诺、布洛芬怎么用?哪个效果更好?专业医生给你正确分析
下一篇:哪些场合需要戴N95口罩?多久更换?速看→
最近更新热点资讯
- 谷歌AI聊天记录让网友San值狂掉:研究员走火入魔认为它已具备人格,被罚带薪休假
- 豆瓣9.4,姐弟恋、三人行,这部大尺度太厉害
- Genes, Intelligence, Racial Hygiene, Gen
- 【土耳其电影】《冬眠》电影评价: 宛如一部回归伯格曼风格的道德剧
- 陌生人社会伦理问题研究
- 理论研究|前海实践的价值理性和工具理性
- 澳门刑事证据禁止规则
- 综艺普及剧本杀和密室逃脱助力线下实体店爆发式增长
- 日本小伙和五个小姐姐同居?看完我酸了!
- 第一学期高一语文考试期中试卷
- 高中必考的物理公式有哪些
- 这部大尺度的申奥片,却讲述了不lun恋...
- 心理语言学论文精品(七篇)
- 《贵妃还乡》 超清
- 专论 | 郭丹彤、陈嘉琪:古代埃及书信中的玛阿特观念
- 微专业招生 | 数字文化传播微专业列车即将发车,沿途课程抢先看!
- 生态安全的重要性汇总十篇
- 原创因“18禁”电影登舆论顶峰,万千少女一场春梦:这一生,足够了
- 章鱼头
- 读书心得体会
- 考研考北京大学医学部或者协和是一种怎样的难度?
- 央媒评女主播编造“夜宿故宫”:让肇事者付出代价,理所应当
- 库欣病患者求医记(流水账)
- 《太平公主》④ | 地位越高,越要装傻
- 爱体检 安卓版 v2.5