
厦门中招普高、定向生录取线,特长生投档名单公布!解读来了!一双外……
中招普高切线了!
今天公布三个内容
? 普高最低投档线和位次
? 各校定向生投档线和位次
? 特长生投档名单
其中:
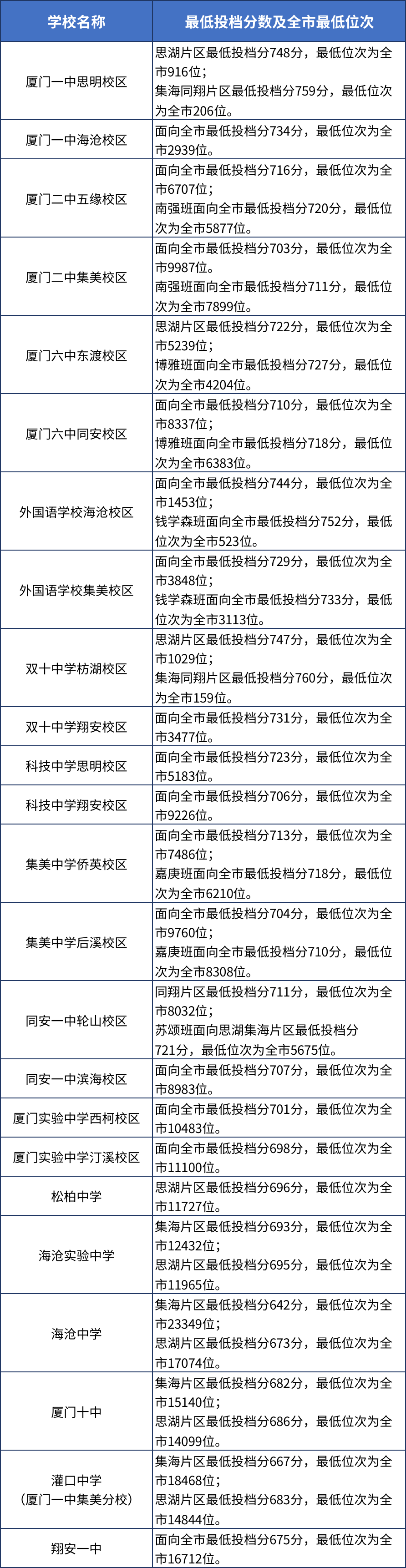
厦门一中思明校区?748分(916位)
双十中学枋湖校区?747分(1029位)
外国语学校海沧校区?744分(1453位)
这里有个常识
在招生计划稳定的情况下,中考分数线主要和中考试题难度有关,当然也和阅卷要求、区分度把握有关。用大白话说,试卷难度小了,分数线就上涨了。
不同年份的录取线可比性就是位次。
录取线后有分数解读
不要错过
普高录取线来了!
今年中考总分是800分
(不含照顾分)
厦门市2023年中招
普高学校最低投档分数和位次
7月25日,经市中招领导小组研究同意, 现公布今年中招普高普通生和定向生的最低投档分数和投档位次。
中招普高学校于7月26日下午录取,职业类学校于7月27日上午录取。录取结果将于7月27日19:00开放网上查询。考生可登录“厦门市中招信息管理系统(考生端)”(https://zy.xmzskszx.net)查询结果。
各学籍校定向生录取的
最低投档分和全市位次
如下表
厦门市2023年
中招体育艺术类自主招生投档名单
解读在这
↓↓↓
我们在昨天就焦点问题做了一些说明,有关普高录取率、岛内外普高线等等,可以参考下。(点击即可回顾→厦门中招普高切线预计25日公布?!)
此外,福建省的中考试卷虽然是全省统一,但是,不同地区改卷尺度不一样,人口基数不一样,具体到学校,不同地区的学校招生规模不一样、招生区域也有差别,因此,不同地区的比较,没有意义。
1、最低投档分数线是啥?
最低投档分数线就是俗称的学校的“录取线”,投档线=中考成绩+照顾分。
学校录取线是依据报考人数和招生计划切出来的。某校的录取线,完全取决于你们的每个人把它填在哪。所以,不要后悔自己早知道当初,就……
此外,录取线的高低和试卷难易有关,试卷容易了,录取线就水涨船高了,所以,不要动不动就喊“卷”了,不是说录取线低了,就不卷了啊,如果是那样,那还不容易。
2、够得上录取线,还要看位次
要判断自己能否上自己填报的普高的办法是,首先,要符合等级、综合素质评价等条件,其次,要“双达标”——既要分数够得上,又要位次够得上,如果分数够了,但是,位次达不到,也上不了。
举个例子,某校的普通生录取线748分(全市位次916),只要在749分及以上,填报某校普通生并没有被前面志愿录取,都会被某校录取,但是,如果是748分的考生,只要位次小于等于916位,也会被录取,但是,如果是748分,位次大于916的,例如917位,则意味着没上某校的线。
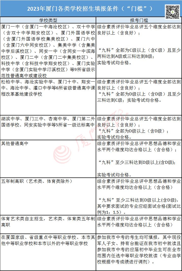
各类普高录取线的门槛是:
3、位次就是排名,全看市排名
所有公布的录取线对应位次都是:
市排名!市排名!市排名!
不要总纠结于区排名和市排名,两者的性质是一样的,如果是在招生片区招生的学校,那么,非招生片区也不会来和你竞争,所以,看市排名又有何问题?
4、怎么判断被哪所普高录取?
如果自己同时上了填报的几所普高,那么,就看你把哪所填报在最前面,就会被那所录取。例如,你的分数都达到你填报的10所学校的录取线,不是说这10所由你挑,而是直接录取排在第一个达到分数线的学校。
所以,如果你上了自己填报的普高录取线,不要等到录取结果,今天就可以知道自己被哪所普高录取。
5、定向生是啥意思?
定向生是优质学校的招生指标到校,也是按照中考成绩从高到低录取。
同一所学校,定向生的录取线会低于普通生,这是因为定向生指标是分到学校,等于是在学校竞争,普通生是在招生片区里竞争。
定向生的录取线也不能一直往下降,厦门规定,定向生投档分最多可降至招生学校普通生最低投档线下25分。从往年情况看,有的学校下降几分,就录满了。
例如,假如A校在思明湖里普通生的录取线是728分,那么,它的定向生最低不能低于703分,但是,并不是所有703分并填报A校定向生的人都能被录取,如果降低5分就完成招生计划,就不会再往下降了。
此外,定向生招生计划未完成的,纳入招生学校普通生招生片区的招生计划。
定向生制度除了为遏制初中择校之外,还是为了每所初中都有学生上片区的优质校。所以,同一所高中校,在不同的初中校的定向生录取线是不同的。
6、关于特长生
今天公布的特长生投档名单,就是录取名单。
体育艺术考生要先参加艺术、体育的特长测试,通过特长测试后,还要参加中考,可以在中考中享受优惠,具体是,不低于普通高中最低投档控制分数线,这样录取:
?体育特长生在投档分不低于招生学校普通生最低录取分数线的65%且不低于普通高中最低投档控制分数线的前提下,按特长测试成绩从高分到低分录取;
?艺术特长生在投档分不低于招生学校普通生最低录取分数线的80%且不低于普通高中最低投档控制分数线的前提下,按特长测试成绩从高分到低分录取。
7、中职学校录取线呢?
职业学校由于是以专业来投档,因此没有公布过录取线,要等待录取结果公布后查询。
8、录取结果何时发布?
中招普高学校录取将在7月26日下午进行;中职学校录取将在7月27日上午进行。
所有的正规录取,以系统公布的学校为准。
从去年开始,中招录取通知书由高中校直接寄给学生(中招报名表上留的地址)。
厦门日报社新媒体中心出品
记者:佘峥 综合:厦门市教育局
上一篇:为什么很多女教师都想嫁公务员,而不是男教师?主要有三个原因!
下一篇:2023年净水器推荐家用 净水器如何挑选?净水器哪个品牌好?附品牌:易开得、美
最近更新素质教育
- 信用信息赋能,助力社会信用体系建设
- 今天距第二届全国博士后创新创业大赛总决赛还有10天!
- 北京自学考试和成教有什么不同?
- 道县:开展2023年基础教育业务工作培训
- 融入智能技术 赋能创新人才培养
- 怎么知道自己是不是脊柱侧弯?一个方法教你判断!
- 让长三角市民共享,上海城市业余联赛市面越做越大
- 华容县实验小学:最美莫过夕阳红 最浓不过敬老情
- 原创恭喜!王楚钦代替樊振东世界排名来到第一位,双方积分差仅有15分
- 自考会计专业有哪些课程?
- 播出预告丨上海市天山初级中学:不一样的学习评价
- 杭州亚残运会火炬传递圆满成功 “桂冠”画出现代版“富春山居图”
- 自考学士学位英语什么时候报名
- 日本学校要求的托福分数
- 证明差“老师”能教出好“学生”?江苏博士最新研究成果,引发国际关注!
- 让共同发展繁荣之路越走越宽广
- 原创拒绝恩比德!尼克斯目标清晰!锡伯杜点名要他,三分王成球队答案
- 喜庆乔迁五周年,共度九九重阳节
- 蚂蚁庄园今日答案最新:味精加热太久真的会致癌吗
- 2024年辽宁省普通高考报名即将开始
- 粤港澳大湾区第三届职业技能大赛将于10月23
- 难忘那次5天5夜的长途机动,还有那个同车的义务兵驾驶员
- “周五课堂”来了新老师
- 在学生中走俏的萝卜刀引发争议,消保委提醒:警惕其暴力暗示
- 校园圈丨让学生走出家门做历史作业,结果出人意料