
山东中医药大学2023届毕业生生源信息发布
中 医 馆 行 业 的 良 心 和 大 脑
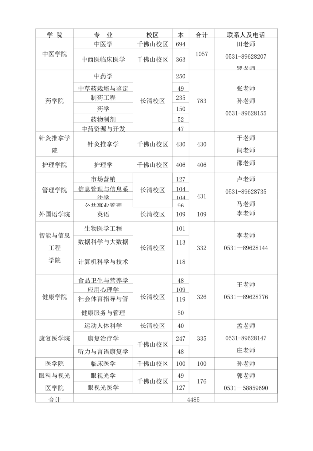
■?来源 |?山东中医药大学大学生就业指导中心
一
学校概况
山东中医药大学创建于1958年,1978年被确定为全国重点建设的中医院校,1981年成为山东省重点高校,是教育部本科教学工作水平评估优秀学校、山东省人民政府和国家中医药管理局共建中医药院校、山东省应用基础型人才培养特色名校、山东省省级文明校园、山东省高水平学科和高水平大学。
学校在省属高校中拥有国家重点学科最多,首批获得硕士、博士学位授权,首批成为国家“973”项目首席承担单位,硕士点数量位居全国同类院校前列。
学校坚持秉承“厚德怀仁、博学笃行”的校训,坚持“以文化人、厚重基础、注重传承、勇于创新”的办学特色,传承精华、守正创新,为党育人、为国育才,经过六十余年几代人辛勤耕耘和不懈奋斗,培养出十余万中医药和健康服务相关专业人才,综合办学实力和社会影响力显著提升。目前,全日制在校生23000余人,其中本专科生18000余人,研究生近4800人。
学校设置17个教学机构、5个科研机构、4个教辅机构,有山东中医药大学附属医院、山东中医药大学第二附属医院、山东中医药大学附属眼科医院3所直属附属医院、12所非直属附属医院、31所教学医院。现有10家山东省研究生联合培养基地、17家国家中医住院医师规范化培训基地,1个国家级实验教学示范中心、1个国家级大学生校外实践教育基地。
学校坚持厚重基础、注重特色,努力培养高素质中医药人才。现有35个本科专业,涉及医、理、文、工、管、法、教育等学科门类,其中5个国家级一流本科专业,22个省级一流本科专业,8门国家级一流本科课程。有3个博士学位授权一级学科,9个硕士学位授权一级学科,3个国家重点学科。中医学入选山东省“高峰学科”,中药学、中西医结合入选山东省“优势特色学科”。在2021软科中国最好学科排名中,中医学位列第6,中西医结合位列第5,临床医学持续保持在ESI全球前1%。
学校先后荣获全国创新创业典型经验高校50强,第二届全国《黄帝内经》知识大赛总决赛总冠军,第四届中国“互联网+”大学生创新创业大赛金奖,首届全国大学生中西医临床技能大赛团体特等奖。连续三年蝉联中国大学生服务外包创新创业大赛一等奖。先后涌现出一批荣获“中国青年五四奖章”“全国三好学生”“中国大学生自强之星标兵”等称号的优秀学生。
学校坚持师德为先、人才引领,打造实力雄厚人才师资队伍。现有教职医护员工3900余人,博士生导师236人,其中兼职导师87人,硕士生导师1011人,其中兼职导师518名。荣获“国医大师”荣誉称号4人,“全国名中医”5人,“岐黄学者”5人,“青年岐黄学者”2人,全国中医药杰出贡献奖获得者2人,“973”项目首席科学家1人,全国优秀教师8人,全国中医药高等学校教学名师2人,“泰山学者”攀登计划专家2人,“泰山学者”特聘专家10人,“泰山学者”产业领军人才1人,“泰山学者”青年专家7人,省部级有突出贡献的中青年专家27人,享受国务院特殊津贴专家53人,入选“全国高校黄大年式教师团队”2个。建校以来,连续两届获国家教学成果二等奖,荣获省级以上教学成果奖72项。
学校坚持科技驱动、协同创新,推动科研创新取得丰硕成果。现有中医学、中药学、中西医结合3个博士后科研流动站,1个教育部重点实验室,1个国家中医心血管疾病临床医学研究分中心,3个国家级区域中医诊疗中心,6个国家中医药管理局三级重点实验室,2个国家中医药管理局重点研究室,2个全国学术流派传承工作室,拥有国家中医临床研究基地、国家重大新药创制平台(山东)中药单元平台。有山东省重点实验室、山东省工程技术研究中心等省级科研创新平台27个。“十三五”以来,共承担厅局级以上科研课题1230余项,其中国家级项目137项 ,2018、2019年连续两年首位获得国家科技进步二等奖,共获得山东省科技进步一等奖4项。建校以来,获国家级和省部级一等奖奖励的科研成果共计30项。
学校坚持科教融合、产教融合,主动融入国家地方重大战略。与济南市签署战略合作协议,建成山东中医药大学科研创新大楼。与济南市、澳门科技大学、南粤集团共建鲁澳中医药产业研究院,打造中药质量研究、中药新药及其系列产品研发领域国际合作中心。面向中医药现代化、国际化,与济南市共建国际医学科学中心科教融合实践基地。与青岛市共建青岛中医药科学院、青岛海洋中药研究院、附属青岛医院,打造中医药领域的高层次人才培养基地、重要的科技研发基地和先进的医疗服务基地。与鲁南制药和浪潮集团合作的基地获批山东省产教融合研究生联合培养示范基地。与临清市、惠民县等地方政府,与省药监局、省药学科学院等部门单位,与南京中医药大学、黄冈师范学院等院校,与鲁南制药、福瑞达等企业签署了系列战略合作协议,努力将教育教学优势、科学研究优势、中医药文化优势、医疗服务优势转化为健康产业创新发展优势。
学校坚持以文化人、以文育人,积极打造特色鲜明文化品牌。充分发挥“齐鲁文化、扁鹊故里、针灸发源地”“三张名片”优势,塑造独具特色的大学文化品格。通过举办尼山世界中医药论坛、中国(长清)扁鹊中医药文化节、扁鹊文化与中医经典传承发展国际论坛、第六届中医科学大会、第七届世界中西医结合大会、首届济南扁鹊论坛,叫响“扁鹊故里”文化品牌。通过承办全国性“泰山论灸”学术会议,广泛推广灸疗适宜技术。成立全国首家省级中医药文化协同创新中心,并成为山东省高等学校示范协同创新中心。获批省内首家中医药智库,成立儒医文化研究会。新中国成立以来规模最大最系统的中医药古籍整理保护计划项目《中华医藏》学术办公室挂靠本校。
学校坚持开放办学、对外交流,不断推动中医药“走向世界”。与世界上近200所高等教育、医疗科研机构建立合作关系,开展中医药相关交流合作,其中活跃密切的国际伙伴有40余家。学校是世界针联对外交往工作委员会以及世界中联中医外治、脉象、内经、抗病毒等专业委员会的挂靠单位,承担“国家中医药服务出口基地”“中国—波兰中医药中心”“中国—尼泊尔中医药中心”“中医外治国际合作基地”“中西医结合眼视光与近视防控国际合作基地”等国家高层次对外交流平台建设任务。与美国俄勒冈太平洋大学合作举办的国际眼科与视光医学院是国内眼视光领域和中医药院校第一家中外合作办学机构,是济南国际医学科学中心落地的首个国际合作项目。
学校坚持大医精诚、厚德怀仁,不断提高中医药健康服务能力。附属医院是全国示范中医院、国家中医临床研究基地、国家中医药传承创新工程建设单位、国家药物临床试验机构、国家中医药考试工作基地、首批全国中医规培基地。第二附属医院是山东省首家省属中西医结合医院,被确定为全省中医治未病质量控制中心,牵头成立山东省中医治未病联盟;推进中西医康复联盟建设,立项中西医结合老年医学综合楼建设项目;获批国家中医药管理局省级中医药数据中心中医馆健康信息平台建设项目。附属眼科医院先后获批山东省首家三级甲等专科眼科医院、中西医结合眼视光与近视防控国际合作基地、国家眼耳鼻喉疾病临床医学研究中心山东省分中心、山东省眼视光质量控制中心。
二
2023届毕业生生源信息
本科毕业生
研究生毕业生
三
学校本科专业介绍
中医学院
专业名称:中医学
中医学专业创立于1958年,是国家级一流专业建设点,国家级特色专业,教育部教学综合改革、卓越医师、三全育人试点专业,入选山东省“双一流”学科核心专业建设项目,中医学学科入选省“高峰学科”建设项目。拥有国家级重点学科3个、国家临床基地1个、国家实验教学中心1个,获得3项国家级教学成果奖励。
专业名称:中西医临床医学
1993年我校设立了中西医结合专业,是全国最早设置中西医结合专业的院校之一,2005年设立中西医临床医学本科专业,2011年成为山东省特色专业,2012年成为山东省首批特色名校重点建设专业,2016年成为山东省高水平应用型重点专业群建设项目,2018年成为山东省新旧动能转换专业对接产业建设项目。2019年,成为省级一流本科专业建设点,2020年,成为国家级一流本科专业建设点,中西医结合学科入选省“优势特色学科”建设项目。
专业拥有国家级教学团队以及国家级实验教学中心,拥有独立设置的中西医结合直属附属医院,拥有中西医结合一级学科硕士点、博士点、博士后科研流动站。这些平台,构成了专业完备的医教研培养体系。
药学院
专业名称:中药学
1976年我校开始招收中药学专业本科生,1981年中药学学科首批获得一级学科硕士学位授予权,1998年获批中药学博士学位授予权,2005年建立中药学博士后科研流动站,2019年入选国家一流专业建设立项,是国家级特色专业、山东省品牌专业。目前,建有教育部重点实验室、山东省重点实验室、国家中医药管理局中药炮制技术传承基地、国家中医药管理局中药质量控制三级实验室、国家综合性新药研发平台(山东)等30余个省部级科研平台及重点实验室,是全国有较高影响力的科学研究、成果转化、公共服务和人才培养基地。
专业名称:中药资源与开发
中药资源与开发专业旨在培养具有中医药学基本理论知识背景,具备良好人文和自然科学素养,系统掌握调查分析中药资源和中药材生产、中药资源综合开发利用以及保护更新等方面的知识和技能,能在各类中药和中药资源研究开发机构、高等院校、制药企业、流通领域及行政管理部门等单位从事中药资源调查、开发、科学研究、综合利用、生产加工、质量监控、营销与管理的高级中药资源学专门人才。
专业名称:中草药栽培与鉴定
中草药栽培与鉴定专业精准对接中药产业链的上、中游,旨在培养从事中药材科学生产与解决中药商品流通领域中药原材料的质量问题、实现中药材规范化生产和管理的高级专门人才,是对原有中药学专业在培养专门人才方面所存在缺憾的有益补充。中草药栽培与鉴定专业人才可运用所掌握的知识和技能指导中药材的生产、采收、加工、鉴定和开发;该专业肩负着为大健康事业培养高素质中草药生产与鉴定人才的重任。
专业名称:药学
药学专业是从事药物生产、流通、临床应用、制剂研究以及药理药效、作用机理和新药开发和应用、销售的综合学科。本专业旨在培养具有药学与医学基础知识背景,具备良好人文和自然科学素养,系统掌握药学基础理论、基本知识、基本技能以及相关的医学方面的知识和能力,具备药品生产、检验、流通、使用和研究与开发领域从事鉴定、药物设计、一般药物制剂及临床合理用药等方面工作的能力,具有良好职业道德和职业素质的专门技术人才。山东中医药大学于2005年设立药学专业。
专业名称:药物制剂
药物制剂专业是研究药物剂型和药物制剂的设计理论、处方工艺、生产技术、质量控制和合理应用的综合性应用技术科学。药物制剂是学药学最具特色的重要组成部分。21世纪以来,药物制剂在药学理论基础之上,与现代医学、生物学、化学等多学科交叉融合,同时借助不断涌现的新技术和新材料,迸发出新的活力和生机。在当今健康中国战略背景下,药物制剂专业肩负着为大健康事业培养高素质专业技术人才的历史重任。
专业名称:制药工程
制药工程专业是由化学、药学(中药学)、工程学、生命科学交叉产生的工科类专业,系统学习制药工程、药学等方面的基本理论、基础知识与基本技能,具备在医药、农药、兽药、精细化工和生物医药等行业从事医药产品生产、科技开发、应用研究和经营管理等方面工作的基本能力。
针灸推拿学院
专业名称:针灸推拿学
针灸推拿学专业创立于1985年。1986、2003年分获硕士、博士学位授予权,现为博士后科研流动站。2008年获批国家级特色专业,2012年获批山东省特色名校重点建设专业,2016年获批省高水平应用型核心专业,2018年获批省教育服务新旧动能转换对接产业核心专业,2019年获批山东省一流专业建设点,2021年获批国家级一流本科专业建设点。
护理学院
专业名称:护理学
护理学专业是山东省特色专业、国家中医药管理局重点学科、山东省首批应用基础型特色名校重点建设专业、山东高水平应用型重点建设专业群重点建设专业。
我校自2000年开始招收护理学专业本科生,2008年开始招收护理硕士研究生,2011年成为全国首批护理学一级学科硕士学位授权点,2018年中西医结合一级学科博士学位授权点下设护理学方向,形成了本科、硕士、博士完备的人才培养体系。
管理学院
专业名称:信息管理与信息系统
信息管理与信息系统专业源于1990年经国家教委批准设立的面向全国招生的中医文献学专业。2006年,为适应学术发展和人才培养的需要,经教育部批准,设立“信息管理与信息系统”本科专业并开始招生。经过多年建设,信息管理与信息系统专业被评为山东省首批应用基础型特色名校重点建设专业、山东省本科高校特色专业建设点、山东省立项建设高水平应用型专业群核心专业、山东省一流专业。
专业名称:法学
法学专业是山东省一流本科专业建设点、全国医学院校中为数不多的法学一流本科专业建设点之一。
本专业注重复合型、外向型和应用型人才的培养。经过十多年的建设,已经基本形成了以法学专业核心课程为主体、以医药卫生法学课程为特色、以医学类课程、实践类课程和双语类课程为补充的“五位一体”的、板块式、多元化的课程体系,逐渐走出了一条以卓越法律人才教育为导向,以培养应用型、复合型法律职业人才为使命,与法律职业密切衔接,厚基础、强特色的专业建设之路。
专业名称:公共事业管理
公共事业管理专业创立于2011年,本专业依托学校中医学院校背景,以卫生事业管理为特色,培养具有一定中医人文素养与情怀,系统掌握管理理论、方法和技能,熟悉相关法律、法规和政策,具备一定人文社会科学知识和医药卫生知识,能够在卫生行政机构和医疗机构、医药企业及相关行业从事有关管理工作的复合应用型人才。
专业名称:市场营销
市场营销专业最早可以追溯到1995年设立中药经营与管理专科,2000年升级为市场营销本科专业,2007年设立了药事管理方向硕士点,培养更高层次的医药管理和营销人才。目前是山东省唯一的具有中医药特色的、且可以实现从本科到硕士培养的市场营销专业。
外国语学院
专业名称:英语
英语专业为山东省一流本科专业建设点,具有18年的办学历史,专业实力、人才培养能力和培养质量不断提升。依托学校中医药优势,秉承“注重专业基础、突出中医特色”的发展理念,构建了以发展英语专业技能和知识为基础、以中医英语为特色的人才培养模式,培养具有英语语言综合运用能力和中医英语翻译能力的应用型人才。
专业课程体系完备,形成了以“英语+中医”为特色的核心课程群,构建了以德育通识课、主干课、特色课、方向课为主体的“四位一体”课程体系。
专业设有中医英译、英语教育和跨境电商三个专业方向以及完善的课程体系,学生适应面宽,就业渠道广。学生专业能力突出,英语专业四级、八级通过率均远高于全国平均水平。
智能与信息工程学院
专业名称:数据科学与大数据技术
数据科学与大数据技术专业创立于2018年,培养德智体美劳全面发展,掌握数据科学基础知识、理论及技术,包括面向大数据应用的数学、统计、计算机理论基础和技术基础,具有医药卫生知识背景,富有创新精神和实践能力,具备理解和运用数据科学模型、处理实际数据以及利用大数据方法解决具体行业应用问题能力,适应我国经济社会发展特别是医疗卫生大数据发展需要,毕业时能够在企事业单位、卫生机构等从事数据处理、数据分析及大数据系统开发、管理和维护等工作,掌握科学方法,具备扎实基础和终生学习能力的应用型人才。
专业名称:计算机科学与技术
计算机科学与技术专业创立于2006年,培养德智体美劳全面发展,具有良好职业素质,掌握现代管理科学与计算机科学基础知识和基本原理,具有医药卫生知识背景,富有创新精神和实践能力,具备系统管理与分析设计能力,适应我国经济社会发展特别是卫生信息化发展需要,毕业时能够在企事业单位、卫生机构等从事信息管理、信息系统设计开发及实施等工作,掌握科学方法,具备扎实基础和终生学习能力的应用型人才。
专业名称:生物医学工程
生物医学工程专业创立于2006年,培养具备生命科学、电子技术、计算机技术及信息科学有关的基础理论知识及医学与工程技术相结合的科学研究能力,能在生物医学工程领域、医学仪器以及其他电子技术、计算机技术、信息产业等部门从事研究、开发、管理和教育的高素质应用型人才。2013年,生物医学工程本科专业被遴选为山东省“卓越工程师教育培养计划”(简称卓越计划)试点专业;2016年,获批为山东省重点建设培育专业群建设专业,2019年获批山东省“双一流”建设专业。
专业名称:智能医学工程
智能医学工程是以现代医学与生物学理论为基础,融合先进的数据科学、人机交互、机器学习等人工智能及相关领域的工程技术手段,挖掘人的生命和疾病现象的本质及其规律,探索人机协同的智能化诊疗方法及其临床应用的新兴交叉专业,是未来“工程医学”发展的方向,在智能医疗仪器、智能医学教育、智能健康管理、智能诊疗决策、智能手术等领域应用广泛。
本专业主要学习医学、人工智能、数据科学等学科的基本理论,并应用于医疗信息的智能采集、智能分析、智能诊疗、临床实践等各个环节。培养具有智能医疗器械研发、智能医学系统开发以及智能医学数据处理与分析的能力,能够从事智能医学及相关领域的科学研究、教育、技术开发和管理等工作,具有社会责任感、创新精神和较强工程实践能力的复合型人才。
康复医学院
专业名称:康复治疗学
康复治疗学专业创立于2005年,秉承“国际标准、中国特色”的办学理念,以国际专业认证为引领,以传统康复为特色,以中医文化为底蕴,强化实践性教学,培养具备现代康复和传统康复技能,能胜任在各级医疗、康养机构从事康复治疗岗位的“中西兼融、德才兼备”的高素质应用型人才。适应健康中国战略和山东省新旧动能转换重大工程需求,立足山东、面向全国、对接国际,将康复治疗学专业建设成全国一流的高水平特色专业。2010年康复治疗学专业被评为“山东省高等学校特色专业”,2012年中医康复学确立为国家中医药管理局“十二五”中医药重点学科,2012年增设康复医学与理疗学硕士研究生专业,2019年本专业被评为山东省“一流本科专业”。
专业名称:听力与言语康复学
听力与言语康复学专业注重发挥优势特色,推进专业建设与产业需求对接,以培养专业基础扎实、中医特色鲜明、适应社会需求的高水平人才。近年来,通过从台湾中山医学大学、台湾亚洲大学、北京语言大学等高校引进优质的专业课程,提升学生专业和科研素养。同时,建立学校、学院和临床教师三级联合督导,严肃学风、考风,专业教师、学生定时反馈,切实提高教学质量,实现内涵式发展。
专业名称:运动康复
运动康复专业由运动人体科学转型而来,运动人体科学专业本科自2005年开始招生,是“山东省高等教育名校建设工程”—应用基础型人才培养特色专业。在专业发展过程中,形成“以学生为中心”的教育理念,强化实践教学,培养具备现代康复且突出中医康复技能的高素质应用型人才。构建了“中西兼融、实境育人”的人才培养模式,形成“协同融合,即时共享,学训一体”教学模式。进行以有效学习为理念的综合教学方法改革,教学中引入情境教学、翻转课堂等先进教学理念、方法,汇各家之长,融会贯通,以达到有效学习的教学效果,为全面建设一流专业提供了坚实的支撑。
专业名称:中医康复学
中医康复学专业紧密围绕山东省区域经济社会发展实际情况和中医康复事业人才需求,培养具备较高的人文素养,扎实的中医康复专业基础理论、基本知识和基本技能,具有实践创新能力的高级应用型人才的目标。结合专业特点,突出中医特色,完善人才培养模式;优化课程体系;加强特色教材建设;丰富教学内容、方法、手段和资源;提升师资队伍医教研综合能力;拓展并强化实验、实训、实习基地,努力将中医康复学专业建设成全国一流的高水平特色品牌专业。
健康学院
专业名称:健康服务与管理
健康服务与管理专业创立于2018年。我校的健康服务与管理专业体现“中医学特色”。将中医学优势与学科优势结合,旨在培养既有健康服务与管理方面的知识与技能,又有必备的中医学和现代医学知识,拥有一定健康服务与管理特长的高素质应用型创新人才。同时在社会医学、中医健康管理、亚健康管理、管理学原理等方面拥有较强的学科和师资优势,取得了较突出的研究成果。
专业名称:社会体育指导与管理
社会体育指导与管理专业是体育学专业的一个分支,随着社会经济的发展,人民生活水平的不断提高,越来越多的人认识到运动健身的价值,使我国社会体育出现了蓬勃发展的大好局面。我国的社会体育专业,就是在这样的背景下创建并发展起来的。2013年社会体育专业更名为社会体育指导与管理专业。该专业是提高人的生活质量、与人的健康息息相关、与运动紧密结合的一门专业。
专业名称:食品卫生与营养学
食品卫生与营养学专业创立于2006年,当时全国开设该专业的高等医学院校仅有7所。经过15年的专业建设,我校食品卫生与营养专业师资队伍、实验实训室及实习基地建设等均取得了长足发展,为社会输送了一大批优秀专业人才。
专业名称:应用心理学
应用心理学专业创立于2003年,旨在培养适应我国和山东省经济与社会发展需要,德、智、体全面发展,比较系统地掌握应用心理学基础理论和基本知识,掌握一定的医学知识,系统掌握应用心理学专业基本技能、方法和相关知识,能够胜任医疗机构、教育科研机构及其他企事业单位的心理学相关工作,具有从事心理咨询及教学、科研初步能力的应用型人才。2010年正式获批为应用心理学一级硕士学位授权点,是目前省内医学院校中唯一的心理学一级学科硕士点;2012年“中医心理学”获批为国家中医药管理局重点学科;同年本专业获批为山东省应用基础型特色名校建设专业;2017年入选山东省首批高水平应用型专业群;2019年成为山东省一流本科建设点。
专业名称:中医养生学
传统中医养生学是在中医学理论指导下,遵循人体生命活动变化规律,研究调摄身心、养护生命、却病延年的理论、方法、技术、应用的中医分支学科,是中医学最具特色的重要组成部分。现代中医养生学在继承中医学传统养生理论基础上,又与健康管理学、预防医学、全科医学等现代多学科交叉融合,守正创新,迸发出新的活力和生机。在当今健康中国战略背景下,中医养生学专业肩负着为大健康事业培养高素质中医特色健康管理人才的重任。
我校中医养生学专业致力于培养适应我国经济社会和中医药事业发展及中医药健康养生文化的创造性转化、创新性发展需要的系统掌握中医学、预防医学、健康管理学、全科医学、食品卫生与营养学等知识与技能的高层次复合型中医养生人才,是比一般中医临床人才更全面更精湛的“上工”,是既懂治病更会养生的中医全科人才。
医学院
专业名称:临床医学
临床医学是一门实践性很强的应用科学专业,致力于培养德、智、体、美全面发展的;具有扎实的基础医学、临床医学基本理论、基本知识和基本技能;较为系统的中医药、公共卫生和预防医学知识;良好的自然科学和人文科学知识;适应国家卫生服务体系,满足个性发展需要,社会责任感强,具备初步临床能力,终身学习能力和良好职业素质的高素质应用型临床医学人才。
眼科与视光医学院
专业名称:眼视光医学
眼视光医学专业归属于临床医学类,主要培养具有完整的临床医学教育背景,同时掌握基础医学、临床医学、视光学的知识与技能,从事现代眼科学、眼视光学诊疗工作的具有丰富眼视光知识的眼科医生。
眼视光医学专业作为国家特设控制专业,人才培养远远不能满足社会的需要。开办眼视光医学专业培养眼视光医师已成为社会和高等医学院校的共识。自2012年该专业列入教育部《普通高等学校本科专业目录》(2012版)以来,国内医学院校纷纷争相申报,一直未获批准。2016年首批申报眼视光医学专业的院校高达11家,教育部仅批复了4家,我校是其中之一。
专业名称:眼视光学
眼视光学专业主要培养较为系统地掌握眼视光学的基本知识和操作技能,具备较强的实践能力,有良好的职业道德和人文素养,具备眼视光学检查、视功能评估和康复、视觉保健和矫治工作初步能力的高素质应用型人才。
四
学校就业工作联系人及联系方式
山东中医药大学大学生就业指导中心
2022年8月15日
I?版权声明
本文来源“山东中医药大学大学生就业指导中心”,版权归权利人所有。
最近更新素质教育
- 信用信息赋能,助力社会信用体系建设
- 今天距第二届全国博士后创新创业大赛总决赛还有10天!
- 北京自学考试和成教有什么不同?
- 道县:开展2023年基础教育业务工作培训
- 融入智能技术 赋能创新人才培养
- 怎么知道自己是不是脊柱侧弯?一个方法教你判断!
- 让长三角市民共享,上海城市业余联赛市面越做越大
- 华容县实验小学:最美莫过夕阳红 最浓不过敬老情
- 原创恭喜!王楚钦代替樊振东世界排名来到第一位,双方积分差仅有15分
- 自考会计专业有哪些课程?
- 播出预告丨上海市天山初级中学:不一样的学习评价
- 杭州亚残运会火炬传递圆满成功 “桂冠”画出现代版“富春山居图”
- 自考学士学位英语什么时候报名
- 日本学校要求的托福分数
- 证明差“老师”能教出好“学生”?江苏博士最新研究成果,引发国际关注!
- 让共同发展繁荣之路越走越宽广
- 原创拒绝恩比德!尼克斯目标清晰!锡伯杜点名要他,三分王成球队答案
- 喜庆乔迁五周年,共度九九重阳节
- 蚂蚁庄园今日答案最新:味精加热太久真的会致癌吗
- 2024年辽宁省普通高考报名即将开始
- 粤港澳大湾区第三届职业技能大赛将于10月23
- 难忘那次5天5夜的长途机动,还有那个同车的义务兵驾驶员
- “周五课堂”来了新老师
- 在学生中走俏的萝卜刀引发争议,消保委提醒:警惕其暴力暗示
- 校园圈丨让学生走出家门做历史作业,结果出人意料