
浔阳区2023年小学学区划分出炉
浔阳区2023年义务教育学校招生工作实施意见
为全面贯彻党的教育方针,进一步规范招生入学秩序,推进教育公平,根据《中华人民共和国义务教育法》《江西省义务教育条例》,现按照省教育厅《关于做好2023年全省普通中小学招生入学工作的通知》(赣教基字〔2023〕12号)和《九江市2023年中小学招生工作实施意见》(九中招委字〔2023〕1号)文件要求,结合我区实际情况,制定我区义务教育学校2023年招生工作实施意见。
一、小学新生入学工作
(一)一年级新生
1.年龄要求:2017年8月31日前(含8月31日)出生,年满6周岁的儿童,其父母或者其他法定监护人必须按照《中华人民共和国义务教育法》的相关规定送其入学接受并完成义务教育。适龄儿童、少年因身体状况需要延缓入学的,其父母或者其他法定监护人应当持医疗机构出具的检查证明,向学校提出申请,学校审查同意后,报街道办事处审核,再报区教体局备案。
2.随迁子女接受义务教育。落实《居住证暂行条例》关于在流入地居住半年以上和有合法稳定就业、住所等规定要求,对随父母或其他法定监护人在我区居住的非浔阳区户籍的适龄儿童、少年,需在我区就读的随迁子女,依据其父母或其他法定监护人居住证明和就业证明,以及适龄儿童、少年的身份证明等材料,由教体局统筹安排到区属学校就读。
3.保障残疾儿童少年入学。听障、智障及需智力开发的适龄儿童,可到九江市特殊教育学校报名,孤独症及发育迟缓儿童不受年龄限制,可到九江市特殊教育学校的抢救性康复中心就读;具有接受普通教育能力的肢残及其他适龄残疾儿童少年,应按照确定的学区范围就近入学,各校不得拒收。对学区内具备一定接受能力的重度残疾儿童,学校须安排送教上门,并为该生建立电子学籍。
(二)入学要求
1.有本地户籍的适龄儿童、少年,由其父母或者其他法定监护人持本人身份证明及适龄儿童、少年的户籍证明、合法常住固定住所证件等相关材料,到户籍、房产所属学区(见附件)的学校办理入学手续。
合法常住固定住所证件须为房产证或不动产权证(不含购房合同),且权证性质为住宅,认定截止时间为2023年6月30日。非住宅房如商业用房、工业用房、办公用房、阁楼、地下室、车库等,均不能作为义务教育阶段学校入学的依据。根据《九江市人民政府办公室关于印发九江市建立和完善房地产市场平稳健康发展长效机制试点工作方案的通知》(九府办发〔2021〕16号)要求,2023年小学新生入学,一套浔阳区内房产在4年之内只作为一个家庭适龄儿童少年在公办小学入学的依据(计算时间以适龄儿童少年入学当年6月30日为限,下同);2024年小学新生入学,一套中心城区房产在5年之内只作为一个家庭适龄儿童少年在公办小学入学的依据;2025年小学新生入学,一套中心城区房产在6年之内只作为一个家庭适龄儿童少年在公办小学入学的依据;2025年及以后小学新生入学,实行一套中心城区房产在6年之内只作为一个家庭适龄儿童少年在公办小学入学的依据。学习阶段内另一个家庭再次以该套房产作为公办义务教育入学依据的适龄儿童、少年,由区教体局依据其实际居住地相对就近统筹安排义务教育学位。
2.户籍与房产证的有关信息必须一致,产权人为学生的法定监护人,多人持有的房权份额,其法定监护人和学生本人房屋产权份额须高于51%(含51%)。
3.全家户口“空挂”或“搭户”在亲戚朋友家的适龄儿童应把户口迁回实际居住地后,再到户口所属学区的小学报名,否则将由教体局统筹安排入学。
5.仅学生个人户籍在中心城区的适龄儿童,如确有困难需在浔阳区学校就读的,必须要有经司法部门公证的监护人,适龄儿童户籍必须和监护人户籍在一起,符合以上两项条件,由区教体局统筹安排入学。
(三)新生报名时间
1.2023年7月6日至8日(学校可根据实际情况适当调整),各校负责学区内户籍适龄儿童报名。
2.2023年8月1日,补报名。
3.2023年8月26日至30日,招生扫尾工作。
二、有关规定
(一)各校要按本文件规定的学龄儿童报名资格和招生学区范围对户籍、住房情况进行审查,凡符合条件的均给予报名登记,不符合条件的,各学校一律不准私自接收报名。
(二)各校要广泛宣传报名登记所需材料、报名时间和办理方式,取消计划生育证明、超过正常入学年龄证明等无谓证明材料;预防接种证明不作为入学报名前置条件,可在开学后及时要求学生提供。按市教育局“一网通办”工作要求,各校要做好九江义务教育智慧入学平台使用工作,同时满足家长线下报名需求。
(三)各校招生时必须依据我区学校消除大班额专项规划要求,严格按教体局制定的招生计划招生,一年级班级人数控制在45人以内。
(四)严格执行义务教育阶段学校招生“就近免试入学”的政策规定。一年级新生入学不得考试编班,要始终坚持随机、均衡编班原则,切实维护好学生平等接受教育的权利,任何学校不准擅自开办“特色班”“重点班”等。
(五)为有效消除大班额,各校不得私自招收不足龄学生,不足龄学生一律不予办理全国电子学籍。各校一年级新学生入学时,应在全国电子学籍系统中对其是否曾经入学进行核查,杜绝留级和重复就读行为。
(六)按省教育厅要求,各校要坚决做到“三个一律”,即:学校一律不得有超大班额、起始年级一律不得新增大班额、存在超标准班额的班级一律不得转入学生。学校办理学生转入,须符合省市中小学消除大班额专项规划要求和区教体局有关工作规定、流程,不得进行面试、评测等。
(七)各校要采取有效措施坚决防止未完成规定年限义务教育的学生辍学,如发现学生辍学,应立即向局教育股及督导室报告,并了解情况,积极争取街道、社区配合,做好辍学学生的劝返复学工作。
(八)在新冠肺炎疫情防控过程中牺牲被认定为烈士的一线医务人员子女,在新生入学方面参照公安烈士子女优待政策执行。
(九)对浔阳区区域内的现役军人子女、烈士子女、高层次人才子女、公安英烈和因公牺牲伤残公安民警子女、司法行政机关英烈和因公牺牲伤残干警子女、国家综合性消防救援队伍人员子女及其他各类优抚对象子女接受义务教育参照有关文件规定执行。各校要按照我省“一号改革工程”优化营商环境政策要求,进一步强化服务意识,优化人才子女就读义务教育阶段学校保障举措,为引才留人提供服务保障。
三、招生纪律
招生是一项政策性强、牵涉面广的工作,学校和有关招生人员要高度重视,不断强化责任意识和服务意识,严格执行招生政策,自觉遵守招生纪律。
(一)加大宣传力度。各校要大力推进“阳光招生”,做好政策宣传工作,要通过开通招生热线、张贴公告、网上公开等各种途径和渠道,广泛宣传,及时让广大家长了解有关政策和信息,接受社会和群众监督。各校及招生工作人员要着重加强对主要政策和人民群众关注的重点问题解读工作,引导家长形成合理就学预期。
(二)规范招生行为。各校在招生工作中要严格执行《中华人民共和国义务教育法》,要引导广大家长树立科学教育观念,全面贯彻招生政策,做到照章办事,切实做好群众的来访接待,及时化解各种矛盾;对于不符合入学条件的学生,要耐心做好家长的思想工作,避免上访群访事件发生,确保招生工作秩序良好。
(三)强化监督问责。各校要严格遵守教育部关于普通中小学招生入学工作的“十项严禁”纪律。我局将对招生入学工作督促检查,指导各校结合实际制定招生入学方案,建立健全监督举报制度,完善违纪举报和申诉受理机制,严肃查处招生入学工作中的违纪违规行为,确保招生入学工作平稳有序。对于造成不良影响或严重后果的学校,视情节轻重给予约谈负责人、通报批评、追究相关人员责任等处罚。
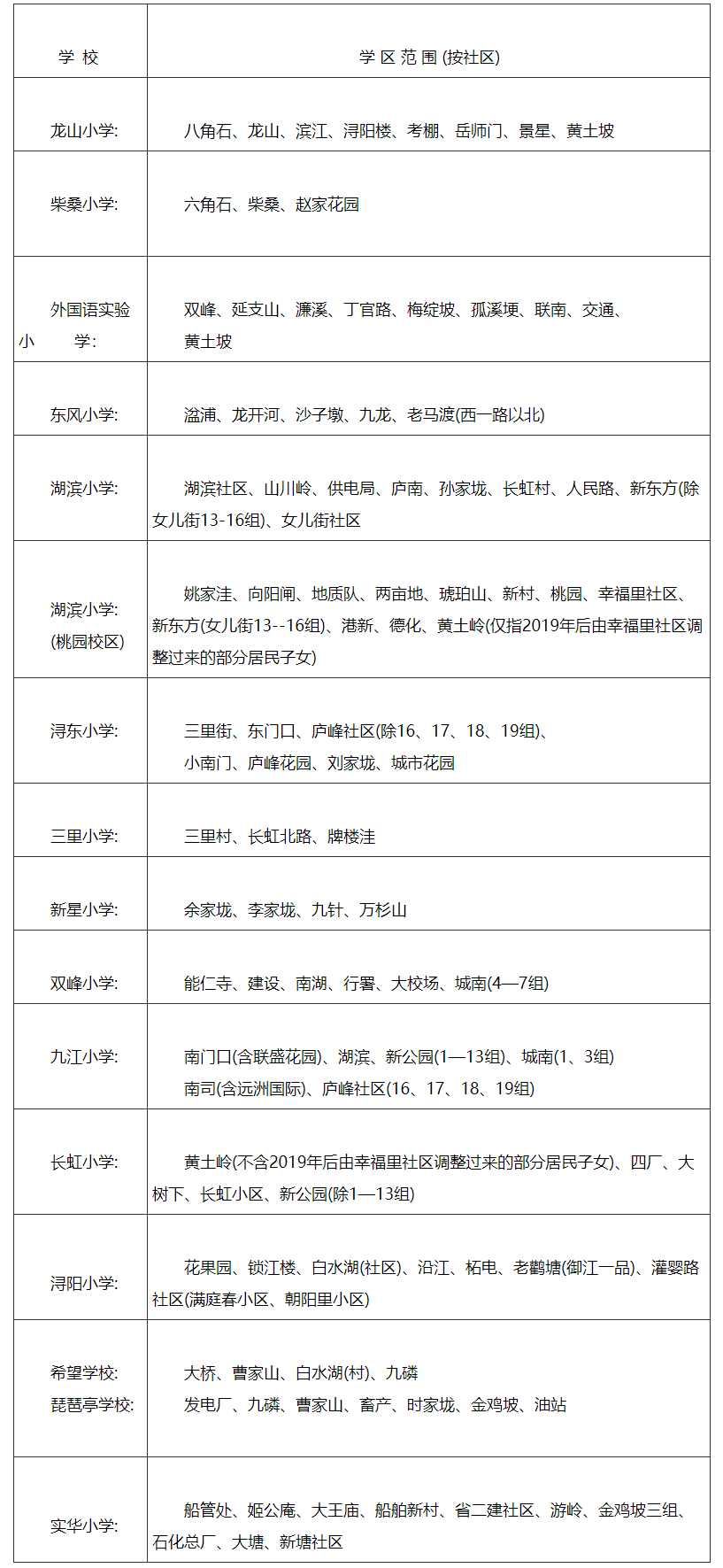
浔阳区2023年小学一年级新生学区划分表
根据人口分布、学校布点、办学规模、历史沿革等因素,现将浔阳区适龄儿童入学学区划分如下:
注:新楼盘的学区划分待小区建成、居民入住后,重新核定。(人民路街道辖区内融信碧桂园·九棠、创大湖畔花园、翰林国际二期等新建楼盘,因该片区学校学位资源不足,暂不划学区。待2025年该片区义务教育学校网点布局建设完成后,统一划定。今年秋季上述楼盘有就读需求的适龄儿童按“一事一议”方式,由教体局统筹安排。)
浔阳区教育体育局
2023年7月30日
(来源:浔阳区教育体育局)
编辑:叶潇逸
责编:陈? ?姗
审核:杨罗钧
上一篇:线上教育如何与线下结合-视频教学怎么做-云朵课堂
下一篇:弗洛伊德致爱因斯坦教授的一封信:从人的本能与欲望论战争与文明
最近更新教育管理
- 德州市社保中心组织开展12333社保咨询日及服务体验活动
- 郁亮关于房地产的最新判断
- 新sat写作多长时间
- 中超最新积分榜:山东泰山稳居第2,距离榜首只差5分!三镇升6
- 拒绝教师“躺平”,湖北一地出招
- 九江市人社局精准服务推动高校毕业生高质量就业
- 逢八秩晋五·续摇篮华章 ——西安市第一保育院学术讨论暨摇篮课程成果分享活动
- 奇安信集团总裁吴云坤赴南京信息工程大学交流座谈
- “重礼兴乐”涵育师生家国情怀
- 上汽大众途观L(Tiguan L)和探岳怎么选?看完这篇就有答案
- 我省严禁艺考考点院校参与应试培训活动
- 深度介入基础设施建设,推动人才培养与人文交流 十年大手笔!江苏高校同绘丝路画卷
- 行而不缀,未来可期
- 大量编内!福建多家好单位招人!
- 首届川渝“巴蜀杯”中学生排球联赛开赛
- 平安产险重庆分公司开展2023年金融消费者权益保护教育宣传月“五进入”活动
- 湖南娄底:全面优化项目建设环境
- 辽宁科技大学材料与冶金学院开展新生入学教育系列活动
- 明年起,江苏开设6类艺术类省统考
- 我真的很棒——合肥市荣幼教育集团开展幼小衔接活动
- 快看:首列车亮相,郑州这两条地铁新进展来了!
- 推动农业绿色发展 淄博打开农民增收“新密码”
- sat阅读填空题的答题方法
- 主题教育|枣庄市司法局采取有力措施 确保主题教育高质高效推进
- 昆明市工会驿站普惠日活动启动