
事关普高2022级回津转学,天津市内六区最新通知!
近日
和平区、河西区、南开区、
河东区、河北区、红桥区
相继发布通知
普高外省回津转学工作有了最新进展!
(2022级具有本区户籍在外省市普通高中就读学生转学工作安排)
和平区
和平区教育局关于2022级
具有和平区户籍在外省市普通高中就读学生转学工作的通知
根据《市教委关于做好2019级、2020级和2021级具有天津市户籍在外省市普通高中就读学生转学工作的通知》(津教政〔2021〕11号)及天津市普通高中学籍管理规定的相关要求,结合本区实际,现就2022级具有和平区户籍在外省市普通高中就读学生转学工作有关事项通知如下:
一、转学条件
2022级具有和平区户籍在外省市普通高中就读学生转入和平区普通高中,须同时具备以下条件:
(一)学生须具有和平区常住户籍,学生户籍迁入本区时间截至2022年8月31日(以户口簿标注的落户时间为准),且在和平区具有房屋(不动产)产权,户主及独立产权所有人为父母、祖父母或外祖父母;
(二)学生须为2022级具有全国电子学籍在外省市普通高中就读的学生(“全国学籍查询”就读状态为“在校”)。
二、安置原则
采取统一报名、统一测试、统筹安置等方式,根据本区实际情况,统筹安排接收转入学生。
三、工作安排
(一)网上登记
2022年12月28日上午9:00至2023年1月11日下午17:00,电脑登录https://base.edu-dc.cn(不支持手机、平板等移动设备访问),通过用户注册、填报信息、上传报名材料等程序进行预约登记,经审核通过后下载打印填报凭证(凭证名为“和平区2022级外省市普通高中就读学生转学”)。
填报提示:
1.在“高中-和平区2022级外省市普通高中就读学生转学”任务下进行填报
2.网上填报信息中的“学生(或幼儿)序号”填写注册手机号
3.系统中“招生学校简章”为全区中学简介,转学学生统筹安排在其中有空余学位的区属高中。
(二)现场核验
已在网上登记的家长及学生本人请按如下时间地点,携带规定材料进行核验。中学科现场向材料核验合格的学生家长发放准考证。
1.核验时间
2023年2月3日 ?上午9:00-11:00??下午14:00-16:00
2.核验地点
和平区南门外大街257号(福安大街门),和平区教育招生考试中心一楼。
3.核验材料
(1)和平区常住户口簿原件,复印件一份(首页、户主页、学生本人页);
(2)和平区房屋(不动产)产权证原件,复印件一份。如不动产持有人与学生不在同一户口簿,则须提供相关结婚证、出生证等其它佐证材料;
(3)报名系统中下载打印的填报凭证(凭证名为“和平区2022级外省市普通高中就读学生转学”);
(4)《2022级外省市普通高中就读学生转学申请》(见附件,家长下载后自行打印,填写完整并手写签字);
(5)学生本人一寸免冠证件照1张;
(6)防疫检查材料(按照当时防疫要求出具)。
(三)统一测试
1.测试时间及安排
2023年2月6日 上午9:00—11:00 ?语文;2023年2月6日 下午13:30—15:00 数学、15:30—16:40 英语(不含听力)
2.测试地点
天津市第五十五中学(天津市和平区鞍山道131号)。
(四)接收入学
1.意向填报
2月8日下午14:30——16:30,学生及家长到和平区教育招生考试中心一楼领取测试成绩和意向填报表。
2月9日上午9:30——10:30 家长将意向填报表交回至和平区教育招生考试中心一楼。
2.接收转入
参考学生测试成绩和填报意向,结合本区实际,安排转入学生在区内普通高中就读。自2月11日起安置学校按登记电话联系考生家长,考生按要求到校报到。
四、工作要求
(一)学生提供的信息须真实完整,如在办理转学过程中,因学生提供虚假证件信息、学生学籍存在问题或原学籍学校不同意转出导致转学未成功的,由转学学生及家长自行承担相应后果。若因非正常户口迁移、提供虚假材料等获取报名资格或获取天津学籍,查实后将被取消转学资格或清退学籍。
(二)参加统筹安置的学生,接到学校通知后须严格遵守疫情防控等要求,按时到校报到上课,不允许出现人籍分离、空挂学籍等现象。因长时间缺课或逾期未能办理手续导致转学不成功的,由学生及家长承担相应后果。
符合转学条件但因故未参加统一测试的学生,须于2023年2月17日17时前,准备好相关材料联系中学科报名。通过资格审核后,进行统筹安置。咨询电话:022-27127532
以上工作安排如有调整,中学科将另行通知,请家长及时关注报名网站站内通知。
天津市和平区教育局
2022年12月26日
河西区
河西区教育局关于办理2022级
具有本区户籍在外省市普通高中就读学生转学的工作方案
按市教委、市考试院的相关要求,本着属地安置、依法依规、保障入学、统筹安排的工作原则,结合我区普通高中学校实际,制定此工作方案。
一、转入条件
2022级具有河西区户籍在外省市普通高中就读学生转入我区普通高中,须具备以下条件:
1.学生须具有我区常住户籍,学生户籍迁入我区时间截至2022年8月31日,以户口簿标注的落户时间为准。
2.具有全国电子学籍在外省市普通高中就读的学生(“全国学籍查询”就读状态为“在校”)。
3.如果2022年在天津市参加过中考,但中考成绩未达到我区普通高中最低录取分数线的学生,不得转入我区普通高中学校就读。
二、工作流程
1.网上报名。2023年1月3日至2023年1月13日,凡符合条件的学生,登录“河西区中学转学报名平台”(网址: http://zhx.tjhxec.cn),按照要求注册报名并上传相关材料。
2.资格审核。2023年1月14日至1月17日,对学生提交的材料进行审核。2023年1月18日-19日,学生可登录“河西区中学转学报名平台”查看资格审核结果。
3.统一测试。2023年2月7日-8日,资格审核通过的学生可登录“河西区中学转学报名平台”,下载并打印准考证。2月9日上午8:00学生携带准考证、户口簿、身份证等材料到天津市梅江中学(地址:天津市河西区紫金山路与韩江道交口)参加统一测试,测试安排为上午8:30-10:00语文、上午10:30-12:00数学、下午1:30-3:00英语(不含听力)。
4.志愿填报。2023年2月11日上午9:00,一位学生家长携带考生准考证(学生本人不用参加),到梅江中学参加志愿填报说明会。2月11日下午2:00至12日上午9:00,登录“河西区中学转学报名平台”按照相关要求进行志愿填报。若未在规定时间内填报志愿,视为自动放弃转学。2月12日上午9:30-11:00到梅江中学上交打印的志愿表。
5.志愿录取。按照“分数优先、遵循志愿、额满即止”的原则确定转入学校。在学生考试成绩总分相同时,确定其转入学校的顺序办法是:比较语文、数学两科成绩之和,成绩之和高者转学优先;如成绩相同,再比较语文、英语两科成绩之和,成绩之和高者转学优先;如成绩相同,再比较数学、英语两科成绩之和,成绩之和高者转学优先;如成绩相同,再比较语文成绩,成绩高者转学优先;如成绩相同,再比较数学成绩,成绩高者转学优先;如成绩相同,再比较英语成绩,成绩高者转学优先;如成绩相同,再比较其志愿顺序的先后,志愿顺序靠前者转学优先;如志愿顺序相同,以随机抽签的方式确定转入学校。
6.录取通知。2023年2月13日-2月14日,学生按照转入的接收学校通知要求及时提交相关转学材料,并按要求报到上课。学校以书面形式告知学生学籍管理相关要求。学生家长协调学籍所在学校及时办理网上转学手续。
三、转学手续
2022级具有河西区户籍在外省市普通高中就读学生办理转学须如实提交以下材料:?
1.学生户口簿原件;? ? ?
2.学生学籍证明。(现学籍校从“全国中小学生学籍信息系统”下载或截图打印)
四、工作要求
1.严格管理,规范流程。学生提供的信息须真实完整,如在办理学籍转入过程中,因学生提供虚假证件信息、学生学籍存在问题或学籍学校不同意转出等原因导致转入未成功的,由学生及家长自行承担相应后果。
2.加强督导,定期检查。学生按时到校上课,学校加强学籍管理,任何学校不允许出现人籍分离、空挂学籍的现象。区教育局定期进行督导检查,一经发现将按照学籍管理相关规定,取消转学资格。
3.防控疫情,确保安全。家长、学生及相关工作人员,严格按照天津市疫情防控要求,安全、平稳、有序完成转入学生的报名、测试和安置工作。转学各环节的具体防疫要求以天津市最新防疫要求为准。
五、其他
统一测试时间安排视实际情况适时调整,若有变化会及时发布通知,家长在“河西区中学转学报名平台”注册后关注短信通知,确保通讯畅通。
咨询电话:022-28301916? ? 022-28251622
???????????????????????????????????????????????????????????????天津市河西区教育局
2022年12月27日
南开区
南开区教育局关于2022级
具有南开区户籍在外省市普通高中就读学生转学工作的通知
根据市教委相关规定,结合本区实际,现就2022级具有南开区户籍在外省市普通高中就读学生转学工作安排具体通知如下:
一、转学条件
2022级具有南开区户籍在外省市普通高中就读学生转入南开区普通高中,须同时具备以下条件:
1.在外省市具有全国电子学籍的2022级普通高中在校学生;
2.学生本人具有南开区常住户籍,学生户籍迁入本区时间截至2022年8月31日(以户口本标注的落户时间为准)。
此外,若在天津参加2022年中考的学生,需达到南开区普通高中最低录取分数线。
二、安置原则
采取统一报名、统一测试等方式,根据本区实际情况,统筹安排接收转入学生。
三、工作安排
为方便家长办理,此次转学采取线上线下相结合方式,具体办理流程为:
网上报名→网上初审→现场核验→统一测试→组织填报志愿及录取→报到上课
(一)网上报名:2022年12月27日-2023年1月12日
用“学生姓名和身份证号”通过“2022级南开区普通高中转学审核系统”(下文简称“系统”)注册、登录,填写信息并上传材料。
登录网址:http://nkqgzzxshxt.tjeol.com(建议用360浏览器“极速模式”或谷歌、火狐浏览器)
提示:1.请仔细检查填写的信息及上传的附件,确认无误后再点“提交”,以免因信息或附件有误退回修改而影响审核进度。
2.上传材料包括南开区常住户口的首页、户主页和学生本人页照片;学生身份证正反面照片;学生一寸免冠照片,尺寸为240*168(高*宽)、300dpi像素;学生中考成绩单或当地考试部门(中招办)出具的中考成绩证明照片,成绩单或证明上须体现考试单科得分、总分以及当地中考满分、各单科满分,并加盖当地考试部门公章。所传材料需原件拍照上传(不能扫描上传),且单张大小不超过2M。
(二)网上初审:2022年12月28日-2023年1月13日
根据学生提交的信息,通过全国学籍系统查询学生学籍状态是否为“2022级高中在校”状态,并对上传材料进行审核。
学生需登录系统自行查阅审核结果,并根据审核结果及时进行如下操作:若显示“审核通过”,请下载并打印《现场核验预约单》;若显示“审核未通过”,请牢记页面显示的需修改的内容,点击“修改信息”进入填写界面,按要求修改相关信息。
(三)现场核验:2023年2月6日
通过网上初审的学生,在1名监护人的陪同下,携带相关材料按预约时间到南开区教育局中招办(地址:南开区黄河道458号西门,南开区教育综合服务中心院内)进行现场核验。核验通过的学生,领取统一测试准考证。
必带的材料(缺一不可):
1.南开区常住户口本原件及复印件(复印件包含户口本首页、户主页和学生本人页)。若学生和监护人不在同一户口本,需提供出生证明原件及复印件以验证监护关系。
2.学生和监护人的身份证原件及复印件。
3.学生中考成绩单或当地考试部门(中招办)出具的中考成绩证明原件及复印件(成绩单或证明上须体现考试单科得分、总分以及当地中考满分、各单科满分,并加盖当地考试部门公章)。
4.防疫检查材料(按照当时防疫要求出具)。
5.现场核验预约单。
(四)统一测试:2023年2月7日
学生携带准考证、身份证、考试用品到南开区科技实验中学(地址:南开区黄河道458号)参加统一测试。
测试安排如下:
(五)组织填报志愿及录取:2023年2月10日-2023年2月12日
2月10日下午2:00,学生可登录系统查询测试成绩、预约现场填报志愿时间并下载《2022级南开区普通高中转学志愿表》。请将测试成绩页面截图保存,以备后续使用。
2月11日,在1名监护人的陪同下,学生按预约时间及要求到南开区教育局中招办(地址:南开区黄河道458号西门,南开区教育综合服务中心院内),由相关工作人员组织填报志愿。
志愿录取依据统一测试成绩按照“分数优先、遵循志愿、一次投档、额满即止”原则进行。如果学生填报的志愿均未被录取,将根据本区实际情况统筹安排。
2月12日下午2:00,学生可登录系统查询录取结果,并下载《2022级南开区普通高中转学报到单》。
(六)报到上课:2023年2月13日
2月13日,在1名监护人的陪同下,学生按照《2022级南开区普通高中转学报到单》要求携带的相关材料(缺一不可)到学校报到,报到时的防疫要求及其它相关事宜需听从学校安排。
四、工作要求
(一)学生提供的信息须真实完整。如在办理转学过程中,因学生提供虚假信息、学生学籍存在问题或原学籍学校不同意转出导致转学未成功的,由学生及家长自行承担相应后果。若因非正常户口迁移、提供虚假材料等获取报名资格或获取天津学籍,查实后将被取消转学资格或清退学籍。
(二)安置后无故逾期未到校报到的,视为放弃学位。学生报到后须按时到校上课,不允许出现人籍分离、空挂学籍现象。
(三)凡在天津市参加中考,但按照当年普通高中招生政策未达到南开区普通高中最低录取分数线,申请由外省市普通高中转入的学生,不得转入本区普通高中学校就读。
(四)因教材为预定数,转回学生的教材和教辅材料学校会尽最大努力配齐,个别确需学生自备的还请理解和配合。
(五)家长及学生要严格遵守疫情防控等要求,若因特殊情况涉及转学工作调整,请随时关注南开区人民政府官方网站发布的信息。
咨询电话:022-27459971
天津市南开区教育局
2022年12月26日
河东区
河东区教育局关于2022级
具有河东区户籍在外省市普通高中就读学生转学工作的通知
根据《市招委关于天津市普通高考报名有关事项的通知》《市教委关于做好2019级、2020级和2021级具有天津市户籍在外省市普通高中就读学生转学工作的通知》《河东区教育局关于2019级、2020级和2021级具有河东区户籍在外省市普通高中就读学生转学的实施方案》文件精神,结合我区实际,现就做好2022级具有河东区户籍在外省市普通高中就读学生转学工作通知如下。天铁教育中心参照本通知,制定2022级具有我区天铁街户籍在外省市普通高中就读学生转学工作方案,并组织实施。
一、转学条件
1.学生须具有天津市河东区常住户籍,学生户籍迁入我区时间截至2022年8月31日(以户口簿标注的落户时间为准)。
2.学生须为具有全国电子学籍在外省市普通高中就读的2022级学生(“全国学籍查询”就读状态为“在校”)。
二、转学原则
具有河东区常住户籍在外省市普通高中就读的学生,由河东区教育局按照相关规定结合河东区高中学校实际情况,接收符合条件的转学学生。
三、工作安排
(一)网上报名。
1.时间和网址。2023年1月4日(周三)至1月13日(周五)(8:30至18:00),符合我区转学条件的学生可登录以下网址进行报名。
网址:http://hdgzzx.tjzsbm.com
电脑端:通过火狐或谷歌浏览器登录以上网址。
手机端:通过火狐或谷歌浏览器登录以上网址或者使用火狐或谷歌浏览器扫描以下二维码。
(苹果系统手机可直接使用火狐或谷歌浏览器扫描功能扫码访问,安卓系统手机可通过微信扫码,选择火狐或谷歌浏览器打开访问)
2.网上报名需提供以下材料的照片或扫描件:
(1)河东区常住户口簿原件的首页、户主页及学生本人页;
(2)学生身份证原件正面、反面;
(3)学生近期正面免冠电子照片;
(4)学籍证明(学籍系统内打印学生基本信息表并加盖学校公章);
(5)学生中考成绩单或当地考试部门(中招办)出具的学生中考成绩证明。
请务必保证网上报名的材料真实完整、准确无误。
(二)网上审核
河东区教育局会同有关部门对报名学生进行网上资格初审,通过资格审核的学生可于2月5日登录报名网站自行打印准考证。
(三)统一测试
2023年2月6日(周一),河东区教育局组织通过网上资格审核的学生进行统一测试。测试采取统一命题、统一阅卷的方式进行。学生凭准考证、身份证参加统一测试。测试内容为天津市高一年级第一学期教学内容。测试地点以准考证上公布的地点为准。测试安排如下:
(四)统一接收
2月7日至9日,河东区教育局根据学校空余学位、师资配备等有关情况,公布各学校接收计划,统一组织参加测试的学生填报志愿,按照“分数优先、遵循志愿、一次投档、额满为止”的原则确定接收学校,并及时通知学生及家长接收结果,安排在接收学校就读。
(五)入校报到
2月10日,学生须按照接收学校的通知要求到学校报到,并及时提交相关转学材料(与网上报名一致的原件及复印件),由接收学校进行线下材料审核。学校以书面形式告知学生学籍管理相关要求。学生家长协调原学籍学校按时办理网上转学手续。对于线下材料审核不合格的学生,将取消其转学资格。未按时报到视为放弃转学资格。
四、注意事项
1.具有我区天铁街户籍在外省市普通高中就读学生的转学工作,按照天铁教育中心制定的方案执行,只能转入天铁街范围内普通高中学校,不得转入河东区其他街范围内普通高中学校。
2.学生提供的信息须真实完整,准确无误。如在办理转学过程中,因学生提供虚假信息、学生学籍存在问题或原学籍学校不同意转出等原因导致转学未成功的,由学生及家长自行承担相应后果。
3.凡在天津市参加中考,未达到河东区普通高中最低录取分数线的学生,申请由外省市普通高中转入河东区,将不予接收。
4.凡在天津市参加中考,被天津市普通高中学校录取,但放弃天津学籍的学生,申请由外省市普通高中转入河东区,在通过测试且学位允许的情况下准予填报不高于2022年原录取学校中考分数线的志愿学校。
5.凡网上报名且初审通过的学生,如因故不能参加统一测试,将由河东区教育局根据高中空余学位情况进行统筹安置。若不服从统筹安置,则视为主动放弃转学,后期也不再安置。
6.学生转学手续完成后须按时到校上课,各高中学校要加强学籍管理,不允许出现人籍分离、空挂学籍现象,区教育局将加强督导检查,严查违规情况。
7.学生转学全过程由河东区教育局统一安排,不收取任何费用,也不指定、委派任何中介机构或个人代办,请家长切勿轻信各类机构及个人代办承诺,谨防被骗。
8.家长及学生要保证网上报名时所留存手机号,在转学期间能够正常接打电话和接收短信。
请各位学生、家长关注“天津河东教育”微信公众号和报名网站,及时查阅相关通知。转学咨询电话:022-24140672(工作日8:30—11:30,14:00—18:00)
2022级具有河东区户籍在外省市
普通高中就读学生转学时间安排
河北区
河北区教育局关于2022级
具有河北区户籍在外省市普通高中就读高一学生转学工作安排
依据《市招委关于天津市普通高考报名有关事项的通知》(津招委高发〔2021〕14号)及天津市普通高中学籍管理规定的相关要求,结合本区实际,现就2022级具有河北区户籍在外省市普通高中就读高一学生转学工作安排如下:
一、转学原则
依据《市招委关于天津市普通高考报名有关事项的通知》(津招委高发〔2021〕14号)的要求,持有河北区常住户籍且符合转入条件的学生,由河北区教育局按照相关规定,结合河北区高中学校实际情况,接收符合条件的转学学生。
二、转学条件
2022级具有河北区户籍在外省市普通高中就读学生转入河北区普通高中,须具备以下条件:
1.学生须具有河北区常住户籍,学生户籍迁入河北区时间截止至2022年8月31日(以户口簿标注的落户时间为准);
2.学生须为具有全国电子学籍在外省市普通高中就读的学生(“全国学籍查询”就读状态为“在校”);
3.对于已经在天津参加中考但未达到当年河北区普通高中最低录取分数线的学生,不得转入河北区普通高中学校。
三、工作安排
1.网上报名。2022年12月26日——2023年1月6日,凡符合条件的具有本区户籍在外省市普通高中就读的高一学生参加河北区教育局组织的网上报名。报名时如实填报个人信息、全国学籍号、联系电话等,并按报名系统要求上传相关佐证材料。网上报名时间截至2023年1月6日18时,逾期不再办理网上报名。
网上报名,扫描预约登记二维码
2.统一测试。通过资格审核的学生,河北区教育局将于2023年2月6日组织统一测试,学生凭准考证(报名系统下载)、身份证参加测试。测试采取统一命题、统一阅卷的方式进行。统一测试考程安排如下:
3.填报志愿。2023年2月10日学生可查询测试成绩,并在网上报名系统中进行志愿填报。
4.志愿确认。2023年2月11日,一名监护人到河北区教育局二楼报告厅(天津市河北区中山路205号)进行志愿表(在报名系统中下载)确认签字。(不到现场的学生及另一名监护人需提供规定格式的授权委托书,自行打印签字按手印现场上交)
5.统一安置。河北区教育局根据普通高中学位、测试结果、个人志愿等情况,依据“分数优先、遵循志愿、一次投档、额满为止”的原则,如果学生填报的志愿均未被录取,将根据本区实际情况统筹安排。录取结果可于2023年2月12日在报名系统中查看。
6.报到上课。2023年2月13日至17日,学生须按照学校通知要求按时报到,并及时提交相关转学材料。学校以书面形式告知学生学籍管理相关要求。学生家长协调原学籍学校按时办理网上转学手续。
四、转学注意事项
1.学生提供资料需真实、准确、完整,且均应为监护人申请并办理。报名及转学过程中,因提供虚假证件信息、学生学籍存在问题或原学籍学校不同意转出导致转学未成功的,由转入学生及家长自行承担相应后果。
2.学生转学手续完成后须按时到校上课,安置后无故逾期未到校报到的,视为放弃学位。任何学校不允许出现人籍分离、空挂学籍的现象。
3.凡预约报名且经过审核通过的,如因故不能正常参加测试的学生,由河北区教育局根据高中空余学位情况进行统筹安置。若不服从统筹安置,则视为主动放弃此次转学,不再进行安置。
4.整体转学工作如有调整变化,请家长关注“天津市河北区教育局”微信公众号。
咨询电话:022-26288185
河北区教育局
2022年12月26日
红桥区
红桥区教育局关于2022级
具有红桥区户籍在外省市普通高中就读学生转学的公告
根据《市教委关于做好具有天津市户籍在外省市普通高中就读学生转学工作的通知》要求,结合我区实际情况,现将2022级具有红桥区户籍在外省市普通高中就读学生转学工作的政策及安排公告如下。
一、转入条件:
2022级具有我区户籍在外省市普通高中就读学生转入我区普通高中,须具备以下条件:
(一)学生须具有红桥区常住户籍,学生户籍迁入天津市时间截至2022年8月31日(以户口簿标注的落户时间为准)。
(二)学生须具有全国电子学籍(“全国学籍查询”就读状态应为外省市普通高中2022级“在校”)。
(三)在天津参加中考、在外省市建立普通高中学籍且符合上述条件的学生,中考成绩应不低于或高于红桥区区属公办普通高中最低录取分数线(2022年天津中考红桥区区属公办高中最低录取分数为624.7分)。
二、转学原则:
(一)属地安置。具有我区户籍在外省市普通高中就读学生转学遵循属地管理原则,对符合转学条件的学生,由我区按照相关规定安置入学。
(二)保障入学。合理调配普通高中学位、教师等各类资源,保障符合条件的学生转入我区普通高中就读。
(三)合理安排。采取统一报名、统一测试,通过志愿填报的方式,将学生分配到各高中学校。按所填报志愿未能被接收的学生,进行统筹安排。
三、工作流程:
(一)2022级具有我区户籍在外省市普通高中就读学生转学工作具体流程如下:
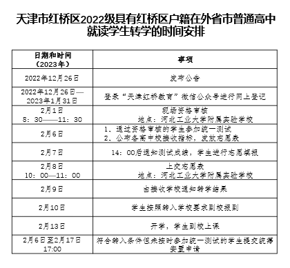
1.登记报名。凡符合条件的普通高中学生须关注“天津红桥教育”微信公众号,并于2022年12月26日9:00至2023年1月31日(星期二)17:00登录公众号中“中学教育→高中转学登记”模块进行线上登记报名。
2.现场资格审核。2022级学生或家长须于2023年2月1日(星期三)8:30—11:30前往河北工业大学附属实验学校(原天津市第八十中学)进行现场资格审核,领取准考证。地址:红桥区光荣道39号。现场资格审核须提供以下材料:
(1)学生本人蓝底1寸免冠证件照1张;
(2)红桥区户口簿原件,户口簿首页、户主页和学生本人页复印件;
(3)学生2022年中考成绩单或当地考试部门(中招办)出具的中考成绩证明原件及复印件(当地考试部门出具的证明材料上必须体现考试单科得分、总得分以及当地中考满分、各单科满分,并加盖当地考试部门公章)。
3.统一测试。学生须于2023年2月6日(星期一)参加统一测试。测试采取统一命题的方式,科目为语文、数学、英语,测试地点:河北工业大学附属实验学校。具体考程安排如下:
4.公布接收计划。2023年2月6日统一测试结束后,向学生公布各高中校接收计划,并发放志愿表。
5.成绩通知及志愿填报。2023年2月7日(星期二)14:00后通知测试结果,学生进行志愿填报;2023年2月8日(星期三)10:00—11:00上交志愿表。
6.通知转入结果。按照成绩优先、遵循志愿的原则安排接收学校。转入结果由各接收学校于2023年2月9日(星期四)通知学生及家长。
7.报到与上课。学生须于2023年2月10日(星期五)按照转入学校的通知要求到校报到,同时提交相关转学材料。学校以书面形式告知学生学籍管理相关要求,正式开学后留存学生和家长签字回执。学生须于2023年2月13日(开学)按时到校上课,且不得以任何理由、任何形式空挂学籍。学生家长须协调原学籍所在学校和教育行政部门及时办理网上转学手续。
(二)统筹安置。符合转学条件但未参加我区统一测试的学生,须于2023年2月17日17:00前,携带相关材料由家长陪同前往天津市红桥区教育局现场报名,通过资格审核后,进行统筹安置。
四、工作要求:
(一)学生及家长提供的登记信息须真实、完整。如在办理转学过程中,因弄虚作假、提供信息不准确、学生学籍存在问题、原学籍学校或教育行政部门不同意转出或不配合办理手续等原因导致转学不成功的,由学生及家长自行承担相应后果。
(二)在现场资格审核过程中,因学生或家长提供所需材料不全或不合格,且无法在有效时间内完善所需材料,导致现场资格审核不能通过的,由学生及家长自行承担相应后果。
(三)为确保转学工作公平、公正,录取或统筹安置结束后,不得以任何理由更改录取结果;
(四)学生转入后,必须按时到校上课。学校要加强学籍管理,不得出现人籍分离、空挂学籍等现象。
(五)在办理转学全过程中,学生及家长须严格遵守防疫要求,确保工作安全、平稳、有序。对违反相关防疫要求,经劝阻无效或扰乱现场工作秩序的,将交由公安机关依法予以处理。
1.资格审核:只允许学生或家长一人到场,且全程佩戴口罩,中途不得摘下,降低疫情传播风险。
2.统一测试:学生须持准考证、身份证,查验合格后,方可入校参加测试。测试过程中,考生须全程佩戴口罩,降低疫情传播风险。
(六)学生来津参加统一测试后,建议“非必要不离津”,以免影响如期报到及办理手续。因学生长时间缺课或逾期未能办理手续导致转学不成功的,由学生及家长承担相应后果。
(七)参加统筹安置的学生,接到学校通知后须按时报到上课。因长时间缺课或逾期未能办理手续导致转学不成功的,由学生及家长承担相应后果。
天津市红桥区教育局
2022年12月26日
来源 | 各区教育局 天津幼升小
赠人玫瑰·手有余香
教育资讯
考试政策
文章文字与图片来源于网络,仅供读者参考,本文如无意中侵犯了某方的知识产权,告之即删。
上一篇:“婴儿从降生第三天开始教育,就迟了两天?”早教还得趁早做
下一篇:中北大学,实力不差的一本高校,2019年录取分数线大汇总
最近更新安全教育
- 高淳古柏:双百共建社区行 凝青聚力促发展
- 博弈激烈、分化加剧 上海楼市新政落地调查丨深度
- 原创35岁老将马龙宣布生涯重大决定,刘国梁批准,王皓遗憾
- 成人自考有入学考试吗?
- 高长力:以精品奉献人民,担负起新的文化使命
- 躬耕教坛育桃李
- 逐梦绿茵 快乐成长——峨眉二小夺冠之旅
- 促进交流合作 多方助推“一带一路”人才发展
- 慈利:全力打造高质量发展人才高地
- 2023年度宝山区促进人力资源服务产业高质量发展资助申报工作开始啦!
- 支持年轻人敢闯敢试 上海将愈发精彩
- 数商兴农!韶关三年将培育逾万名高素质电商人才
- 讲好国家级新区故事 兰州新区递出“名片”全球吸粉
- 托福阅读满分3阶段
- 强作风 展新貌 常德市城管执法支队开展军事化集训
- 违规组织学科培训,查处!
- 11月1日起试行!河北部署开展经营主体除名标记工作
- 老人术后体内发现5颗牙和牙套,直至离世仍有1颗未取出
- 成都高新区:加速打造创新人才集聚区
- 女子为减肥连吃3月胡萝卜变“小橘人”,当事人:还搭配姜黄粉一起吃;医生:被染色了
- 刚刚揭晓!厦大教授入选!5年将获资助2500万元
- 名单公布!黄石这些企业上了红黑榜→
- 台风“三巴”影响北部湾,北海提升防汛防台风应急响应至二级
- 吃喝都在路边?闵行这个物流园区外货车扎堆,居民吐槽半夜启动噪声大
- 反思后的小鹏,像华为?还是像特斯拉?