
“黑马”强势来袭:这8所高校首次入选世界大学排名!
此前,泰晤士高等教育(THE)公布2022年世界大学排名,中国大陆高校表现情况如下
在此次排名中,中国大陆高校表现亮眼。中国内地共有10所大学进入世界大学排名前200强。除清北外,其他成功进入世界大学排名200强的中国内地高校包括复旦大学、浙江大学、上海交通大学、中国科学技术大学、南京大学、武汉大学、南方科技大学和华中科技大学。
其中,和去年相比,武汉大学、南方科技大学、华中科技大学为首次进入前200名的高校。
△ 武汉大学
除了首次进入前200名的高校之外,中国大陆今年有8所大学新加入排名,分别为:广州大学、东华大学、青岛大学、浙江财经大学、成都大学、中国石油大学(华东)、上海理工大学、西南石油大学。其中表现最好的是广州大学(第 601-800 名),是今年中国大陆排名最高的新上榜高校。
这8所高校所在的地区都不错,多位于省会或经济发展水平较高的城市。今天,掌上高考将从学校基本情况、优势学科与专业情况、录取分数等方面,向大家重点介绍这8所首次新上榜高校。
注:泰晤士高等教育绩效指标分为5个方面:教学(学习环境);研究(数量、收入和声誉);引文(研究影响力);国际展望(员工、学生和研究);行业收入(知识转移)。各自占比依次为30%、30%、30%、7.5%、2.5%。
1
基本情况
结合8所高校在四大世界大学排行榜——泰晤士高等教育的榜单排名及各自的基本情况来看,广州大学作为非双一流、非教育部直属高校表现尤为亮眼,排名超过了双一流大学:东华大学、中国石油大学(华东)、西南石油大学。表现同样出色的是青岛大学、浙江财经大学、成都大学、上海理工大学。
△ 上海理工大学
此外,在本科专业数量中,青岛大学以79个专业领先于其他7所高校。其次是西南石油大学(75个)、广州大学(71个)等高校。
从高校简介中已公布的信息来看,青岛大学入选ESI全球前1%学科、博士后科研流动站情况较为领先,其次两者同样较为突出的是中国石油大学(华东)。
2
学科情况
一所高校的学科实力如何,在某种程度上决定了其本科专业的能力。所以从学校的优势学科来推断可报考的本科专业,是非常有必要的。掌上高考为让大家参考更为全面,特从“国际”和国内排名两大维度进行了分析。
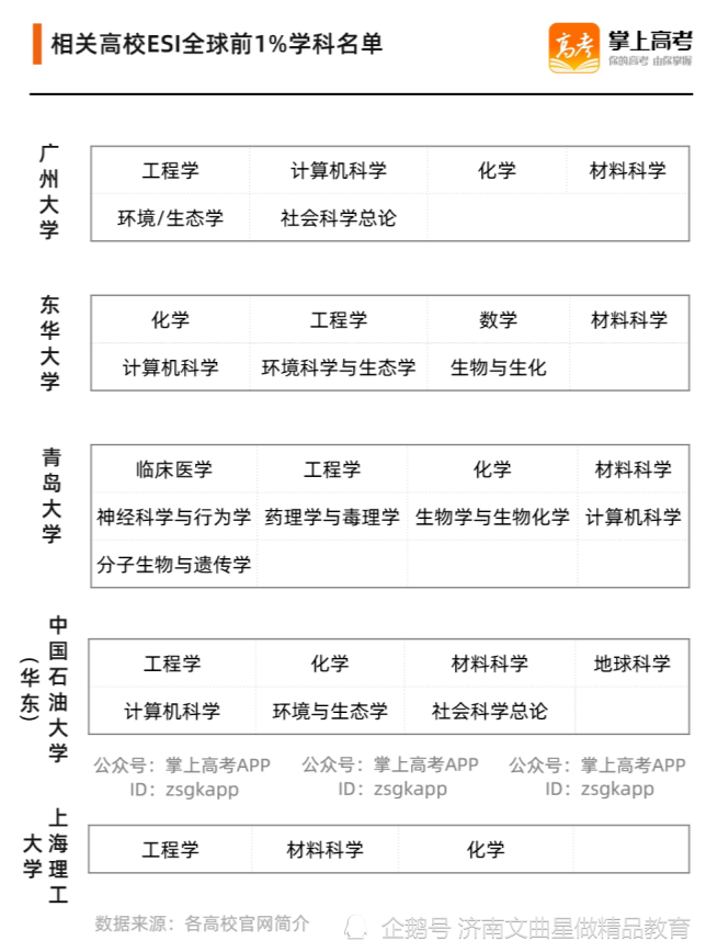
首先是高校在ESI全球前1%学科的排名情况,ESI是当今普遍用以评价大学和科研机构国际学术水平及影响的重要指标,也是全球公认的判断学科发展水平的重要参照之一。
在高校已公开的信息中,部分高校未明确说明入选情况,故暂未统计。在已明确说明入选情况的高校中,青岛大学的临床医学、工程学、化学、材料科学等9个学科入选ESI全球前1%学科,东华大学的化学、工程学、数学等7个学科入选ESI全球前1%学科,中国石油大学(华东)的工程学、化学、材料科学等7个学科入选ESI全球前1%学科。
△ 广州大学
广州大学的工程学、计算机科学、化学等6个学科入选ESI全球前1%学科,上海理工大学的工程学、材料科学、化学等3个学科入选ESI全球前1%学科。
其次是在国内高校的学科排行榜中,广州大学的网络空间安全排名全国第4,东华大学的纺织科学与工程排名全国第1,青岛大学的系统科学位列全国第2,中国石油大学(华东)的地质资源与地质工程、石油与天然气工程位列全国第2,西南石油大学的石油与天然气工程位列全国第3。
其余排名较高的学科情况请看下图:
3
专业情况
那么,各高校的具体优势专业有哪些?掌上高考为大家整理了这些高校在国内排名最高的8大专业供参考。
从专业评级等级来看,作为双一流大学的东华大学、中国石油大学(华东),其A+最多,并同时拥有5个A+等级的本科专业。东华大学A+专业分别是服装设计与工程、非织造材料与工程、纺织工程、服装与服饰设计、环境设计,中国石油大学(华东)A+专业分别是油气储运工程、石油工程、环保设备工程、海洋油气工程、资源勘查工程。广州大学、青岛大学、浙江财经大学前8个专业均为A+或A等级。
△ 中国石油大学(华东)
其中,东华大学的服装设计与工程、非织造材料与工程、纺织工程不仅是A+等级,更是均位列全国第1,非常符合“南有东华,北有北服”的行业领先地位。同样作为具有鲜明行业特色的中国石油大学(华东),油气储运工程、石油工程、环保设备工程也是A+等级,且位列全国第1,海洋油气工程、资源勘查工程在A+等级中位列全国第2,勘查技术与工程在A等级中位列全国第3。上海理工大学的新媒体技术专业除了是A+等级,同样位列全国第1。
4
录取情况
因涉及数据内容较多,大家找到相应学校识别二维码查看即可,还可以直接咨询招办老师哦!
温馨提示:倘若打开之后没有录取数据,这需要大家选择省份之后再次查询,如果省份选择之后仍没有录取数据,说明高校该年未在本省招生。
最近更新安全教育
- 高淳古柏:双百共建社区行 凝青聚力促发展
- 博弈激烈、分化加剧 上海楼市新政落地调查丨深度
- 原创35岁老将马龙宣布生涯重大决定,刘国梁批准,王皓遗憾
- 成人自考有入学考试吗?
- 高长力:以精品奉献人民,担负起新的文化使命
- 躬耕教坛育桃李
- 逐梦绿茵 快乐成长——峨眉二小夺冠之旅
- 促进交流合作 多方助推“一带一路”人才发展
- 慈利:全力打造高质量发展人才高地
- 2023年度宝山区促进人力资源服务产业高质量发展资助申报工作开始啦!
- 支持年轻人敢闯敢试 上海将愈发精彩
- 数商兴农!韶关三年将培育逾万名高素质电商人才
- 讲好国家级新区故事 兰州新区递出“名片”全球吸粉
- 托福阅读满分3阶段
- 强作风 展新貌 常德市城管执法支队开展军事化集训
- 违规组织学科培训,查处!
- 11月1日起试行!河北部署开展经营主体除名标记工作
- 老人术后体内发现5颗牙和牙套,直至离世仍有1颗未取出
- 成都高新区:加速打造创新人才集聚区
- 女子为减肥连吃3月胡萝卜变“小橘人”,当事人:还搭配姜黄粉一起吃;医生:被染色了
- 刚刚揭晓!厦大教授入选!5年将获资助2500万元
- 名单公布!黄石这些企业上了红黑榜→
- 台风“三巴”影响北部湾,北海提升防汛防台风应急响应至二级
- 吃喝都在路边?闵行这个物流园区外货车扎堆,居民吐槽半夜启动噪声大
- 反思后的小鹏,像华为?还是像特斯拉?