
复交南浙科2022年强基计划报考攻略,华五这样选赚大了!
华东五校同为国内顶尖高校及强基试点校,且在教育资源、院校特色方面各具实力,每年都受到众多优秀考生关注报考。
2022年复旦、上交大、南大强基招录模式重大调整,考生择校难度徒增!为助力考生精准择校,提高报考成功率,小编就从院校特色、入围规则、招生专业、校测情况、培养模式等方面对华东五校强基计划招生政策进行对比分析,并给出报考建议,目标华五的考生及家长建议参考噢!
01
华东五校。
院校特色介绍
华东五校简称“华五”,是对复旦大学、上海交通大学、南京大学、浙江大学、中国科学技术大学这五所中国东部地区顶尖高校的统称。
华东五校同属强基计划试点高校,综合实力仅次于清北,同时各具院校特色:
复旦大学
位于魔都上海,医学、文学位列全国第二,历史学、管理学、哲学、理学、经济学实力超群。
上海交通大学
同样位于上海,工科实力全国前三,医学、生物等学科实力绝对的第一梯队。
南京大学
位于古都南京,南大的强大在理科,地质、天文、物理、化学、生物都是国内前几名。
浙江大学
位于浙江杭州,是与上交大在工科上相抗衡的强大对手,工学、管理学、理学、医学、文学方面实力强劲,规模大,发展势头猛。
中国科学
技术大学
科技英才的摇篮。虽地处“偏远”合肥,远离北上广,但中科大以低调而沉稳的姿态,科研报国,培养着一批又一批高精尖理科人才。
那么,考生在报考强基时究竟该如何选择呢?下面就对华东五校2022的强基招生政策进行对比分析,一起来看吧~
02
华东五校。
2022年强基政策对比
小编将从入围规则、校测情况、招生专业、培养模式等维度进行对比分析。
入围规则
华东五校
招生简章
1、从入围规则看,华东五校对第一类考生的入围规则主要分为以下两类:
第一种,依据高考成绩,按照招生计划的5倍入围。浙江大学、中国科学技术大学采用此种入围方式。招录顺序为:报名高考高考出分入围校测录取;
第二种,依据校测成绩入围。报名通过后即参加校测,考生需通过初试、复试两轮校测选拔,复旦、上交、南大采用此种入围方式。招录顺序为:报名高考校测初试入围校测复试高考出分录取。
复旦、上交、南大三校入围方式的调整,对高考成绩较弱但学科实力强劲的考生来说是一大利好。从往年考试情况及招办透露消息来看,3校校测难度均接近或等于竞赛水平,依据校测成绩入围过滤掉了一部分没有竞赛基础的考生,而对于有一定竞赛基础但综合实力较弱的考生则增加了入围机会。
2、对于破格考生入围,华东五校均要求学科竞赛银牌以上奖项+一本线,但需要注意的是复旦大学破格仅面向数学、物理、化学三科国二以上奖项,其余4校则面向数理化生信五科国二以上奖项破格。
校测情况
华东五校
招生简章
1、从校测时间上看,浙江大学、中国科学技术大学的校测在6月底7月初进行;复旦大学、上海交通大学、南京大学校测则在6月中旬进行,针对想要报考此3校强基同时还报考综合评价招生的考生,校测时间可能会撞车,在择校阶段会增加更多的选择难度。
纪录片2、从校测模式上看,2022年华五高校强基校测均包含笔试+面试。复旦、上交大、南大3校校测分为初试和复试,根据初试成绩确定入围复试名单,其中,复旦、南大初试成绩不计入校测总分,上交大初试成绩计入校测总分。
3、从校测内容上看,华东五校理科类专业笔试基本围绕数理化(重点在数学、物理)、文科类专业基本围绕文史哲进行,参照往年强基计划校测情况,笔试难度通常会难于高考接近学科竞赛。针对有竞赛基础的学生而言,增加了竞争优势,是利好。此外,中科大2022年校测分值调高,预计题量及题目难度均会增加。
招生专业
华东五校
招生简章
1、从招生专业数量上看,华东五校强基招生专业数量都诚意满满,其中浙江大学开放的招生专业最多,为10个,中科大开放了9个招生专业,复旦大学、南京大学分别为8个,给予考生更多选择权;
2、从专业实力上看,华五高校开放的强基招生专业基本全部为本校优势学科,在第四轮学科评估中榜上有名。
3、复旦大学、南京大学、浙江大学3校开放了文科专业,文科考生可重点关注;
温馨提示:报考强基计划时,更多是在择志。在专业选择方面,须更多以孩子自身兴趣为导向,同时关高校注培养方案、本省招生计划情况、选考要求及校测考试科目等。
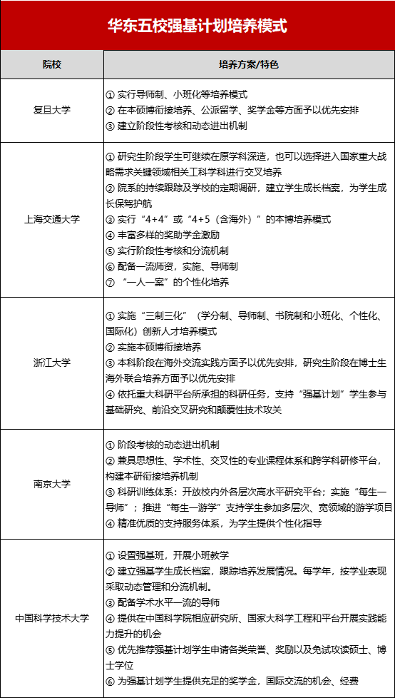
培养模式
华东五校
招生简章
2022年,华东五校在强基计划培养方案上各具特色,除“本硕博”贯通培养、导师制、小班化、科研实践机会倾斜及奖学金倾斜等外,上交大还明确将“在研究生阶段围绕国家重点领域给予学生更多的专业选择”,南京大学提出实施“每生一导师”、“每生一游学”等。
03
2022届&低年级。
报考规划建议
对于2022届家长
对于2022届考生家长来说,目前距离强基计划报名结束仅剩两周左右,择校迫在眉睫。综合上述院校实力、招录模式、校测培养等个方面来看,给出以下几个建议:
1、成绩在华五边缘,但缺乏竞赛基础,如果想冲华五,可以重点关注浙大、中科大,高考后集中备考机会也比较大。
2、成绩在华五边缘,如果有五大学科竞赛奖项加持,如果想冲一冲。可以重点关注南大、复旦、上交大,可以用校测的优势弥补高考成绩的不足。
3、华五成绩清北边缘,比较两难,择校要慎重考虑。如果在前期有清北优秀营员或者校测把握比较大,可以冲一冲清北。如果报华五则选择余地较大。
4、上海、浙江、江苏的考生还可以关注上交大、复旦、浙大、南大的综合评价招生。
对于低年级考生家长
对于目标华五的低年级考生家长来说,可从以下几点提前规划准备:
1、2022年复旦、上交、南大招生政策重大调整,今年的招生现象和特点有一定代表性和趋势,建议初、高中低年级提前关注今年的政策信息,做好规划和报考准备工作。
2、重视综合成绩+学科特长潜质、学科竞赛素养多元化培养。清北华五等重点高校选拔人才的核心始终在于特长潜质和综合素质,尤其是今年上交、中科大报名系统新增竞赛奖项上传选项透露趋势与信号,数理化生信息等学科的竞赛素养拓展非常有必要。文史哲学科的研究性学习能力更是必不可少。
3、生涯规划要趁早,关注多元升学路径,重视综合素质评价档案。不论是新高考选科还是名校升学,基于清晰自我认知的生涯规划愈发重要。低年级家长考生务必关注强基计划、综合评价、高校专项、少年班等多元升学路径,积极参与科研创新、科研探究、科研实践等活动,培养相关素养和能力,以争取更多升学机会。
上一篇:大专学历有什么用
下一篇:北京市入职体检流程攻略
最近更新职业教育
- 加强行刑衔接协作 合力守护绿水青山
- 名单公布!南昌31名学霸上榜!
- 北京有车型优惠超10万元,南阳有门店贴出“国货惠民价7.59万元起”海报,合资车
- 事业单位编外人员转为雇员制行不行?银川市人社局回复了这份提案
- 老师曝光教室无窗帘被约谈 校长停职、教室已全部安装窗帘
- 大祥区中小学心理健康教育教师能力提升培训圆满结束
- 最美家庭展播二:梁芳清家庭
- 王晓龙谈国内青训:我们只有初中水平老师,教不出大学水平的学生
- 11月起 四川学业规划行业有了“国家标准”
- 河南2023年度全省职称评审工作开始
- gre数学有哪些备考方法
- 最优模型估算:祁连山国家公园青海片区雪豹种群数量为251只
- 家庭教育公开课第八讲 | 关爱青少年心理健康
- 重磅消息 | 第十二届商学院数字化论坛即将启幕!
- 《志愿军:雄兵出击》发布路演特辑
- 建筑“黑科技”闪耀长沙筑博会
- 为青春点赞!你最喜爱哪支广东青年大学生“百千万工程”突击队?
- 扬州各学校开展形式多样的庆祝活动 喜迎建队日争做好队员
- 深圳发布农贸市场综合治理第三轮测评结果 低于80分市场数量大幅度减少
- 2023下半年湖南英语四六级考试时间安排
- 朝阳营商环境考评成绩连续五年居全市第一
- 小米 14 表现如何?数据库实测性能续航充电等
- 发表SCI论文,申请专利,青年标兵……她是曲园学子李雯鑫
- “湿”意盎然的生态答卷丨马鞍山:水清岸绿 石臼湖风光美如画
- 「一线新动态」十年深耕涉外高端电力人才培养,“电力工程师的摇篮”助力“一带一路”