
斗地主经典版欢乐斗地主产品分析报告
一、产品概述
1. 体验环境
体验版本:6.012.001
体验设备:荣耀V9(128G版)
安卓版本:8.0.0
体验时间:2018.5
2. 产品简介
欢乐斗地主作为一款在线棋牌小游戏,设置了包括“经典”、“排位”、“比赛”、“夺宝”等诸多玩法。其中,“经典”中又延伸出“不洗牌”、“弃三张”等创新式棋牌竞技模式,细节设计精良,新玩法的引导设计逻辑清晰,环环相扣。
根据2017年9月中国App Store收入排行榜披露,欢乐豆斗地主作为唯一的一款棋牌类游戏排榜单的第25名。
据第三方数据平台机构AppAnnie发布数据,我们了解到了2017年10月15日-2017年10月21日期间,腾讯《欢乐斗地主》的一周的充值流水达2100万,也就是说光IOS端的用户,每天就给腾讯贡献了300余万人民币。
而据Kantar Worldpanel ComTech发布的数据显示,2017年中国安卓手机市场份额高达87.2%。以这个比例来算,腾讯安卓的用户大约是IOS端的6.5倍。
根据DataEye发布的2017年Q3季度的数据显示,IOS和安卓的用户在棋牌游戏上的付费率是差不多的。由此推算,腾讯《欢乐斗地主》的周流水保守估计超过1亿每周,月流水近4亿。
在这4亿流水里,包含我12块钱的贡献。欢乐斗地主是唯一一款我在使用过程中充值的游戏。所以我今天想来好好分析一下欢乐斗地主,探究到底是什么样的魔力让我们甘心交出4亿的流水去享受游戏的乐趣。
3. 产品定位
欢乐斗地主作为腾讯棋牌旗下的主打品牌,在传统规则的基础上,引入"欢乐豆"积分,并且增加不洗牌、弃三张等一系列新玩法,同时增加比赛、排位赛机制,丰富传统棋牌模式,满足消费者的多元化的休闲娱乐需求。
由以上页面可以看出,欢乐斗地主一直在对传统棋牌的玩法以及模式进行创新,降低用户在游戏过程中的倦怠感,以此延长产品的生命周期。
手游虽然赚钱,但是相对于端游,其生命周期更短,用户粘性较差,同时由于欢乐斗地主背靠腾讯这颗大树,流量的引入成本相对较低。尤其是小程序的出现,使得用户进入游戏的成本大大降低,无需下载和安装就可直接游玩。
但与此同时,小程序的“即用即走”也使得用户转移成本以及放弃成本低,不用卸载和清理。
因此满足用户填充碎片时间、休闲娱乐、获取成就感的需求,持续给用户“新鲜感”和“竞技感”是欢乐斗地主的目标。
4. 用户需求分析
(1)用户画像
用户是需求之源,只有了解了用户需求才能去针对性的做产品上的调整和迭代。
上图为欢乐斗地主近半年来搜索指数的变化趋势。
可以发现,欢乐斗地主的搜索指数基本呈周期性稳定,在2月上旬时迎来一波涨势,这与1月9号小程序的推出以及其后微信团队所做的推广小程序的一系列措施是分不开的。
同时可以发现,每周的周一、周二基本都对应着当周的低谷,周六、周日对应着峰值,这说明虽然有一部分用户会采用工作的碎片时间进行娱乐,但是还是更加倾向于双休的时候休闲,主要是因为时间比较充裕、心态也比较放松。
从上图可以看出,使用欢乐斗地主的人主要集中广东、江苏、山东等人数众多的大省,同时其使用人数这与“斗地主”关键词搜索人群的分布基本上是吻合的,这表示在广东、山东、江苏、浙江等在线下就比较喜欢棋牌游戏的地区线上棋牌的需求更高。
值得注意的是,北京在“斗地主”关键词搜索时排名第八,但欢乐斗地主的使用人数排名前十中并没有北京,这可能与北京人生活节奏很快,对于娱乐需求大,但忠诚度低有关。
欢乐斗地主主要使用人群年龄在24岁以下,这可能与我们在现实生活中看到的玩棋牌更多的是中老年人这一现象不符。
主要是因为线上棋牌需要以手机为载体,但是许多中老年人的手机性能以及学习能力都不足以支撑他线上游戏的需求,欢乐斗地主的用户呈现年轻化的趋势,这也证明棋牌在年轻人中的传播度也越来越广了。
此外欢乐斗地主的男性用户的比重要远远高于女性用户,这一点和认知也是相符的。相比女性,男性更加偏爱竞技类游戏,手游的玩家男性也要多过女性。
综上所述,可以对欢乐斗地主的用户进行归纳,大致分为以下几类人群:
拥有较多闲散时间的学生(主要为大学生):这类人群尚未工作,学习任务轻,有许多的时间去休闲娱乐。再加上近几年智能手机的普及,年轻人对于手机的依赖越来越大,选择“手游”来休闲娱乐的人也娱乐的人也原来越多。同时由于这类人群生活的时代特征,尚未感受过生活的压力,对于金钱的概念较为薄弱,比较容易在游戏中花钱,是“欢乐斗地主”的主要用户。
具有碎片娱乐时间的职场人士:这类人群由于有较重的工作负担,所以娱乐的时间并不充裕,在工作之余的碎片化时间里,他们希望能够放松大脑和心情。很多的休闲娱乐方式都有较高的时间成本,欢乐斗地主“小程序”打开成本低,趣味性强,无需动脑,故而会选择“欢乐斗地主”作为放松的方式。
已经成家的中年人群:这一类人士已经成家,有稳定的工作,奋斗热情较低,对生活感到乏味,对现今的娱乐方式并不感兴趣并且有丰富的线下棋牌玩乐史,找人线下举行棋牌活动较难,于是选择在空闲的时候进行“线上棋牌”娱乐。
时间充裕的老人:有部分的老人家庭较为富裕,对于智能手机和软件有一定的了解和学习,能够使用app。这类老人无需工作,生活主要时间用来休闲娱乐,但他们对于某一款软件的忠诚度低,目标只是为了打发时间,充值的可能性也比较低。
(2)用户需求
针对以上所做的“用户画像”,我们可以更加深入的了解用户的需求。
上表是不同类型用户的主要特征,由此我们可以按照需求层次的不同将需求可以划分为基本型需求,期望型需求和兴奋型需求。
基本型需求:能够正常流畅的进行游戏,填充空闲时间;
期望型需求:游戏形式多样,模式比较新奇,同时学习成本较低;具有一定的竞技性和刺激性;游戏逻辑清晰,极少感到迷惑。
兴奋型需求:能让人游戏过程中非常投入,感到有趣和减压;进入游戏的路径非常简洁,打开成本很低;游戏的竞技性让人获得成就感;能够除了游戏的乐趣以外获得社交以及金钱上的满足感。
(3)使用场景
作为一款手机棋牌游戏,休闲化和娱乐化使得用户的使用场景多为碎片式,结合用户需求可以猜测欢乐斗地主的使用场景主要有以下几种模式:
通勤路上或者厕所、等待朋友等碎片时间:等人、坐地铁等碎片化时间,对于娱乐的要求是打开成本低,无需非常认真。同时每局时间短,中途退出成本不算太高,此时便携式手游就会排上用场。相对于王者荣耀、吃鸡游戏,欢乐斗地主更加泛娱乐,尤其适合碎片化时间。
睡觉前使用移动端:睡前玩手机的习惯在人群中普遍存在,由于马上要休息,不适应玩刺激性太高的游戏,来几盘欢乐斗地主是最为合适的,同时由于欢乐斗地主每天会送6000豆,让人有“把豆输光好睡觉”的心理暗示。
休闲时间长无聊时:当人们双休或者部位个体户看店时,由于休闲时间较长,感到无聊时会打开欢乐斗地主,主要是为了娱乐排解无聊情绪。
综合上面的情况可以发现,大多数用户使用欢乐斗地主的场景都是“无聊时”,因为无聊,所以会选择打开成本低,游玩压力小,退出成本也低的游戏来打发时间,满足自己的精神需求。
5. 市场现状和分析
棋牌游戏在中国保有大量用户,为棋牌游戏市场奠定扎实的基础,加之游戏玩法逐渐丰富多样,为该市场赋予强大的生命力。数据显示2016年棋牌游戏市场规模为59亿元,随着移动端棋牌游戏的普及,用户数量增长,市场规模增速也将保持在一个稳定上升的水平。
上图为中国棋牌游戏市场规模,可以发现,中国棋牌市场规模自2014年来一直稳步增长。
同时,由于移动端棋牌游戏的出现,使得一切碎片时间都可以参与其中。调查数据显示,在玩家每周游戏时长分布方面,处于5h-10h和11h-15h的占比较多,分别为36%和33%,其中每天游戏时长在1h的玩家较多,这与棋牌游戏单轮游戏时长有着直接关联;仅有8%的玩家每周游戏时长在15h以上。
同时,在众多棋牌游戏中,斗地主和麻将最受玩家追捧。尤其是斗地主,是玩家首选的棋牌游戏。主要原因是斗地主作为纸牌游戏的代表,同样拥有悠久的历史,相对于麻将而言,更简单易上手,使得男女老少都能参与其中。
在棋牌游戏市场中,由腾讯、博雅、JJ、联众、途游等公司领头。速途研究院统计360应用市场、应用宝、豌豆荚和百度应用市场中几款热门棋牌游戏的下载量。其中欢乐斗地主以96119万次下载量居于首位,用户活跃度一直遥遥领先于其他同类游戏。
同时,根据极光大数据披露,欢乐斗地主的app生命周期为手游中的top1,其渗透率为8.46%,在手游中排名第三,棋牌类游戏中排名第一。
由以上数据可以看出,在线棋牌市场形势一片大好,用户规模一直在稳步上升,同时,欢乐斗地主2008年发布,历经十年的市场风云变幻,如今仍然生命力旺盛,市场地位没有收到任何威胁,除了背靠腾讯这个流量大树以外,其本身的创新性、反作弊制度使得其用户体验在行业中也是首屈一指。
在可见的未来里,欢乐斗地主仍然前途光明。
二、产品分析
1. 产品结构图
从上面的结构图不难看出欢乐斗地主除了游戏玩法上的创新以外,还根据现今的娱乐动向对增添了许多新颖的内容来增加用户的忠诚度,比如直播、比赛、排位、社交等。
主要的模块分为6个,包括游戏、社交、直播、活动、商城和“我的”。在各大模块下又依据用户的需求进行了更加详细的分类,例如游戏又分为经典、比赛、排位和领奖。各大模块既清晰独立又相互关联,例如在游戏的过程中增加了“任务”、“领奖”以及社交等入口和元素,以起到对用户进行多方面激励的作用。
2. 用户使用流程图
使用流程图如上所示,用户先可以通过QQ账号或者微信账号登录,然后可选择活动、直播、商城、我的,或者直接进游戏选择页面,在众多游戏模式中选择自己想玩的模式,游戏过程中可以和同一页面的用户聊天,在一轮游戏结束后,可以选择退出游戏或者买钻石/福卡、确认任务完成情况等。
3. 功能体验分析
(1)竞品分析
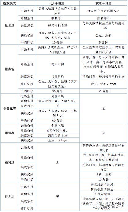
由市场分析的结果可以知道,欢乐斗地主在棋牌类游戏中一直处于龙头老大的地位,紧追其后的是JJ斗地主,所以我们在这里对JJ斗地主和欢乐斗地主的功能和游戏模式进行对比分析。
上图为JJ比赛产品结构图。
(此图来自简书用户:想做技术的产品小白)
从社交、游戏、激励和收入的方面对两个产品进行分析可以发现,欢乐斗地主在激励上的功能比JJ斗地主要更加完善,通过寻宝、每日任务等多种方式对用户进行激励,激励方式多样。
同时JJ斗地主充值之后只能换取金豆,但是欢乐斗地主的钻石除了欢乐豆之外,还可以用于购买场景等道具,由此激励方式就更加多元更加有效。
由于欢乐斗地主属于腾讯,微信和QQ巨大的用户量使得“好友排行”的效果比JJ地主全民排行对用户心理的影响更为显著,在游戏中的互动以及游戏后的分享频率和可能性也更高。
在游戏种类上,两者都对传统斗地主进行了革新以增加顾客的活跃度,同时设置了公司的其他游戏引入口,如“欢乐麻将”。
(此图来自简书用户:想做技术的产品小白)
由上图可以看出,JJ斗地主和欢乐斗地主的游戏模式有很多的相同点,尤其是比赛场和普通场,通常都是消耗一定豆子进入场内,每局无论输赢都会消耗一定量的豆子,不同场次每局消耗的豆子数量不同。
特别的是,JJ斗地主主打的是“比赛模式”,除了APP内游戏之外,还与电视台合作推出了各大比赛,一方面增加曝光度,另一方面将“金钱”最为游戏最大的激励手段。
欢乐斗地主则主要是通过每天赠送6000豆,分两次赠送的方式来控制用户的豆子数量,这有点类似于“化妆品的试用装”,在体验之后就必须付账当天才能继续使用,因为豆子输完之后就需要充值钻石才能继续玩,每次充值最低是6元,数额不算很大,激励效果就会比较明显。
(2)亮点分析
引导页面简洁、清晰
由于欢乐斗地主属于棋牌类游戏,经常会对玩法进行创新,同时可能会有一些刚进入游戏的人不懂游戏的玩法需要讲解或者对于游戏页面不熟悉需要引导。
引导的方式不恰到可能会使用户迷惑降低使用的兴趣或者是引导插入的位置过于突兀使得用户的兴趣被打断,当用户量很大时,这些问题都会极大影响产品的用户体验和盈利。
如上截图所示,当新用户第一次进入首页时,比赛模式是锁住的,当开了第一局之后,比赛模式才会开启,并出现第二张截图中的提示语,引导试玩新模式,这能提高新模式的打开率,增加用户对新模式感兴趣的可能性。
同时,每当你第一次点进某种玩法时会弹出相应的解说,一方面,在跳出规则之前,会出现礼貌的引导语(如截图4),但另一方面,怕用户现在不看事后迷惑降低玩的兴趣,除了“马上了解”没有拒绝按钮,也就是说看规则属于半强制性措施。
看规则以及细节的引导解释都只会在第一次点进页面时出现,不会对用户产生二次打扰,减少因为页面跳转影响用户使用流畅性的体验。
激励方式多元
产品的核心是盈利,对于手游而言,如何让用户充值是产品努力的核心。欢乐斗地主的激励方式非常多元,总结来说都这几点:
第一,每天赠送3000豆,赠送2次,输完之后可通过分享到群再赠送3000豆,如果输完,则需要钻石兑换欢乐豆才可以继续玩。
第二,充值的钻石不仅可以用于购买欢乐豆,还可以用来购买角色、场景和道具,这一方面丰富和游戏的玩法,同时增加了用户的刺激点,比如角色拥有不同的技能,记牌器可以帮助用户更好的赢。这使得部分用户会因为多种原因购买钻石。
第三,设置每日任务、三日任务等激励手段提高用户的活跃度,同时,新玩家还有“新手任务”。
一方面,任务分为“登录”、“玩的局数”等衡量方式,以此来增加用户的活跃度,同时对于参与的新玩家特殊照顾,设置新手任务,使得不同阶段和不同忠诚度的用户都能收到相应程度的激励。
第四,排位赛机制。欢乐斗地主首次在棋牌游戏中引入段位机制,让用户使用的每一个阶段都产生价值,提高用户粘性。
社交流量增加互动
腾讯系的产品在社交与互动上有天然的优势,欢乐斗地主设置“好友排行榜”以及互相送心增强了游戏的趣味性和竞技性。
同时欢乐斗地主的分享激励也做的非常巧妙,只要在对局过程中获得了非常高的倍数或者赢了非常多的欢乐豆,就会出现分享按钮,同时,如果你对页面进行截图,也会出现分享提示。
三、用户意见
根据企鹅风讯提供的数据来看,欢乐斗地主的口碑指数为82分,其中正面评价主要围绕着“愉快”、“快乐”、“喜欢”之类的词,负面则集中于“不好”、“烂”无聊等词。
近3个月的评论数以及口碑指数如上图,论坛评论数有288339条,占97.7%,应用商店为6918条,占2.3%。
根据七麦数据披露,欢乐斗地主在vivo上的评价条数最高,应用宝上的评价最高。总体来讲,用户对于欢乐斗地主的评价还不错,在棋牌游戏中属于风评比较良好的。
以上数据来源于七麦数据,从中可以看出,欢乐斗地主的评价也是比较好的,正面的评论要远远多于负面的评论。
于是作者便对于一星的评论进行了查询,结果如上图所示,一星的评论主要是对于游戏公平性的怀疑。部分用户表示刚刚玩游戏时游戏机制更加公平,玩到后面系统会“杀熟”式分牌,促使用户充钱。
四、如果我是PM
欢乐斗地主能十年保持行业第一,自然是一款目前优秀的软件。但是任何产品都不可能是完美的,市场在飞速变化,它也在不停地额迭代,满足不同时代人们的要求。
如果我是欢乐斗地主的产品经理我会考虑从以下几个角度来做改变:
1.市场:在市场占有率上,欢乐斗地主一直遥遥领先,同时搜索指数也是行业最佳。
但是值得注意的是,北京作为一线城市,对于斗地主的搜索指数很高,但使用的用户占有率却没有进入前十名,这其中的原因值得深究,如果能够搞清楚为什么会出现这一异常,对于欢乐斗地主更加深入的了解市场,以此来做产品上的调整和创新是具有极大价值的。
2.渠道:在各渠道的用户评论上可以发现,除了应用宝和百度之外和Vivo应用市场之外,其他的手机应用市场评分都很低,低于平均评分很多。
这与欢乐斗地主的分发市场重视度可能有关,如果能提高这几个手机应用市场的风评,产品的下载量也许还能上升一个台阶。
3.用户激励:欢乐斗地主的形式其实已经非常多元了,但是还是有许多的创新形式可以去考虑和采用。比如JJ斗地主的“实物”激励方式,欢乐斗地主就使用的比较少。
另外,欢乐斗地主也可以对于每个用户的“每周局数”进行统计,并排名。将腾讯的微信好友优势更大限度的利用起来,同时还可以增加除了送心之外的好友互动,增加用户活跃度和粘性。
五、总结
随着人们物质生活水平的提高,人们对于精神的需求越来越大,“文娱”成了热点。同时互联网的发展和迭代速度很快,必须要不停地创新才能满足用户多样化的需求。欢乐斗地主一直以来都做得非常不错,也希望它能一直成长下去,为更多人的生活增添欢乐。
数据来源为艾瑞咨询,七麦数据,百度指数,企鹅风讯
最近更新影视资讯
- 韵府群玉
- 老年临终关怀护理集锦9篇
- 如何评价剧场版动画《和谐(harmony/ハーモニー)》原作:伊藤计划 ?
- 智人战胜尼人的决定性因素 是神灵崇拜与艺术品 在3万7千年前智人击败了远比自己强
- 沈阳参考消息(2017年1月11日)
- 密集架区密集架书库图书馆负一楼期刊阅览区中外文期刊图书馆一楼图书借阅区(A-H
- 费维光:脾胃病17方
- 土耳其身为伊斯兰国家,为什么允许“风俗产业”合法化?
- 高中教师教学反思
- 三观尽毁!90后公务员出轨50岁女上司,聊天言语暧昧,妻子怒举报
- 22应用心理学考研347 首师360有调剂院校吗?
- 铃木凉美女士,你仍期待同时收获怜爱与尊敬吗?
- 团建别墅 | 确认过眼神,是能疯一起的人!Boss,今年年会我们泡私家温
- 《归来》观后感
- 翻译伦理的重要性和译者荣辱观建设研究
- 高二语文期末考试测试题及答案
- 国医大师名单!在北京看中医该找谁,这下全知道!
- 这些年爱过的同人文(BG)
- 荷兰深陷风俗业?日本都要甘拜下风,为何能稳坐世界顶尖位置!
- 戴安娜25年前私密录像首次解密:自述性生活,全英国都被炸懵逼了
- 原创上官婉儿为什么必须死,她做的这件事太无耻,李隆基忍无可忍
- 「医药速读社」Paxlovid临床失败 礼来斥巨资引进Kv1.3抑制剂
- 她是韩国性感女神,靠出演“三级片”走红,今41岁韵味不减当年!
- 电影市场有望点燃 好莱坞大片排队上映
- 评荐《传染病(Contagion)》