
学位告急!部分超员!7所学校接近饱和…(附入学资格名单)
最新!
2023年秋季
金湾区中小学
招生情况来了!
(文末附入学资格名单)
经审核,2023年秋季招生
符合录取条件的户籍新生
公办小学一年级约5223人
公办初中一年级约2650人
部分学校超员,需分流!
小金带你详细了解
01
共有39所中小学
开展招生
2023年9月,金湾区共有39所中小学开展招生工作,其中4所为新增公办学校,分别为珠海市金湾区第一中学、珠海市金湾区领航小学、珠海市第一中学附属金湾学校和珠海市金湾区幸福四季学校(暂名,民办转公办)。其中公办学校38所,民办学校1所,即金湾区景山实验学校(九年一贯制学校)。
02
公办中小学
共12826人报名
公办小学一年级适龄儿童报名共7939人,比2022年增加1661人,增长26.46%;其中金湾户籍适龄儿童报名5256人,比2022年增加1566人,增长42.44%。
公办初中一年级适龄学生报名共4887人,比2022年增加229人,增长4.92%;其中金湾户籍适龄学生报名2676人,比2022年增加236人,增长9.67%。
03
7所学校接近饱和
2所超员需就近分流
红旗镇中心区域、航空新城区域、三灶镇东咀区域、平沙镇中心区域等,户籍生人数处于相对饱和甚至超员状态,部分新生难以录取到报读学校,需分流到有接收能力的其他相对较近公办学校。
经初步审核,学区内符合条件的户籍生超出招生计划数的学校有金湾区第一小学和航空新城小学。
金湾区第一小学预计需分流户籍生110余人;
航空新城小学预计需分流户籍生210余人,其中,将有超过140名房户一致户籍生分流至其他相对就近学校入读。
根据各校报名情况和就近学校分流人数研判,预计录取金湾户籍学生、政策性照顾学生和跨区报读学生后,学位接近饱和的学校有:虹晖小学、平沙实验小学、华丰小学、海澄小学、北水小学、三灶镇中心小学和幸福四季学校(初中部)。
以上分析仅根据报名信息进行整理,最终资格审核和学校录取结果以招生系统发布为准。
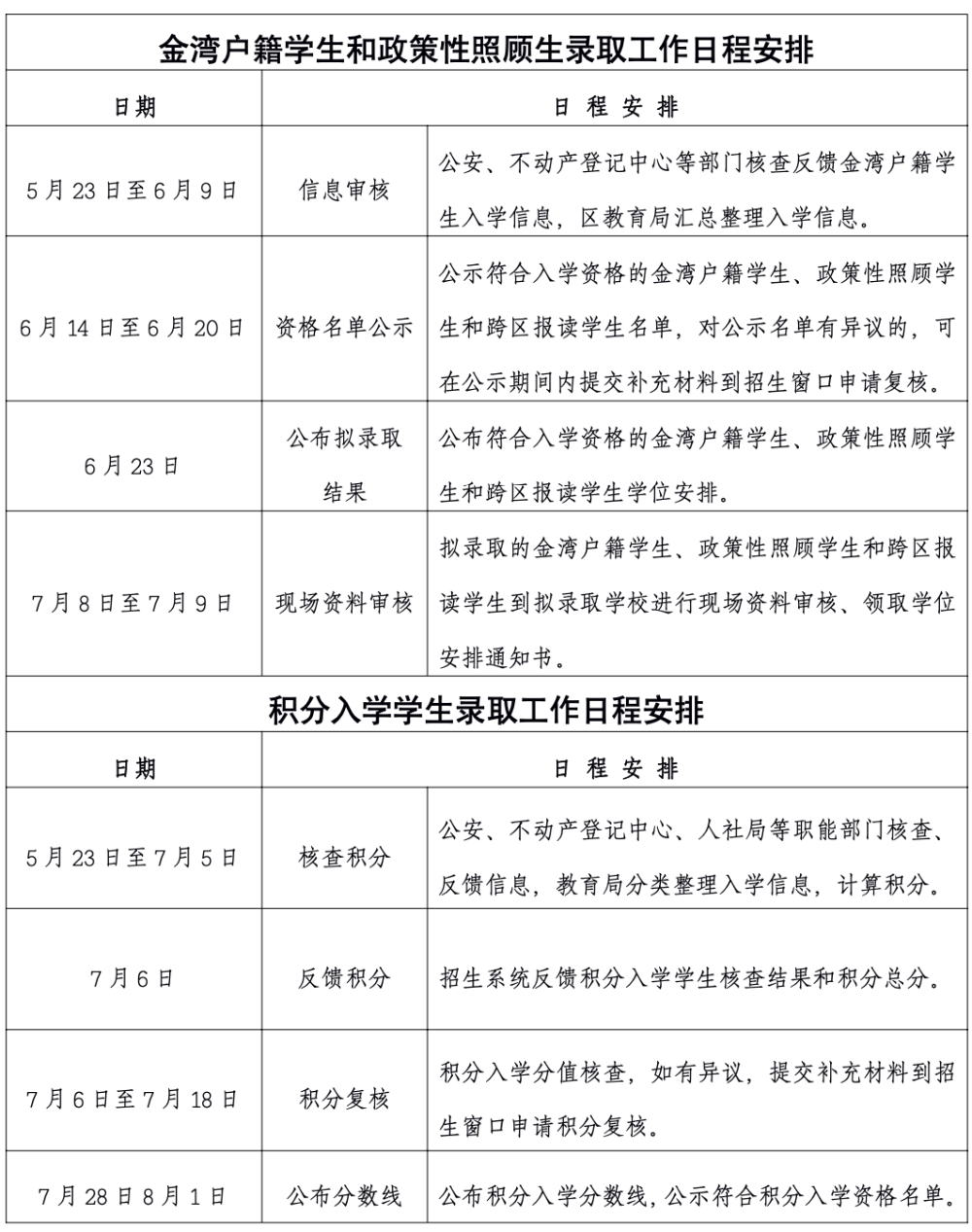
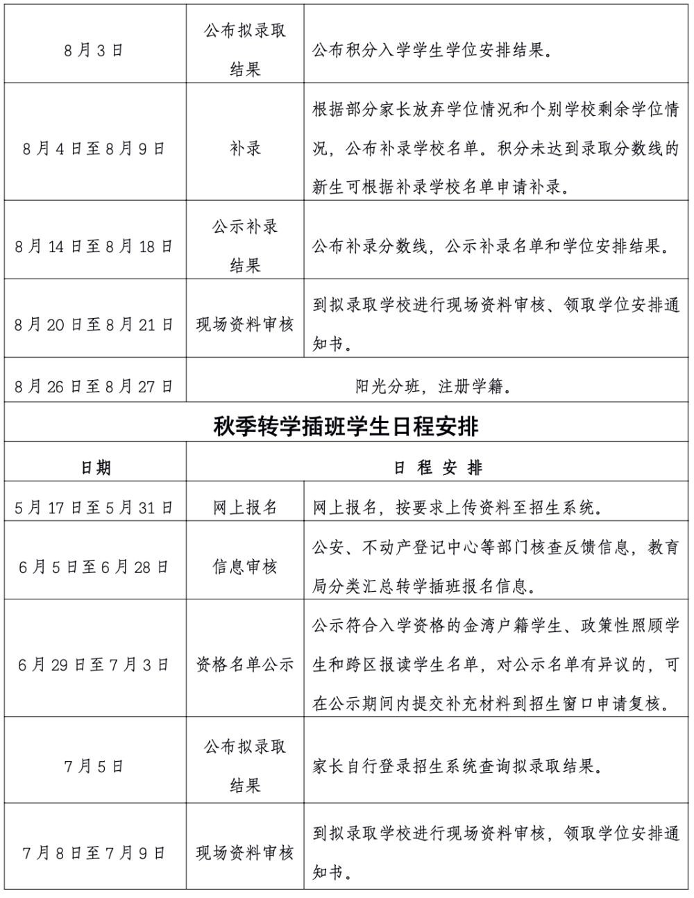
04
近期招生主要工作安排
05
防诈骗提醒
06
入学资格名单公示
扫描以下二维码
即可查看入学资格名单:
2023年秋季金湾区义务教育阶段公办学校招生金湾户籍学生、政策性照顾生和跨区报读学生入学资格名单公示(小一)
2023年秋季金湾区义务教育阶段公办学校招生金湾户籍学生、政策性照顾生和跨区报读学生入学资格名单公示(初一)
根据《珠海市教育局关于做好2023年普通中小学招生入学工作的通知》和《关于印发2023年秋季金湾区义务教育阶段学校招生工作实施细则的通知》要求,现将符合2023年金湾区公办中小学招生入学资格的金湾户籍学生、政策性照顾生和跨区报读学生名单予以公示(见附件),公示期:2023年6月14日至20日。
对公示名单有异议的,请在公示期间内(工作日9:00—12:00,14:00—18:00)提交补充材料(户籍生携带户口本原件,跨区报读学生携带跨区报读证明材料详见招生细则附件3,政策性照顾生携带证明材料详见招生细则附件1和2)到招生窗口申请复核。未在此时间内申请复核的,视作自动放弃复核机会,其资料按原核查结果为准,不再变更。
6月23日,将公布符合2023年秋季金湾区义务教育阶段公办学校招生金湾户籍学生、政策性照顾生和跨区报读学生拟录取学校结果。家长可在“金湾区人民政府网——政务公开栏——通知公告”查看拟录取学校名单,也可自行登录招生系统查询结果。
金湾户籍学生、政策性照顾生和跨区报读学生现场资料审核时间为7月8日至9日。查询到有拟录取学校的学生家长,请按学校短信通知的到校时间,持全部入学资料,到拟录取学校进行现场资料核对。核对无误的,即办理入学手续;核对不一致的,不予录取。
最近更新健康教育
- 注意!这种东西“入侵”校园,已有小学生上瘾!专家紧急提醒→
- 英国本科心理学多少学费
- 亮相!第60届高博会!
- [浦东]澧溪中学: 用好教育惩戒这把“戒尺”
- 重阳节吃糕去,闵行颛桥糕会全面回归
- 武强县周窝镇开展重阳节爱心志愿服务活动
- 继“网”开来|我校学子参与2023年国际网联世界网球巡回赛青少年年终总决赛志愿服
- 河北遷安:多樣形式開展交通安全教育宣傳
- 青海各地全力推进基本公共卫生服务工作提质增效
- 汇聚育人合力 助力学生成长
- 静待花开,每一粒种子都值得等待
- 用我们的“青春”,描绘我们的济南
- 2023年浙江一级造价师打印准考证时间:10月23日-27日
- 托福听力考试的步骤-流程-程序
- 龙向洋:履职尽责 担当作为 为加快建设现代化新蓝山贡献计生协力量
- 美翻了!用“型”打开山师
- 论坛实录|易延友:二审纠错何以可能
- 蕲春一小区自筹20余万资金,共谋共建扮靓美丽家园
- 拼音“o”读“喔”不读“窝”?回应来了→
- 成都心理咨询去哪儿做?成都心理医院排名前十名单
- 漯河:全省团体第一名!
- 海天味业股价业绩“双杀”!市值蒸发5000亿,经销商半年“跑路”416家
- 留学美国申请资料怎么写
- 湖南:打造“法治湘西”样本 护航生态旅游
- 自考是先报名然后再学习吗?