
事关中小学招生入学!花垣最新发布!
花垣县2023年秋季中小学招生入学实施方案
根据《中共中央 国务院关于深化教育教学改革全面提高义务教育质量的意见》(中发〔2019〕26号)《教育部办公厅关于进一步做好2023年普通中小学招生入学工作的通知》《中共湖南省委 湖南省人民政府关于进一步提高义务教育质量的意见》(湘发〔2023〕3号)《关于推行中小学入学“一件事一次办”的通知》(湘教通〔2023〕87号)《湘西自治州教育和体育局转发省教育厅〈关于2023年中小学招生入学工作有关事项的通知〉的通知》《湘西自治州教育和体育局关于印发〈2023年湘西自治州高中阶段学校招生工作实施方案的通知〉》(州教体发〔2023〕3号)等文件精神,为深化教育改革,推进教育优质均衡发展,切实规范招生行为,促进教育公平,办好人民满意教育,结合我县实际,制定本方案。
一、?基本原则
(一)坚持科学统筹。坚持农村义务教育学校全面实行乡镇辖区内适龄儿童、少年免试就近入学,县城区义务教育学校稳步推进招生制度改革的总体思路,不断强弱项、缩差距、促均衡、增优质,推动教育公平。
(二)坚持公平公正。及时向社会公布学校招生区域范围、招生政策、报名办法、所需材料、审核程序、招生入学咨询及监督电话,坚持把公平公正作为招生入学工作的基本价值取向,坚决遏制违规招生行为,促进教育公平。
(三)坚持规范招生。县城区义务教育学校按照“划片招生、相对就近、免试入学、公民同招、分批安排、超员摇号”的原则,科学安排适龄儿童、少年入学。
(四)坚持稳步实施。县城区学校招生按照统一平台发布、统一组织报名、统一分批录取、统一超员摇号、统一调剂安排的方法,保障招生程序公开、机会公平、结果公正。
(五)坚持优先安排。严格落实教育优待政策,优先安排烈士子女、符合条件的现役军人子女(含因故牺牲和病故军人子女,改革期间现役干部转文职人员子女)、公安英模子女、因公伤残警察子女、援藏援疆干部子女、港澳台及海外侨胞子女、县委政府人才引进或重大招商引资项目对象子女、孤儿及其他各类优抚对象子女。就读义务教育阶段的教师子女,可在父母任教学校就读。所有符合教育优待政策条件的适龄儿童少年均按第一批次录取。
二、 招生办法
根据国家、省、州招生有关精神,结合我县城乡学校布局等实际情况,乡镇学校小学一年级按适龄儿童户籍所在地就近入学,初中一年级实行辖区内中小学交接制入学。县城区公办小学一年级实行单校划片。县城区公办初中一年级实行多校划片,指标到校。民办中小学面向全县按计划招生。
(一)小学一年级招生
全县计划招收普通小学一年级新生112个班3798人。其中乡镇小学招收75个班2028人,县城区小学招收37个班1770人(见附件1)。小学新生入学不与原就读幼儿园(学前班)挂钩,招生对象为年满六周岁(2017年8月31日前出生)的儿童。
1.乡镇小学一年级招生
乡镇小学招生,由各乡镇中心小学组织实施,招收范围内适龄儿童就近报名入学。
2.县城区小学一年级招生
(1)招生范围
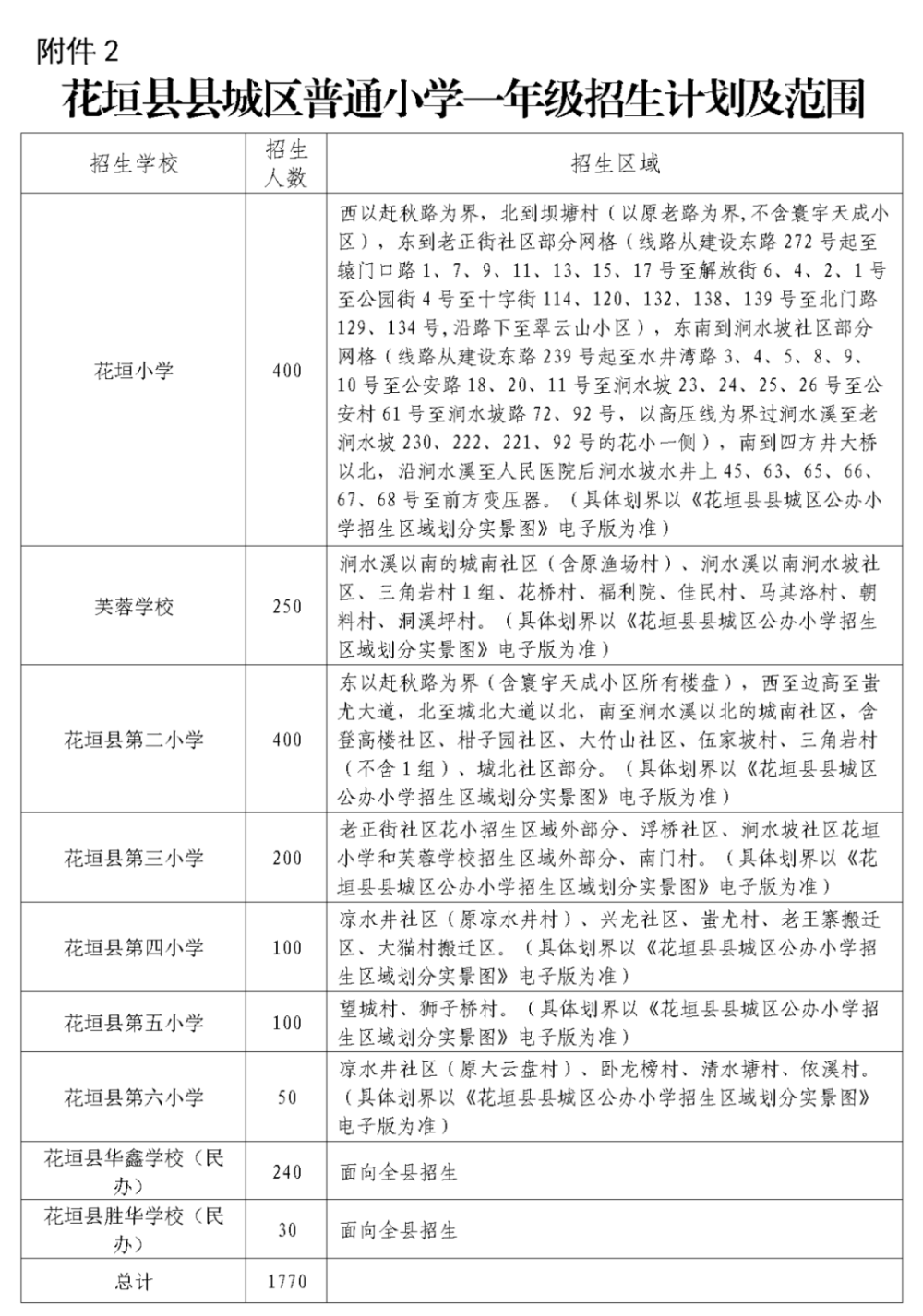
具体招生范围见《花垣县县城区普通小学一年级招生计划及范围》(见附件2)。
(2)录取批次
县城区普通小学招生录取按第一批次、第二批次、第三批次、第四批次依次安排适龄儿童入学,若某批次超员,则本批次报名学生全部参加超员摇号。民办学校报名人数如超过招生计划,则报名学生全部参加摇号。参加摇号没有摇中的学生及后面相关批次报名学生,由县教体局根据城区普通小学学位余缺情况,按照相对就近的原则进行调剂安排。
第一批次:有户有房户子女(户籍和法定监护人房屋产权证均在县城区学校招生范围内的适龄儿童)和优待对象户子女;
第二批次:有户无房户子女(户籍在县城区学校招生范围内,但法定监护人在本区域无房屋产权证的适龄儿童);
第三批次:有房无户户子女(法定监护人在县城区学校招生范围内有房屋产权证,但户籍不在本区域内的适龄儿童);
第四批次:其他对象户子女(法定监护人在县城区学校招生范围内合法经商、稳定务工半年以上,且取得居住辖区连续居住半年以上居住证明的适龄儿童)。
(3)报名所需材料
第一批次:需提供家庭户口簿、房屋产权证(或购房合同及契税发票)、廉(公)租房安置证明、优待对象相关证明等。
第二批次:需提供家庭户口簿。
第三批次:需提供家庭户口簿、房屋产权证(或购房合同及契税发票)、廉(公)租房安置证明等。
第四批次:需提供家庭户口簿、居住证明、务工证明(工商营业执照或合法劳动合同、银行工资流水)等。
以上所提供的房屋产权所有人、安置对象、务工人员须为入学儿童的法定监护人。所提供的家庭户口簿,若入学儿童与法定监护人不在同一户头下,另需提供入学儿童的出生医学证明。如有户籍迁移,迁移完成截止时间为2023年7月24日。
(4)工作步骤
第一阶段:宣传发动(7月10日前)。通过媒体宣传、会议通知等多种形式广泛宣传招生政策,做到家喻户晓,营造理解支持招生制度改革的良好氛围。
第二阶段:志愿填报(7月25日至8月3日)。适龄儿童及其法定监护人在招生学校组织下,按时登录“花垣县城区中小学招生报名系统”平台,按要求填报志愿并如实上传所需相关印证材料至平台。填报志愿信息及上传相关印证材料能通过线上核验的,不需再递交纸质材料;若无法通过线上核验得出结论或与实际不一致的,须线下递交所需相关印证材料(查验原件)至招生学校。如无特殊原因,法定监护人未按规定时间或相关要求填报志愿,影响儿童正常入学的,责任自负。
第三阶段:资料审核(8月4日至8月10日)。招生学校对相关信息和材料进行初审,并进行实地核查,县教体局、县纪检监察机关、花垣镇人民政府进行复审。
第四阶段:安排学位(8月11日至8月22日)。县教体局在县纪检监察机关、公证机构、新闻媒体及家长代表的监督下,依法依规按批次逐一录取新生。8月11日—13日,公民办学校按批次预录取一年级新生;8月14日—15日,在县人民政府网站、“花垣教体”微信公众号等媒体统一发布各招生学校预录取学生及剩余学位信息;8月16日,公办学校一年级新生超员批次摇号录取(民办学校报名人数超过招生计划的报名学生全部参加摇号);8月17日—8月22日,县教体局对摇号未摇中学生及后面相关批次报名学生进行调剂安排。
第五阶段:报名。按开学通知报名时间报名。
(二)初中一年级招生
全县计划招收普通初中一年级新生104个班4973人。其中乡镇初中招收50个班2413人,县城区初中招收53个班2560人(见附件5)。
1.乡镇初中一年级招生
由各乡镇中心小学将本乡镇小学毕业生名册交接到相应初中学校,各乡镇初中学校按照小学毕业生名册组织报名入学。
2.县城区初中一年级招生
(1)招生对象
①县城区学校小学毕业生;②符合优待政策的小学毕业生;③具有花垣县城区户籍,在县外就读的小学毕业生。属②③情形的须在2023年8月20日前到县教体局基础教育股备案登记。
(2)招生方式
县城区初中按照多校划片、指标到校方式招生(见附件6)。
(3)招生步骤
第一阶段:宣传发动(7月10日前)。通过媒体宣传、会议通知等多种形式广泛宣传招生政策,做到家喻户晓,营造理解支持招生制度改革的良好氛围。
第二阶段:志愿填报(7月25日至8月3日)。学生及法定监护人在小学毕业学校组织下,按时登录“花垣县城区中小学招生报名系统”平台填报志愿,如实填写户籍地址、房屋产权证相关信息、现实际居住地址等信息。如无特殊原因,法定监护人及学生未按规定时间或相关要求填报志愿,影响学生正常入学的,责任自负。
第三阶段:资料审核(8月4日至8月10日)。招生学校对相关信息材料进行初审,县教体局、县纪检监察机关、花垣镇人民政府进行复审。
第四阶段:招生录取(8月11日至8月22日)。县教体局在县纪检监察机关、公证机构、新闻媒体及家长代表的监督下,按程序依法依规逐一录取。8月11日—13日,公民办学校根据招生计划和学生志愿填报情况分校录取。如学生志愿数未超过招生计划数,则全部录取;如学生志愿数超过招生计划数,则参加超员摇号。8月14日—15日,在县人民政府网站、“花垣教体”微信公众号等媒体统一发布各招生学校预录取学生及剩余学位信息。8月16日,公民办初中学校超员摇号录取。8月17日—8月22日,县教体局对摇号未摇中学生进行调剂安排。
第五阶段:报名。按开学通知报名时间报名。
(三)普通高中招生
由州教体局负责统筹。全县计划招收普通高中一年级新生46个班2250人。其中边城高级中学招收20个班1000人,花垣县民族中学招收12个班600人,花垣华鑫高级中学(民办学校)招收14个班650人(见附件7)。
(四)职业高中招生
由州教体局负责统筹。全县计划招生职业高中一年级新生1980人,其中花垣县职业高级中学计划招收22个班1100人,分流县外中职学校880人。
(五)特殊教育招生
坚持“以特殊教育学校为依托、随班就读为主体、送教上门为补充”的原则,让每个残疾儿童、少年都能接受适合的教育。各义务教育学校优先接收本辖区内具备学习能力的适龄残疾儿童、少年就近随班就读,不得歧视,不得无故拒收。县特殊教育学校按照“能招尽招”原则,面向全县招收适龄残疾儿童、少年,与普通学校招生工作同步进行。县域内具备学习能力但确实不能到校就读的残疾儿童、少年,由县特殊教育学校实施送教上门服务,并纳入学籍管理。
三、组织机构
成立花垣县2023年秋季中小学校招生入学工作领导小组:
组 长:张世田 县委副书记
副组长:于 亮 县人民政府副县长
成 员:龙寿斌 县人民政府办公室主任,县财政局党组书记、局长
邓显伟 县教育和体育局党组书记、局长
罗 晏 县纪委副书记、县监察委副主任
袁昌俊 县委宣传部副部长
曾 舟 县公安局党委副书记、常务副局长
左双龙 花垣镇党委副书记、镇长
李文祥 县教育和体育局党组成员、副局长
吴 群 县教育和体育局党组成员、总督学
石昊峰 县教育和体育局党组成员、副局长
龙 彪 县纪委监委派驻县人大机关纪检监察组组长
王丽群 县教育和体育局直属机关党委副书记、纪委书记
麻老刘 县教育和体育局一级主任科员
领导小组办公室设在县教育和体育局,邓显伟同志兼任主任,李文祥同志兼任副主任,杨建军同志为联络员。
四、工作要求
(一)加强组织领导。花垣县2023年秋季中小学校招生入学工作领导小组负责统筹协调,稳妥推进招生制度改革,多方征求改革意见,科学制定实施方案,及时应对处置涉招问题,全力维护学生权益,自觉接受社会监督。县教育和体育局和各招生学校要统一思想,科学研判,成立专班,压实责任,确保招生平稳有序。
(二)加大宣传力度。充分利用会议、新闻媒体等形式向全社会宣传招生政策。各学校要通过教师会、学生家长会、致家长一封信等方式进行政策宣传和解读,确保政策宣传到位,最大限度争取社会、家长对招生制度改革的理解支持。
(三)规范招生行为。严格招生流程,及时发布官方招生信息,做到公平、公正、公开,严防工作人员失职、渎职现象发生。法定监护人须如实填报信息和提供相关证明材料,如有弄虚作假行为,影响学生无法正常入学的,责任自负。
(四)均衡配置资源。不断优化学校布局,着力改善学校办学条件,加大教师队伍建设力度,均衡配置教师资源,缩小校际办学差距,让优质教育资源惠及更多人民群众。
(五)严肃工作纪律。严禁违规招生,严禁私自接收转学和插班生,严禁提供虚假材料,严禁违规操作。以上行为一经查实,将依法依规对相关责任人员进行处理。监督电话:0743—7221404,0743—7216259,0743—7216019。
附件1.花垣县2023年秋季小学一年级招生计划表
附件2.花垣县县城区普通小学一年级招生计划及范围
附件3.花垣县县城区公办小学招生区域划分示意图
附件4.花垣县县城区公办小学招生区域划分实景图
附件5.花垣2023年秋季初中一年级招生计划表
附件6.花垣县县城区普通初中一年级招生名额分配表
附件7.花垣2023年秋季高中招生计划表
附件8.花垣县2023年秋季普通高中定向招生计划分配表
版权作品,未经授权严禁转载。经授权后,转载须注明来源、原标题、著作者名,不得变更核心内容。
来源:花垣县人民政府办公室
编辑:宋显金
责编:石慧
审核:简彪
总编辑:石林荣
最近更新继续教育
- 黄山屯溪区:秋风迎诗意 教研唤灵思
- 给您提个醒!社保待遇资格认证别忘了办,认证时间可以自己挑个好记的日子
- 雄安新区城市鸿蒙生态正式启动!
- 打破规模天花板:复杂科学怎样框定企业幂律增长路线图?
- 根植文化自信 福建师大少数民族学生与艺术名家面对面
- 兰大师生参加第18届锕系及裂片核素在地圈中的化学与迁移行为国际会议
- 祝贺!兰大校友吴照华夺得2023年世界武搏运动会男子刀棍全能金牌
- 以更强信心冲刺决战目标
- 原创突发!记者曝出争议猛料,球迷吐槽:中超联赛就是个天大的笑话
- 观烟台·观商务丨刚刚,烟台在这里温情亮相
- 华中科技大学校长尤政:校友已成为学校的一张亮丽名片,和一笔宝贵财富
- 66年血脉情缘历久弥深,“交大”回来了丨西南交通大学唐山园区正式启用
- 朱钰峰出席第十三届苏港澳青年发展论坛
- 新西兰留学申请
- 自主与合资企业频出招,海外出口成弱势车企“救心丸”
- 托福写作如何得高分
- 海南大学海洋科学与工程学院院长沈义俊:培养海洋科技人才 助力海南海洋强省建设
- 综测推免双第一,保研上财,她用行动创造不凡
- @毕业生:收藏好这份秋招指南 让你“遥遥领先”
- 托福雅思哪个难考
- moto razr 斩获双 11 小折叠多项销量第一,还公布全新智变柔性屏新机
- 着眼国家战略需求培养高素质人才
- 促进贸易畅通 推动经贸合作迈上新台阶
- 双峰县教育系统:厚德仁爱尊老爱贤 凝心聚智共谋振兴
- 郝明金出席上海中华职业教育社第七次代表会议