
刚刚,青岛多区市最新发布
今天,青岛多个区市发布
2022年幼儿园招生入园工作方案
具体内容如下
市南区
2022年市南区幼儿园招生入园工作方案
根据国家和山东省有关规定,以及《青岛市教育局关于做好2022年幼儿园招生入园工作的通知》,在分析研判2022年幼儿园小班学位数和市南区户籍适龄幼儿数的基础上,立足区域实际,本着“区域统筹、公开公正、相对就近就便、统一与自主相结合”的原则,制定本方案。
一、招生对象
2022年幼儿园小班招生对象为:2018年9月1日至2019年8月31日期间出生、具有接受普通教育能力的幼儿。
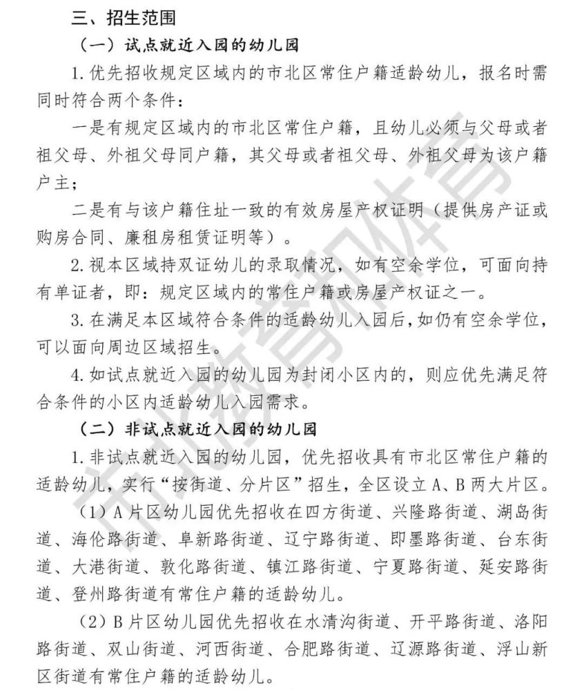
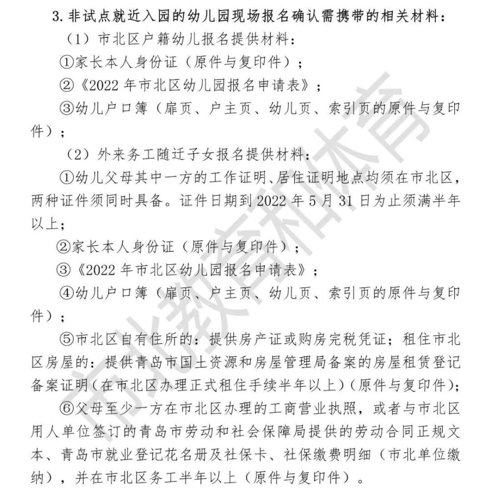
二、招生范围
1.公办园、普惠性民办园招生范围:
一片区:八大峡街道、云南路街道;
二片区:江苏路街道、中山路街道;
三片区:八大关街道、湛山街道;
四片区:香港中路街道、八大湖街道、金湖路街道;
五片区:珠海路街道、金门路街道。
优先招收幼儿园所在片区内的市南区户籍幼儿,并且幼儿的父母或者祖父母、外祖父母为户主,同时还要具有与户籍相应的居住房屋证明(即房产证,无房产证的需提供不动产登记证明或购房合同,以及契税发票和购房发票,产权人为幼儿父母或者祖父母、外祖父母;无房产的需提供青岛市住房和城乡建设局备案的房屋租赁登记备案证明,以及幼儿父母、祖父母、外祖父母在市内无房产证明)。
2.封闭小区幼儿园招生范围:
优先招收具有小区内户籍的适龄幼儿,并且幼儿的父母或者祖父母、外祖父母为户主,同时还要具有与户籍相应的小区内居住房屋证明(即房产证,如无房产证需提供不动产登记证明或购房合同,以及契税发票和购房发票,产权人为幼儿父母或者祖父母、外祖父母)。
3.部队、企事业、高校、集体办园招生范围:
除招收本单位工作人员的子女外,应当积极创造条件面向社会招收附近居民子女入园。
4.非普惠性民办幼儿园招生范围:
面向社会公开招生。
三、招生入园程序
(一)发布招生信息
5月13日(星期五),通过市南区政务网教育体育板块:网址
http://www.qdsn.gov.cn/n16/n9965808/index.html
和微信公众号“市南教育体育”,向社会发布《2022年市南区幼儿园招生入园工作方案》和《2022年市南区幼儿园招生信息表》。各幼儿园通过幼儿园网站或微信公众号、幼儿园门口或宣传栏张贴的方式,发布本幼儿园招生简章。
(二)组织报名录取
1.网上登记
6月13日(星期一)9:00—6月17日(星期五)16:00止,家长登陆市南区政务网教育体育板块的“市南区幼儿园报名网上登记系统”,按要求如实、完整填写《2022年市南区幼儿园报名申请表》,并同时上传相关证明材料的照片,申请报名信息提报完整后方可下载打印《2022年市南区幼儿园报名申请表》。到幼儿园现场报名时,家长需将纸质的《2022年市南区幼儿园报名申请表》提交幼儿园。
每名幼儿只能选报一所幼儿园,同一名幼儿身份证号码不能同时兼报两所幼儿园,网上登记时家长可有一次机会调整选报的幼儿园。填报《2022年市南区幼儿园报名申请表》后,家长可以继续登录网上登记系统查看已经填报的内容,如果填报信息有误可修改一次。
不具备网上登记条件的幼儿家长,可在现场报名当日到幼儿园进行网上登记。
2.现场报名
6月18日(星期六)8:30—15:30止,幼儿家长(限1名家长,无需带领幼儿)携带以下材料的原件和复印件,到幼儿园现场报名。报名先后顺序不作为录取依据,家长无需过早排队。
市南区户籍幼儿报名提供材料:
(1)现场报名家长本人身份证。
(2)《2022年市南区幼儿园报名申请表》。
(3)幼儿户口簿全页(无法证明亲子关系的还需提供幼儿出生医学证明等)。
(4)居住房屋证明。
(5)市南区户籍孤儿、父母一方持市南区低保证的市南区户籍幼儿报名时,需提供有效孤儿证明、有效期内低保证。
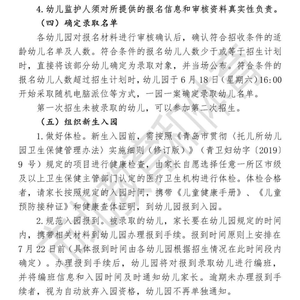
3.确定第一次招生录取名单
幼儿园对报名材料审核后,确定有效报名幼儿名单。报名幼儿人数在招生计划内,直接确定录取名单。符合条件的报名幼儿人数超过招生计划时,幼儿园于6月18日16:30开始采取随机派位等方式,一园一案确定录取幼儿名单。录取结果于6月18日17:00—17:30在幼儿园门口或宣传栏张贴公布。
持有效孤儿证明、父母一方持市南区签发的有效低保证且符合市南区户籍幼儿入园条件,报所在片区的公办园或普惠性民办园,不参与随机派位,优先录取。
随机派位录取过程,幼儿园应邀请人大代表、政协委员、区教育体育局工作人员、社区工作人员、家长代表、派出所民警组成的监督团共同监督,确保公开公正。
4.组织第二次招生录取
6月20日(星期一),通过市南区政务网教育体育板块和微信公众号“市南教育体育”、幼儿园网站或微信公众号、幼儿园门口或宣传栏张贴发布第二次招生信息。
6月21日(星期二)8:30—6月24日(星期五)15:30止,未完成招录计划的幼儿园,按照招生要求,面向符合第一次招生条件未录取的幼儿,以及符合条件的外来务工随迁子女进行招生。6月24日(星期五)在幼儿园门口或宣传栏张贴公布录取结果。
市南区户籍幼儿报名提供材料同第一次招生要求。
户籍所在地为非市内三区的外来务工随迁子女报名提供材料:
(1)现场报名家长本人身份证。
(2)《2022年市南区幼儿园报名申请表》。
(3)幼儿及其父母原籍户口簿全页(无法证明亲子关系的还需提供幼儿出生医学证明等)。
(4)父母至少一方持有青岛市公安局市南分局核发的有效期内的居住证,并且截至2022年5月31日满半年。
(5)市南区自有住所提供房产证,无房产证的需提供不动产登记证明或购房合同,以及契税发票和购房发票;租住市南区房屋的需提供青岛市住房和城乡建设局备案的房屋租赁登记备案证明,并且截至2022年5月31日满半年。
(6)父母至少一方在市南区办理的营业执照及缴税证明,或者与市南区用人单位签订的青岛市人力资源和社会保障局提供的劳动合同、青岛市职工社会保险参保证明(市南区用人单位缴纳),并且截至2022年5月31日在市南区务工满半年。
(三)组织新生入园
1.新生入园体检
新生入园前,需按照《青岛市贯彻〈托儿所幼儿园卫生保健管理办法〉实施细则(修订版)》(青卫妇幼字〔2019〕9号)规定的项目进行健康检查,由家长自愿选择任意一所区市级及以上卫生保健主管部门认定的医疗卫生机构进行体检。体检合格后,携带《儿童健康手册》、儿童健康档案和《儿童预防接种证》等有效证件到幼儿园办理报到手续。
2.办理报到手续
幼儿园根据招收幼儿情况及本园实际,于8月20日前办理报到手续。办理报到手续具体时间以幼儿园发布的招生简章为准。
逾期不办理报到手续,视为自动放弃录取资格。
办理报到手续后,幼儿园对幼儿进行编班,并将编班信息和入园时间通知幼儿家长,体检合格的幼儿按照幼儿园要求时间入园。
3.做好预防接种证查验工作
幼儿园在幼儿入园时根据《关于印发儿童入托、入学预防接种证查验办法的通知》(国卫办疾控发[2021]4号)要求,认真做好预防接种证查验工作。
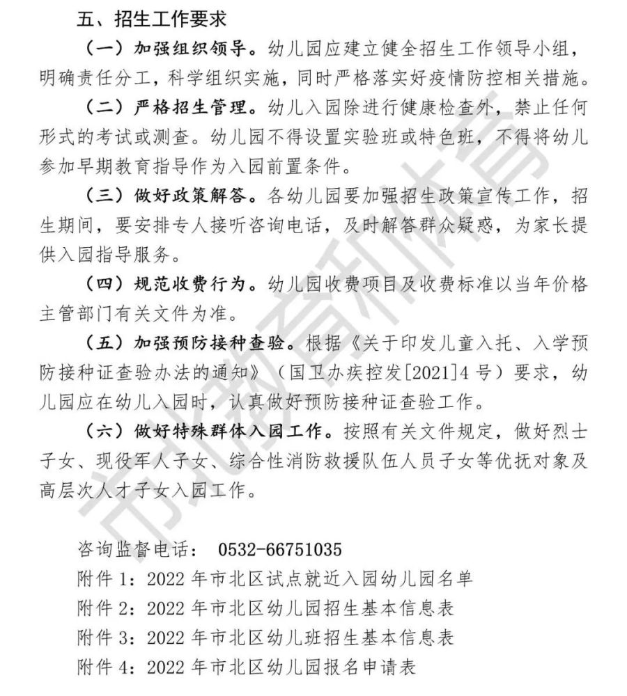
四、有关事项
1.幼儿园要落实好疫情防控的相关措施。
2.幼儿园要加强招生政策宣传工作,及时解答群众疑惑,为家长提供入园指导服务。
3.幼儿园招生简章须经区教育体育局审核后方可面向社会发布。
4.幼儿园不得设置实验班或特色班,不得将幼儿参加0-3岁婴幼儿照护服务、托班作为入园前置条件,幼儿入园除进行健康检查外,禁止任何形式的考试或测查。
5.幼儿园因应对入园高峰扩大招生班数,需提前经市南区教育和体育局同意。
6.幼儿园应按照有关文件规定,做好烈士、现役军人、综合性消防救援队伍人员、高层次人才等子女入园工作。
7.幼儿园针对具有接受普通教育能力的残疾幼儿积极开展随园保教工作,要根据实际情况对入园的残疾幼儿、孤儿、脱贫享受政策家庭幼儿、边缘易致贫家庭幼儿、低保家庭幼儿、特困救助供养幼儿等予以适当照顾。特教学校做好学前部招生工作,有条件的学校可积极探索为重度残疾幼儿提供送教上门服务。
8.幼儿园平日如有空余学位随补随招。
9.幼儿园收费项目及标准以价格主管部门有关政策为准。
10.幼儿园招生工作实行园长负责制,不得出现违规招生行为,依法依规办理招生来信来访工作。
识别下方二维码查看
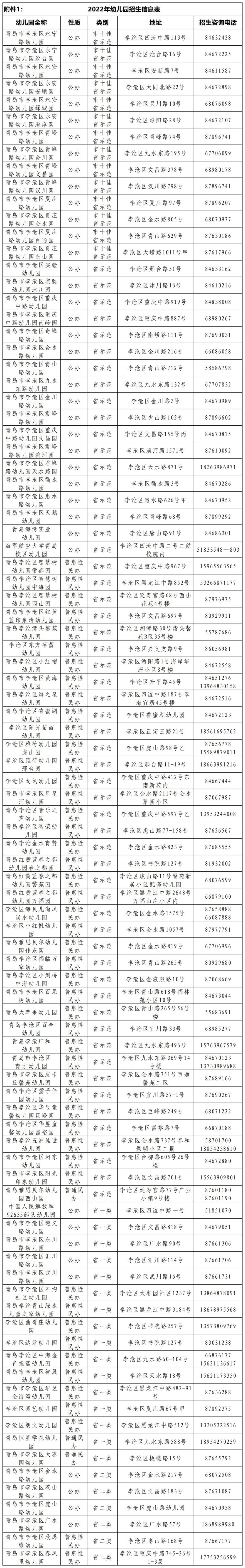
2022年市南区幼儿园招生信息表
市北区
2022年市北区幼儿园招生工作方案
李沧区
2022年李沧区幼儿园招生政策
一、招生对象
2022年幼儿园小班招生对象为:2018年9月1日至2019年8月31日期间出生、具有接受普通教育能力的幼儿。
二、招生范围
(一)试点相对就近入园的幼儿园
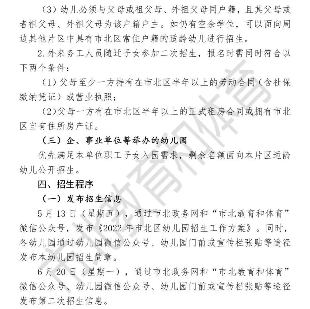
优先招收规定区域内的常住适龄幼儿,报名时需同时符合两个条件:
1.有规定区域内的常住户籍,幼儿必须与父母或者祖父母、外祖父母同户籍,且其父母或者祖父母、外祖父母为该户籍户主;
2.有与该户籍地址100%产权有效房产,且其产权人为父母或祖父母、外祖父母。
仅持有规定区域内的常住户籍或房屋产权之一者,视本区域持双证幼儿的录取情况而定。
试点相对就近入园幼儿园在满足本区域符合条件的适龄幼儿入园需求后,如有空余学位,可以面向周边区域招生。
(二)非试点相对就近入园的幼儿园
优先招收具有李沧区常住户籍的适龄幼儿,其中沧口片区的幼儿园优先招收在李沧区振华街道、兴华街道、兴城街道、沧口街道、楼山街道、湘潭街道有常住户籍的适龄幼儿;李村片区的幼儿园优先招收在李村街道、虎山街道、浮山街道、世园街道、九水街道有常住户籍的适龄幼儿。幼儿必须与父母或者祖父母、外祖父母同户籍,且其父母或者祖父母、外祖父母为该户籍户主。
(三)国企、部队、高校等举办的幼儿园
除招收本单位工作人员的子女外,应当积极创造条件面向社会招收附近居民子女入园。
三、招生程序
(一)发布招生信息
2022年5月13日(星期五),通过李沧区教育和体育局官网和微信公众号“李沧教育”,向社会发布《李沧区2022年幼儿园招生工作方案》和《2022年李沧区幼儿园招生信息表》《2022年李沧区小微园招生信息表》。同时,各幼儿园通过幼儿园网站或微信公众号、幼儿园大门口或宣传栏张贴的方式,发布本幼儿园招生简章。
(二)组织报名录取
各幼儿园采取网上登记、现场报名等方式报名。
2.现场报名。在规定时间内,请一名家长携带打印的网上登记确认表纸质稿及报名所需提供的其他材料,到幼儿园进行现场报名,报名先后顺序不作为录取依据,家长无需过早排队。
3.具体时间安排。
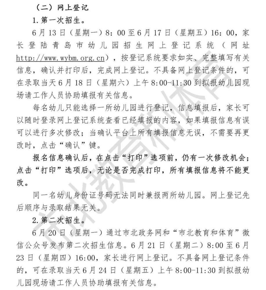
2022年李沧区幼儿园网上登记、现场报名、录取时间在6月13日(星期一)至6月24日(星期五)期间进行。
(1)第一次招生。6月13日(星期一)8:30至6月17日(星期五)16:00网上登记。6月18日(星期六)8:30至14:00现场报名(不具备网上登记条件的,可当日到幼儿园补录登记并现场报名),并当日确定录取名单。
李沧区户籍适龄幼儿需提供的材料:
《2022年李沧区幼儿园招生网上登记表》
《儿童健康手册》(只需原件)
户口簿(原件、复印件)
在所报幼儿园“招生范围”中规定的房屋产权证明(原件、复印件)
(2)第二次招生。6月20日(星期一)发布第二次招生报名信息。6月21日(星期二)8:30至6月23日(星期四)16:00网上登记。6月24日(星期五)8:30至14:00现场报名(不具备网上登记条件的,可当日到幼儿园补录登记并现场报名),并当日确定录取名单。
李沧区户籍适龄幼儿需提供的材料同第一次招生要求。
外来务工随迁子女报名时需提供以下材料的原件和复印件:
《2022年李沧区幼儿园招生网上登记表》
幼儿所在家庭的户口簿。
《儿童健康手册》(只需原件)
幼儿父母至少一方的青岛市公安局李沧分局核发、在有效期内的居住证(父母一人户籍为青岛市范围内的可用身份证代替居住证)
幼儿父母至少一方在李沧区有稳定的住所,提供以下两类证明之一:
A.房屋产权证:幼儿父母双方100%产权且用途为住宅;
B.《青岛市房屋租赁登记备案证明》:由青岛市国土资源和房屋管理局或青岛市住房和城乡建设局验印,租赁用途为住宅,登记日至2022年5月31日满半年且在有效期内。
幼儿父母至少一方在李沧区务工或经营满半年,提供以下两类证明之一:
A.青岛市社会保障卡:持卡人与李沧区用人单位签订正规劳动合同,由该单位在李沧区连续缴纳社保且至2022年5月31日满半年;
B.营业执照:由李沧区行政审批服务局核发,注册日期至2022年5月31日满半年。
小微园招生可参照上述时间同步进行。
4.录取方式。按照全市招生规定,各幼儿园优先招收符合入园条件的幼儿,不得以报名先后顺序作为录取依据。如符合条件的报名幼儿人数超过招生计划时,幼儿园于现场报名确认当天16:00采取随机派位等方式,“一园一案”确定录取幼儿名单,并当场公布。确定录取名单时,应邀请所在街道(社区)工作人员、家长代表等组成的监督团全程参与,监督派位过程,确保录取工作公开、公平、公正。录取结果于现场报名确认当天17:30前在幼儿园大门口或宣传栏张贴公布。
四、组织新生入园
(一)做好幼儿入园体检。新生入园前,需按照《青岛市贯彻〈托儿所幼儿园卫生保健管理办法〉实施细则(修订版)》(青卫妇幼字〔2019〕9 号)规定的项目进行健康检查,由家长自愿选择任意一所区市级及以上卫生保健主管部门认定的医疗卫生机构进行体检,合格者方可入园。
(二)规范入园报到。报到时间原则上安排在7月22日(星期五)16:00之前(各幼儿园具体报到时间由各园在此时间段内确定,详见各园招生简章),各园不得随意变动。家长需在幼儿园规定的报到时间内携带各园招生简章中发布的相关材料到幼儿园报到。幼儿逾期未报到,视为自动放弃录取资格,幼儿园不再单独通知。
(三)做好预防接种证查验工作。幼儿园在幼儿入园时根据《关于印发儿童入托、入学预防接种证查验办法的通知》(国卫办疾控发[2021]4号)要求,认真做好预防接种证查验工作。
五、有关要求
(一)严格规范幼儿园招生工作。坚持公开、公正、透明的原则,规范报名系统及电脑派位管理。幼儿入园除进行健康检查外,禁止任何形式的考试或测查。幼儿园不得设置实验班或特色班,不得将幼儿参加公益早期教育指导、托班等作为入园前置条件。
(二)按照有关文件规定,做好现役军人、综合性消防救援队伍人员、高层次人才等子女入园工作。妥善做好特殊群体入园工作。
招生监督电话:
青岛市李沧区教育和体育局
2022年5月13日
崂山区
崂山区2022年幼儿园招生工作方案
根据《青岛市教育局关于做好2022年幼儿园招生入园工作的通知》(青教通字〔2022〕43号)要求,结合我区实际,特制定崂山区2022年幼儿园招生工作方案。
一、招生对象
2022年幼儿园小班招生对象为:2018年9月1日至2019年8月31日期间出生、具有接受普通教育能力的幼儿。
二、招生时间
2022年5月13日(星期五)各幼儿园发布招生简章,6月13日(星期一)至6月24日(星期五)期间幼儿园完成报名、录取工作。
三、招生范围
按街道、分片区组织幼儿园招生工作,全区分金家岭、中韩、沙子口、王哥庄、北宅五个街道同步招生,各幼儿园在所属街道相应范围内招收符合入园条件的适龄幼儿。
(一)小区配套幼儿园,优先招收具有本小区常住户籍(幼儿随父母或者祖父母、外祖父母同户、同住)和与户籍情况一致的住房产权证明(产权人应为幼儿父母或者祖父母、外祖父母)的适龄幼儿。如有空余学位,面向附近居住区补招。
(二)社区举办的幼儿园,招收本社区以及所在封闭小区内符合条件的适龄幼儿,同时要积极创造条件面向社会招收附近居民子女入园。
(三)高校举办的幼儿园,除招收本单位工作人员子女外,要积极创造条件面向社会招收附近居民子女入园。
(四)部队举办的幼儿园,要优先满足在崂山区居住的军人子女入园需求,同时积极创造条件面向社会招收附近居民子女入园。
(五)民办幼儿园要充分满足崂山户籍适龄幼儿的入园需求,空余学位面向附近居住区补招。
四、招生程序
(一)发布招生信息
5月13日(星期五)区教育体育局通过“崂山政务网”和“崂山教育”微信公众号发布全区幼儿园招生工作方案,各幼儿园通过幼儿园微信公众号、在幼儿园大门口张贴等途径公布本幼儿园招生简章。
(二)组织报名录取
6月13日(星期一)全区幼儿园开始招生报名工作。城区范围内的居住区配套幼儿园招生采用网上登记、现场报名的方式(登记网址:https://www.wybm.org.cn),其他幼儿园招生直接采用现场报名的方式。
1.网上登记、现场报名方式
第一阶段:6月13日(星期一)至6月14日(星期二)
面向幼儿园所在封闭小区招生。符合报名条件的适龄幼儿登录报名登记网址填报信息,经幼儿园审核通过后,携带相关材料到幼儿园现场报名并确认录取情况。
如有空余学位,幼儿园将于6月14日(星期二)下午通过幼儿园微信公众号、在幼儿园大门口张贴等途径公布二次招生信息。
第二阶段:6月15日(星期三)至6月18日(星期六)
面向附近小区二次招生。招生范围内符合报名条件的适龄幼儿,于6月15日(星期三)至6月17日(星期五)登录报名登记网址填报信息,经审核通过后,6月18日(星期六)携带相关材料到幼儿园现场报名,并当日确定录取名单。
第三阶段:6月20日(星期一)至6月24日(星期五)
未完成招生计划的幼儿园进行补招,各幼儿园按照规范、便民、高效的原则,自行确定报名及录取方式。
2.直接进行现场报名方式
直接采用现场报名方式的幼儿园于6月13日(星期一)至6月18日(星期六)集中组织报名、录取。未完成招生计划的幼儿园于6月20日(星期一)至6月24日(星期五)组织补招。
(三)相关说明
1.每一阶段招生,如符合条件的报名幼儿人数小于或等于招生计划则全部录取。超出招生计划,将采取随机派位、现场抽签等方式确定录取名单。
2.网上登记时,每名幼儿每次只能选报一所幼儿园。
3.报名先后顺序不作为录取依据。
4.外来务工随迁子女申请入园,需同时提供以下材料:
(1)父母本人身份证;
(2)父或母与子女同户的户籍证明;
(3)父母至少一方持有的崂山区居住证;
(4)父母至少一方在崂山区的租房合同或自有住所产权证明;
(5)父母至少一方与崂山区用人单位签订的劳动合同或办理的工商营业执照。
(四)组织新生入园
1.做好幼儿入园体检。新生入园前,需按照《青岛市贯彻〈托儿所幼儿园卫生保健管理办法〉实施细则(修订版)》(青卫妇幼字〔2019〕9 号)规定的项目进行健康检查,由家长自愿选择任意一所区市级及以上卫生保健主管部门认定的医疗卫生机构进行体检,体检合格者方可入园。
2.规范入园报到。幼儿园报到时间原则上安排在8月15日(星期一)至8月26日(星期五)期间,具体报到时间由各幼儿园确定。幼儿逾期未报到,视为自动放弃录取资格。
3.做好预防接种证查验工作。幼儿园在幼儿入园时根据《关于印发儿童入托、入学预防接种证查验办法的通知》(国卫办疾控发〔2021〕4 号)要求,认真做好预防接种证查验工作。
五、有关要求
(一)切实加强组织领导。幼儿园招生工作由区教育体育局统一领导,各学区教育服务中心属地负责。各学区要制定招生工作方案,统筹安排普惠教育资源,积极为辖区内适龄幼儿创造入园条件。同时要落实好常态化疫情防控的相关措施,及时发现并妥善处置招生工作中出现的问题,确保招生工作规范有序。
(二)严格规范招生行为。坚持公开、公正、透明的原则,规范报名系统及电脑派位管理。幼儿入园除进行健康检查外,禁止任何形式的考试或测查。幼儿园不得设置实验班或特色班,不得设置入园前置条件。幼儿园收费严格按照《关于贯彻实施有关问题的通知》(青发改价格〔2020〕26号)执行。
(三)妥善做好特殊群体入园工作。积极推进残疾幼儿随园保教,支持幼儿园招收具有接受普通教育能力的残疾幼儿。按照有关文件规定,做好烈士子女、现役军人子女、综合性消防救援队伍人员子女等优抚对象及高层次人才子女入园工作。进一步做好外来务工随迁子女入园工作。要根据实际情况,对残疾幼儿、孤儿、脱贫享受政策家庭幼儿、边缘易致贫家庭幼儿、低保家庭幼儿、特困救助供养幼儿等予以适当照顾。
(四)幼儿园具体招生信息以各幼儿园公布的招生简章为准。
城阳区
?
??城阳区2022年幼儿园招生工作方案
2022年城阳区幼儿园招生工作根据《青岛市教育局关于做好2022年幼儿园招生入园工作的通知》(青教通字〔2022〕43号)的要求,坚持公开、公平、透明的原则,严格招生纪律,健全招生管理机制,确保稳定、有序、圆满地完成招生工作,现结合城阳区实际情况,制定2022年幼儿园招生工作方案如下:
一、招生对象
2022年幼儿园小班招生对象为:2018年9月1日至2019年8月31日期间出生、具有接受普通教育能力的幼儿。
二、报名方式
局属幼儿园、实验幼儿园教育集团小寨子园区和城阳村西樱花园区第二批次进行“网上报名”。实验幼儿园教育集团小寨子园区、城阳村西樱花园区第一批次和街道各幼儿园进行“现场报名”。
三、招生基本程序
四、局属幼儿园和实验幼儿园
教育集团园区报名条件、
相关说明及具体安排
(一)报名条件
1.城阳区实验幼儿园:
接受符合“两所非社区”户籍、“两证统一”条件的适龄幼儿报名。(“两所非社区”、“两证统一”解释说明附后)
城阳区第二实验幼儿园:
第一批次:接受符合“两所非社区”户籍、“两证统一”条件及董村社区户籍的适龄幼儿报名。
第二批次:若有空余学位,接受在实验幼儿园报名且选择城阳区第二实验幼儿园为第二志愿的报名幼儿。
城阳区实验幼儿园教育集团(小寨子园区):
第一批次:接受小寨子社区户籍的适龄幼儿报名、“六老”之一为小寨子社区户籍的适龄幼儿报名。
第二批次:若有空余学位,接受符合“两所非社区”户籍、“两证统一”条件的适龄幼儿报名。
城阳区实验幼儿园教育集团(城阳村西樱花园区):
第一批次:接受城阳村社区户籍的适龄幼儿报名、“六老”之一为城阳村社区户籍的适龄幼儿报名。
第二批次:若有空余学位,接受符合“两所非社区”户籍、“两证统一”条件的适龄幼儿报名。
2.城阳区桃源居幼儿园:
第一批次:接受父母为城阳区桃源居小区和万科城市花园小区业主且户口随父母一方落在该房子上的适龄幼儿报名。
第二批次:若有空余学位,接受父母为城阳区桃源居小区和万科城市花园小区业主的适龄幼儿报名。
第三批次:若有空余学位,接受符合“两所非社区”户籍、“两证统一”条件的适龄幼儿报名。
城阳区桃源居幼儿园分园(桃花源第一幼儿园):
第一批次:接受父母为城阳区桃花源一期小区业主且户口随父母一方落在该房子上的适龄幼儿报名。
第二批次:若有空余学位,接受父母为城阳区桃花源一期小区业主的适龄幼儿报名。
第三批次:若有空余学位,接受符合“两所非社区”户籍、“两证统一”条件的适龄幼儿报名。
城阳区桃源居幼儿园分园(桃花源第二幼儿园):
第一批次:接受父母为城阳区桃花源二期小区业主且户口随父母一方落在该房子上的适龄幼儿报名。
第二批次:若有空余学位,接受父母为城阳区桃花源二期小区业主的适龄幼儿报名。
第三批次:若有空余学位,接受父母为城阳区桃花源三期小区业主且户口随父母一方落在该房子上的适龄幼儿报名。
第四批次:若有空余学位,接受父母为城阳区桃花源三期小区业主的适龄幼儿报名。
第五批次:若有空余学位,接受符合“两所非社区”户籍、“两证统一”条件的适龄幼儿报名。
3.城阳区顺德居幼儿园:
第一批次:接受父母为顺德居小区业主且户口随父母一方落在该房子上的适龄幼儿报名;
第二批次:若有空余学位,接受父母为顺德居小区业主的适龄幼儿报名;
第三批次:若有空余学位,接受符合“两所非社区”户籍、“两证统一”条件的适龄幼儿报名。
4.城阳区白沙湾幼儿园、城阳区白沙湾第二幼儿园:
第一批次:接受父母为白沙上苑、金色海湾、蓝海港湾小区业主且户口随父母一方落在该房子上的适龄幼儿报名。
第二批次:若两所幼儿园第一批次报名总人数未超出招生总计划数,仍有空余学位,接受父母为白沙上苑、金色海湾、蓝海港湾小区业主的适龄幼儿报名。
第三批次:若两所幼儿园第一批次和第二批次报名总人数未超出招生总计划数,仍有空余学位,接受“青岛市住房保障公共服务系统”或“青岛市住房和城乡建设局网站”公示的白沙上苑、蓝海港湾、金色海湾小区公租房用户且父母为租赁人的适龄幼儿报名。
5.城阳区白云山幼儿园:
第一批次:接受前旺疃、东旺疃社区户籍的适龄幼儿报名。
第二批次:若有空余学位,接受符合“两所非社区”户籍、“两证统一”条件的适龄幼儿报名。
(二)相关说明
1.“两所非社区”户籍是指城阳派出所和正阳路派出所的非社区户籍;“两证”是指户口簿(落户时间截止到2022年5月31日)和房屋产权证;“统一”是指适龄幼儿与其所居住的房屋产权所有人(或产权所有人的配偶)的户口在同一户口簿上,该户口簿上的住址与该适龄幼儿所居住的房屋产权证上的房屋地址一致,且该房屋产权证所有人是适龄幼儿的父母(幼儿父、母产权比例占50%以上)。
2.城阳区桃源居幼儿园、桃花源第一幼儿园、桃花源第二幼儿园、顺德居幼儿园、白沙湾幼儿园、白沙湾第二幼儿园为小区配套幼儿园,其业主的适龄子女报名,幼儿父母产权比例需占50%以上。若业主子女未在规定时间内进行网上报名,则视为自愿放弃优先报名的权利。
3.符合“两所非社区”户籍、“两证统一”条件,网上报名选择实验幼儿园的适龄幼儿可报两个志愿:第一志愿可自愿选择实验幼儿园进行报名;第二志愿可自愿选择城阳区第二实验幼儿园进行报名。若第一志愿报名人数少于或等于幼儿园招生计划时,直接录取,若第一志愿报名人数超出招生计划,幼儿园将采取电脑派位的方式确定录取幼儿名单。第一志愿未被录取且已自愿选择第二志愿的幼儿,若第二志愿报名人数少于或等于剩余学位数时,直接录取;若第二志愿报名人数超过剩余学位数时,幼儿园将采取电脑派位的方式确定录取幼儿名单。
4.网上报名时填报的信息及上传证件等证明材料务必真实,对于伪造证件或填写信息不真实等现象,一经查实,将取消其录取资格。
5.若符合条件的适龄幼儿在规定的时间内未进行网上报名,将视为自愿放弃局属幼儿园及教育集团园区报名的权利。
6.电脑派位确定录取幼儿名单时,由公证处、家长代表、社会监督员等组成的监督团全程监督,确保公平公正。
7.多胞胎幼儿参与电脑派位,可根据监护人的意愿选择多胞胎幼儿捆绑派位,选择捆绑派位的多胞胎幼儿所报幼儿园必须一致,网上报名当天到所报幼儿园现场签订知情告知书,并提供多胞胎幼儿出生医学证明、户口簿、家长身份证等材料。选择捆绑派位的多胞胎需确定一名幼儿代表参加电脑派位,若该幼儿电脑派位时被选中,则多胞胎幼儿同时被录取且只占一个招生学位。
(三)局属幼儿园及实验幼儿园教育集团园区报名具体安排
1.现场报名
(1)报名时间:
2022年6月12日上午 8:30-11:30
(2)报名批次:
接受符合城阳区实验幼儿园教育集团(小寨子园区)、城阳区实验幼儿园教育集团(城阳村西樱花园区)第一批次报名条件的适龄幼儿报名。
(3)公示:2022年6月12日下午,在幼儿园微信公众号及门口醒目位置公布报名情况。
(4)报名所需证件材料(原件及复印件):
户口簿;
幼儿出生证明;
报名幼儿父(母)本人身份证。
2.第一次网上报名安排
(1)网上报名时间:
2022年6月13日至6月14日每天8:00-20:00
(2)报名批次:
接受符合城阳区桃源居幼儿园、桃花源第一幼儿园、顺德居幼儿园、白沙湾幼儿园、白沙湾第二幼儿园、白云山幼儿园第一批次报名条件的适龄幼儿报名。
接受符合城阳区桃花源第二幼儿园第一批次、第二批次报名条件的适龄幼儿报名。
(3)公示:2022年6月16日,在青岛城阳政务网、幼儿园微信公众号及门口醒目位置公布报名情况。
(4)网上报名所需填报信息及上传材料:
幼儿基本信息;
户籍信息;
房产信息;
监护人信息;
平台提示需上传的相关证明材料照片。
3.第二次网上报名安排
(1)网上报名时间:
2022年6月17日至6月18日每天8:00-20:00
(2)报名批次:
若有空余学位,接受符合城阳区桃源居幼儿园、桃花源第一幼儿园、顺德居幼儿园第二批次报名条件的适龄幼儿报名。
若有空余学位,接受符合桃花源第二幼儿园第三批次、第四批次报名条件的适龄幼儿报名。
若城阳区白沙湾幼儿园和白沙湾第二幼儿园第一批次报名总人数未超出招生总计划数,仍有空余学位,接受符合城阳区白沙湾幼儿园、白沙湾第二幼儿园第二批次报名条件的适龄幼儿报名。
(3)公示:2022年6月20日,在青岛城阳政务网、幼儿园微信公众号及门口醒目位置公布报名情况。
(4)网上报名所需填报信息及上传材料:
幼儿基本信息;
户籍信息;
房产信息;
监护人信息;
平台提示需上传的相关证明材料照片。
4.第三次网上报名安排
(1)网上报名时间:
2022年6月21日至6月22日每天8:00-20:00
(2)报名批次:
城阳区实验幼儿园接受符合“两所非社区”户籍、“两证统一”条件的适龄幼儿报名,城阳区第二实验幼儿园接受符合第一批次报名条件的适龄幼儿报名。
若有空余学位,城阳区实验幼儿园教育集团(小寨子园区)、城阳区实验幼儿园教育集团(城阳村西樱花园区)、白云山幼儿园接受符合第二批次报名条件的适龄幼儿报名。
若有空余学位,城阳区桃源居幼儿园、桃花源第一幼儿园、顺德居幼儿园接受符合第三批次报名条件的适龄幼儿报名。
若有空余学位,桃花源第二幼儿园接受符合第五批次报名条件的适龄幼儿报名。
若城阳区白沙湾幼儿园和白沙湾第二幼儿园第一批次和第二批次报名总人数未超出招生总计划数,仍有空余学位,接受符合城阳区白沙湾幼儿园、白沙湾第二幼儿园第三批次报名条件的适龄幼儿报名。
(3)公示:2022年6月24日,在青岛城阳政务网、幼儿园微信公众号及门口醒目位置公布报名情况。
(4)网上报名所需填报信息及上传材料:
幼儿基本信息;
户籍信息;
房产信息(白沙湾第三批需上传房屋租赁合同和网上租房公示);
监护人信息;
平台提示需上传的相关证明材料照片。
(四)局属幼儿园及实验幼儿园教育集团园区网上报名流程及要求
1.家长注册登录
方法1:下载使用手机“青E办”APP
在“青E办”APP首页搜索“城阳区幼儿园报名”,找到平台入口,点击进入。
方法2:下载使用手机“爱山东”APP
在“爱山东”APP首页搜索“城阳区幼儿园报名”,找到平台入口,点击进入。
使用手机“爱山东”或“青E办”APP报名须通过实名认证,如家长原已经通过实名认证可直接使用注册信息登录,如忘记密码,可通过手机号找回;如未注册,请先注册,方能登录并报名。实名认证操作方法请按APP操作步骤进行。
为便于使用大数据填报和校验相关信息,建议幼儿父母中作为户主或房主的一方进行注册、认证和报名。
2.网上报名流程及要求
(1)家长登录幼儿园报名服务平台,按要求如实、完整填写幼儿基本信息、户籍信息、房产信息、监护人信息等,平台已经对接多个部门的大数据。在信息采集过程中,大数据自动校验比对成功的数据,将自动填写在相关栏目中,并显示“自动回填”字样。不能自动校验比对成功的数据,需要手工填报信息,并依据平台提示上传相关证明材料照片。
(2)家长成功提交报名信息后,幼儿园将对报名信息进行审核,审核通过表示报名完成,家长应在相应批次报名时间内登录报名服务平台查看审核情况。
(3)网上报名信息填报的先后顺序不作为录取的依据,家长可错开报名高峰时段,以免造成网络堵塞。
(4)符合报名条件的幼儿只能选择1所公办幼儿园进行网上报名,同一名幼儿身份证号码不能同时兼报两所幼儿园。在报名时间段内,家长可继续登录报名平台查看或修改已填报的内容,报名时间截止后将不能进行修改。
(5)在规定报名时间内,因特殊情况不能进行网上报名的,家长需提前联系报名幼儿园到幼儿园现场进行报名。
五、街道幼儿园报名条件及说明
(具体以各街道幼儿园招生简章为准)
(一)报名条件
1.街道中心幼儿园:
优先接受服务社区户籍的适龄幼儿;若有空余学位,接受街道内非社区户籍适龄幼儿报名。
2.街道社区幼儿园:
优先接受服务社区户籍适龄幼儿报名;若有空余学位,接受街道内非社区户籍适龄幼儿及周边符合入园条件的随迁子女报名。
3.爱心幼儿园:
接受服务社区户籍适龄幼儿和周边符合条件的随迁子女报名。
(二)相关说明
学前阶段外来务工人员随迁子女在我区申请入园应当同时符合以下条件:
1.父母至少一方持有我区公安部门核发的居住证,并在居住地有稳定的住所(有自有住所或办理正式租住手续的住所)满6个月,截止时间为入园当年2022年5月31日。
2.父母至少一方与我区各类用人单位签订劳动合同或办理工商营业执照并在我区按月连续正常缴纳社会保险满6个月,截止时间为入园当年2022年5月31日。
3.有私有产权住房的,无需准备劳动合同或工商营业执照以及社保参保证明;无私有产权住房的,以上材料必须齐全且真实有效。
(三)街道幼儿园现场报名工作安排
(具体以各街道幼儿园招生简章为准)
1.第一次报名安排
(1)报名时间:2022年7月2日上午8:30-11:30
(2)报名批次:
街道中心幼儿园接受服务社区户籍、街道内非社区户籍的适龄幼儿报名。
街道社区幼儿园接受服务社区户籍适龄幼儿报名。
爱心幼儿园接受服务社区户籍适龄幼儿和周边符合条件的外来务工人员适龄子女报名。
2.第二次报名安排
(1)报名时间:2022年7月2日下午1:30-3:30
(2)报名批次:
若有空余学位,各街道社区幼儿园接受街道内非社区户籍适龄幼儿报名。
3.第三次报名安排
(1)报名时间:2022年7月3日上午8:30-11:30
(2)报名批次:
若有空余学位,各街道社区幼儿园接受符合入园条件的外来务工人员随迁子女报名。
六、招生工作有关要求
(一)区教育体育局成立招生工作专班,制定全区幼儿园招生工作方案,对全区招生工作进行统筹、协调、指导与监督。加强招生政策宣传工作,向社会公开幼儿园招生信息,明确招生时间、招生对象和入园办法,及时解答群众疑惑,为家长提供入园指导服务。
(二)各街道教育服务中心要在充分考虑入园需求、幼儿园布局、户籍制度改革等因素基础上科学制定本街道区域内幼儿园招生工作方案。要加强组织领导,明确责任分工,层层压实责任,科学组织实施,同时要落实好常态化疫情防控的相关措施,统筹做好街道内幼儿园招生入园各项工作。加强幼儿园招生政策宣传工作,公布咨询电话,及时解答家长疑惑,为家长提供入园指导服务。要指导热点园制定“一园一案”,加强幼儿园招生风险评估,完善应急预案,健全应急机制,及时发现并妥善处置。
(三)各幼儿园要根据区教育体育局和街道教育服务中心招生工作方案,制定幼儿园招生简章,按照属地管理的原则,招生简章须经区教育体育局或街道教育服务中心审核后方可向社会发布。
(四)局属幼儿园及教育集团园区要积极做好网上报名宣传工作,制定幼儿园网上报名操作说明明白纸,指导家长顺利进行网上报名信息采集工作。
(五)民办幼儿园根据区招生工作总体要求制定幼儿园招生简章,小区配套幼儿园优先接受符合条件的业主子女入园,如有空余学位向周边符合条件的适龄幼儿开放。按照属地化管理原则,根据街道幼儿园招生时间总体安排进行招生,招生简章须经所在街道教育服务中心审核后方可向社会发布。
(六)幼儿园计划招生班额原则上应符合国家和省有关规定,并按照普及普惠县创建计划严格控制幼儿园班额。扩大招生班额的幼儿园,需提前经街道教育服务中心及区教育体育局学前教育科同意。
(七)做好特殊贡献人员子女入园工作。按照有关文件规定,做好烈士子女、现役军人子女、综合性消防救援队伍人员子女等优抚对象及高层次人才子女入园工作。
(八)各幼儿园要妥善做好特殊群体入园工作。有条件的幼儿园可以招收具有接受普通教育能力的残疾幼儿。
(九)加强幼儿园招生行为监管。幼儿入园除进行健康检查外,禁止任何形式的考试或测查。幼儿园不得设置实验班或特色班,不得将婴幼儿参加公益早期教育指导作为入园前置条件。各街道要畅通监督举报渠道,对于社会举报的问题和幼儿园违规招生行为,认真核实查处。
(十)未经批准,任何幼儿园不得提前报名招生。
未尽事宜请与区教育体育局学前教育科联系,电话:87866237
即墨区
即墨区2022年幼儿园招生工作方案
为进一步规范幼儿园招生工作,根据《青岛市教育局关于做好2022年幼儿园招生入园工作的通知》(青教通字〔2022〕43号)要求,结合我区实际情况,现制定2022年幼儿园招生工作方案:
一、招生对象
2022年幼儿园小班招生对象为:2018年9月1日至2019年8月31日期间出生、具有接受普通教育能力的幼儿。
(一)居住区配套幼儿园招生范围
1.优先招收具有即墨区常住户籍(幼儿户籍必须与父母或者祖父母、外祖父母在一起,且其父母或者祖父母、外祖父母为户主)和相应房屋产权证明(产权人为幼儿父母或祖父母、外祖父母)的适龄幼儿。
2.其次招收仅持有相应房屋产权证明(产权人为幼儿父母)的适龄幼儿。
3.如有空余学位,镇街、功能区投资的公办幼儿园优先满足本辖区适龄幼儿的入园需求,其它公办幼儿园面向全区,优先招收具有即墨区常住户籍(户籍必须与父母或者祖父母、外祖父母在一起,且其父母或者祖父母、外祖父母为户主)和相应房屋产权证明(产权人为幼儿父母或祖父母、外祖父母)的适龄幼儿。如再有空余学位接收外来务工人员子女(在即墨务工,持有营业执照或劳动合同、有房屋产权证明或租赁证明)。
4.城镇居住区配套幼儿园整治后新建、改扩建的幼儿园招生范围参照居住区配套幼儿园执行。
(二)非居住区配套幼儿园招生范围
面向全区,优先招收具有即墨区常住户籍(户籍必须与父母或者祖父母、外祖父母在一起,且其父母或者祖父母、外祖父母为户主)和相应房屋产权证明(产权人为幼儿父母或祖父母、外祖父母)的适龄幼儿。如有空余学位接收外来务工人员子女(在即墨务工,持有营业执照或劳动合同、有房屋产权证明或租赁证明)。
(三)青岛蓝谷幼儿园:山东大学在编教职工子女;蓝谷引进部分高校、科研机构新建单位在编职工子女;青岛蓝谷幼儿园供地村庄符合条件的村民子女。
(四)镇街、村(社区)集体举办的幼儿园优先满足本辖区居民子女入园需求。如有空余学位接收外来务工人员子女(在即墨务工,持有营业执照或劳动合同、有房屋产权证明或租赁证明)。
提示:具体相关信息见各幼儿园招生简章。
二、招生程序
(一)发布招生信息
2022年5月13日(星期五),区教育体育局通过即墨教育网、即墨教育微信公众号等途径发布全区幼儿园招生入园政策;局属幼儿园通过即墨教育网、幼儿园微信公众号等途径发布幼儿园招生简章;各中心校通过微信公众号等途径,发布辖区内幼儿园招生简章;各幼儿园通过幼儿园网站(或微信公众号)、在幼儿园大门口张贴公告等途径发布本幼儿园招生简章。
(二)组织报名录取
1.报名录取时间。2022年全区幼儿园招生现场报名、录取时间统一安排在6月13日(星期一)至6月24日(星期五)期间进行,幼儿园具体招生报名时间及相关事宜见各园招生简章。
2.报名方式。各幼儿园按照规范、便民、高效的原则,采取线上、线下等方式组织报名,城区范围内原则上采取网上登记、现场报名的方式组织报名。现场报名期间,请幼儿家长(限1名家长,不得携带幼儿)携带幼儿园招生简章中规定的各种证件原件及复印件在规定时间到相关幼儿园报名(报名先后顺序不作为录取依据。请幼儿家长于报名当天到相关幼儿园报名即可,不必过早排队)。如有重复报名者将取消其报名、入园资格。
3.录取方式。各幼儿园优先招收符合入园条件的幼儿,不得以报名先后顺序作为录取依据。如报名幼儿人数超过招生计划,则采取现场抽签的方式确定录取名单。平日如有空余学位,幼儿园随补随招。
4.局属幼儿园报名录取安排
(1)即墨区古城南阁东路幼儿园、即墨区古城北关街幼儿园、即墨区墨河嘉苑幼儿园:
5月13日(星期五)至5月31日(星期二)期间完成网上登记。
6月13日(星期一)至6月14日(星期二)期间完成居住区配套幼儿园招生(具体招生报名时间及相关事宜见各园招生简章)。
如有空余学位将面向全区招生。6月17日(星期五)发布招生报名信息,6月20日(星期一)至6月21日(星期二)组织现场报名,6月24日(星期五)进行抽签。
(2)即墨区盟旺路幼儿园、即墨区皋虞路幼儿园:
5月13日(星期五)至5月31日(星期二)期间完成网上登记。
6月13日(星期一)至6月15日(星期三)期间完成相关小区和经济开发区辖区招生(具体招生报名时间及相关事宜见各园招生简章)。
如有空余学位将面向全区招生。6月17日(星期五)发布招生报名信息,6月20日(星期一)至6月21日(星期二)组织现场报名,6月24日(星期五)进行抽签。
(3)即墨区书香幼儿园:
5月13日(星期五)至5月31日(星期二)期间完成网上登记。
6月13日(星期一)至6月14日(星期二)期间完成相关小区和村庄招生(具体招生报名时间及相关事宜见幼儿园招生简章)。
如有空余学位将面向全区招生。6月17日(星期五)发布招生报名信息,6月20日(星期一)至6月21日(星期二)组织现场报名,6月24日(星期五)进行抽签。
(4)即墨区墨城中心幼儿园、即墨区实验幼儿园、即墨区新兴幼儿园 :
5月13日(星期五)至5月31日(星期二)期间完成网上登记。
6月20日(星期一)至6月21日(星期二)组织现场报名,6月24日(星期五)进行抽签。
(5)青岛蓝谷幼儿园:6月13日(星期一)至6月24日(星期五)期间完成招生。
(三)组织新生入园
1.做好幼儿入园体检。新生入园前,需按照《青岛市贯彻〈托儿所幼儿园卫生保健管理办法〉实施细则(修订版)》(青卫妇幼字〔2019〕9 号)规定的项目进行健康检查,由家长自愿选择任意一所区市级及以上卫生保健主管部门认定的医疗卫生机构进行体检,并携带相关材料在区教育体育局规定的时间段内到幼儿园报到。
2.规范入园报到。幼儿园根据招收幼儿实际情况,于8月19日前办理报到手续。幼儿园发布的招生简章中,需告知办理报到手续的具体时间。逾期不办理报到手续,视为自动放弃录取资格。办理报到手续后,幼儿园对幼儿进行编班,并将编班信息和入园时间通知幼儿家长,体检合格的幼儿按照幼儿园要求时间入园。
3.做好预防接种证查验工作。幼儿园在幼儿入园时根据《关于印发儿童入托、入学预防接种证查验办法的通知》(国卫办疾控发〔2021〕4号)要求,认真做好预防接种证查验工作。
三、有关要求
(一)切实加强组织领导
各单位要建立健全招生工作领导小组,明确责任分工,层层压实责任,科学组织实施,同时要落实好常态化疫情防控的相关措施,统筹做好2022年幼儿园招生入园各项工作,及时发现并妥善处置招生工作中出现的问题,确保招生工作规范有序。加快公办资源供给,加快在建公办幼儿园建设进度,全区范围内新建城镇居住区配套幼儿园必须全部办为公办幼儿园。
(二)妥善做好特殊幼儿群体入园工作
要积极推进残疾幼儿随园保教,支持幼儿园招收具有接受普通教育能力的残疾幼儿。特教中心要做好学前部招生工作,积极探索为重度残疾幼儿提供送教上门服务。各单位要根据实际情况,对孤儿、残疾幼儿、城乡低保家庭和建档立卡贫困家庭子女等予以适当照顾。按照有关文件规定,做好烈士子女、现役军人子女、综合性消防救援队伍人员子女等优抚对象及高层次人才子女入园工作。进一步做好外来务工随迁子女入园工作。
(三)严格规范招生行为
坚持公开、公正、透明的原则,严格按照招生计划、招生流程开展招生工作,严格控制班额,严谨履行程序。幼儿入园除进行健康检查外,禁止任何形式的考试或测查。幼儿园不得设置实验班或特色班,不得将幼儿参加公益早期教育指导、托班作为入园前置条件。
(四)广泛开展政策宣传
未尽事宜,请与区教育体育局学前科联系。
更多招生政策
视频推荐
策划制作
^_^
责编:文杰
来源:市南教育体育、市北教育和体育、崂山教育、城阳教育、李沧教育、即墨教育、平度教育、胶州教育体育、莱西市人民政府网站等
最近更新教育平台
- 河南出台28个重点产业链行动方案
- 玉林工务段聚力抗击台风“三巴”保障安全
- 2023下半年广西英语四级考试时间具体安排
- 【邀请函】11月29日,北京物资学院2024届毕业生秋招校园双选会(第三场)
- “超级稻”亩产809公斤!江苏省第一家水韵苏米“三品一标”示范基地诞生
- 北京市第八中学京西附属小学 院士开讲“太阳风暴”向学生发出科研“邀请”
- 多地高考报名时间提前 专家:考生把握好自己的学习节奏
- 光谷一街道就业超市开17家“连锁店”,专为60、70后待岗居民“供货”
- 思政有深度,育人有温度——郑州市第四十七中学管城三中校区开展中小学“思政一体化”
- 创新风潮迭起,2023深圳国际金融科技大赛——西丽湖金融科技大学生挑战赛正式启动
- 一图读懂丨上海松江新城“十四五” 规划出炉
- 美国众议院选举第二轮投票依旧无果 众议院仍处混乱状态
- [浦东]竹园小学:长岛|弘扬科学精神,X沪东“科堂”公益科普活动激发科学梦想
- 导读:郑州妇科医院排名公布
- 第六届进博会期间,上海部分道路和区域采取临时交通管制措施
- 热搜第一,王楚钦深夜发声!
- 成人自考本科通过率高吗?
- 打造雄安家门口的名校名院 “三校一院”平稳运行
- 弘一法师李叔同的《送别》:城南草堂结下天涯五友,挚友阔别留下传世之曲
- 早参|神舟十七号瞄准今日11时14分发射;2024年广州中考报名准备工作开启
- 人社部回应身份证和档案年龄不同退休依据哪个算
- 新银发族“求知若渴” 老年大学如何满足?
- 女子结婚要求前同事还礼400引热议,当事人:发了两次请帖,对方一直不理,后来还说
- 教师批学生对日不当称谓:怒拍桌子给学生们上了一课
- 英伟达将与鸿海共建AI工厂,涉及智能电动汽车、自主移动机器人等项目