
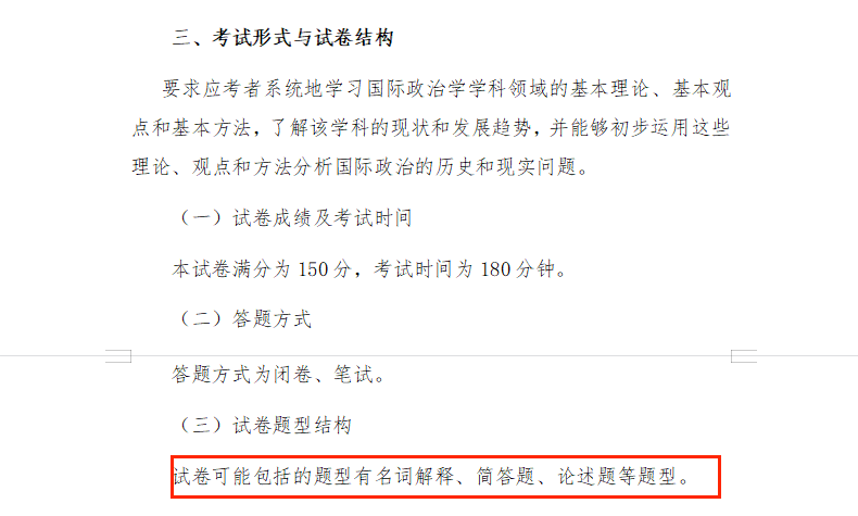
云南大学是一个什么水平的211?
不知道这个211是一个什么水平的。是末流211吗?
大家好,我是研大神政治学考研!
近些年来,B区有一些院校越来越成为考研热门院校,报考的同学越来越多,甚至报考人气超过了A区的一些院校。云南大学就是这样一所B区考院院校大热门选手,那么,云南大学到底有什么样的魅力呢?
图源网络云南大学地处风景秀丽的云南昆明,院校建筑十分有特色,周边环境也很好,昆明著名的风景区——滇池也离得不远,学校周围地铁交通也都很方便,在云南大学读书校园生活应该会很丰富。
云南大学始建于1922年,1923年正式开学,时为私立东陆大学,1934年更名为省立云南大学,1938年改为国立云南大学,是我国西部边疆最早建立的综合性大学之一。1937年,著名数学家、教育家熊庆来出任校长,一大批著名学者受聘到校任教,奠定了学校较高的发展基础和深厚的学术底蕴,开创了云大办学历史上的第一个辉煌时期。20世纪40年代,云南大学已发展成为一所包括文、法、理、工、农、医等学科在内,规模较大,在国际上有影响的中国著名大学之一。1946年,《不列颠百科全书》将云南大学列为中国15所在世界最具影响的大学之一。1978年,云南大学被国务院确定为全国88所重点大学之一。
改革开放后,云南大学获得了长足的进步。1996年首批列入国家“211工程”重点建设大学,2001年列入西部大开发重点建设院校,2004年成为教育部和云南省人民政府重点共建高校,2006年本科教学工作水平评估共19项二级指标全部评定为A,被教育部评为本科教学优秀学校,2012年成为国家“中西部高校基础能力建设工程”和“中西部高校综合实力提升工程”实施院校,2017年成为国家首批42所“一流大学”建设高校之一,2018年跻身中西部14所“以部为主、部省合建”高校行列,2022年,继续入选第二轮国家“双一流”建设高校。
课件,云南大学的综合实力还是很被认可的,虽然是一所B区院校,但是其办学实力和办学水平还是比较强的,如此看来,成为考研学子报考的热门院校也不足为奇了。
不过,正因为云南大学报考热度很高,竞争也相对激烈一些,最近,云南大学又发布了“云南大学2024年硕士招生部分初试自命题科目调整和考试大纲修订的通知”,公告中显示,云南大学对一些考研初试科目作出了调整。
图源云南大学研究生院官网根据公告显示,调整的科目中,就包括政治学的相关专业,具体如下:
图源云南大学研究生院官网公告附件如表所示,云南大学2024年的硕士研究生招生考试,将国际关系研究院·南亚东南亚研究院原先的科目612政治学概论、631政治学原理、649区域国别概论三项科目统一更改为651国际政治学概论,涉及的专业有国际政治(030206)、国际关系(030207)、外交学(030208)、区域国别研究(0302Z2);
原先的科目804当代中国政府与政治、883政治学与国际关系综合、884外交学统一更改为848近现代国际关系史,涉及的专业有国际政治(030206)、外交学(030208)、区域国别研究(0302Z2)。
虽然考试科目发生了很大的调整,但是根据云南大学研究生院发布的公告附件“云南大学2024年硕士招生自命题大纲存在较大调整统计表”显示,目前国际关系研究生院的政治学相关专业自命题的考试大纲并没有较大变化,有意向报考的同学也不用太紧张,具体如下图:
(图源云南大学研究生院官网公告附件)接下来,大神与各位政治学考研的小伙伴一起来看看云南大学最新修订的2024年651国际政治学概论和848近现代国际关系史考试大纲吧!
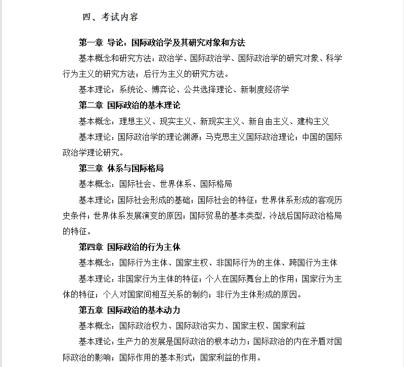
651国际政治学概论
(图源云南大学研究生院官网公告附件)
(图源云南大学研究生院官网公告附件)
(图源云南大学研究生院官网公告附件)848近现代国际关系史
(图源云南大学研究生院官网公告附件)
(图源云南大学研究生院官网公告附件)
(图源云南大学研究生院官网公告附件)虽然云大暂未公布参考书目,但考试内容也已经随大纲一起公布,有意向报考的同学可以对比考试内容,对自己的备考计划作出适当调整哦~
整体来说,云南大学算是一所比较值得报名的B区211院校,想报考B区的小伙伴可以好好考虑一下这所大学哦~
好了,今天的分享就到这了,喜欢文章的同学记得转发收藏点赞哦~
上一篇:2023年,最适合孩子的《暑假计划安排表》,太详细了!(建议家长收藏)
下一篇:关于2023年佛山购房入户政策热门问题解答!
最近更新高等教育
- 常州春江街道:凝聚银发力量 为高质量发展添彩助力
- 【重阳警营】长大后,我成为了您
- “上海奶奶”沈翠英离世 曾捐450万元建小学 家人称将传承其爱心
- 没有高中毕业证能参加成人高考吗
- 北京城建集团高质量共建“一带一路”
- 17场活动走进高校,“大学生戏剧周”助学子看见世界
- 澳大利亚硕士留学一年制的大学
- 9月豪华SUV销量盘点!销冠是奥迪Q5L,销量前五中有三台理想
- 安信信托原董事长王少钦被终身取消金融机构高管任职资格 公司已更名为建元信托
- 邵东市周官桥乡:深化“一月一课一片一实践”,让组织生活走实走心
- 浙江师范大学附属小学积极倡导清廉文化,引导学生树立廉洁意识
- 重磅!2024年度泰晤士世界大学学科排名公布
- 云南2018年自学考试报考须知
- 期货供需形势分析,多品种短期震荡有望回落,唯尿素仍坚挺
- 高淳建发集团国邦公司圆满完成省住建厅考核
- 自考学习形式有哪几种?
- 提升凝聚力 助力新发展
- 从“印象”到“画像”
- 国考报名截止!这些岗位为何“零报考”?
- 播出预告丨上海市奉贤区教育学院附属实验小学:劳动教育也需要创新
- 正在阅读:崩坏星穹铁道金人旧巷市廛喧活动攻略 崩坏星穹铁道金人旧巷市廛喧活动怎么
- 【“双争”进行时】社团活动乐趣多 百花齐放展风采
- 「网络防诈」警方解读:各类诈骗的特点汇总!电信网络诈骗的四大误区!
- 2023年下半年中小学教师资格考试面试报名将于11月8日开始
- 鹭卓玩游戏助跑成绩无效,赵一博与兄弟汇合上演套路与反套路!