
实战分享:题库系统的组成与实现节奏
不管是K12还是成人教育,题库都是教育类产品的一个重要组成部分。那么,如何搭建题库系统呢?本文作者通过自身工作经验,对此发表了一些看法,希望对你有帮助。
最近在负责搭建成人教育的题库系统,当前主要针对法考和考研学科,但也是要搭建成通用型题库,做了一些规划和思考,用文章记录了下来。本文将从对题库的介绍和实现节奏及目标两方面来展开介绍。
一、简介
1.1 定义
题库即试题库,按照不同的学科门类以及其内在联系,将不同的试题分门别类地汇集起来,为特定学科知识和技能测试提供备选试题的一种系统资源。
上面是百度百科中关于题库的定义,非常准确。题库题库对于在线教育来说,是一个知识储备库,也是在线教育的核心,主要适用于以试题为主要形式进行知识和技能测试的学科,这些学科特点是有固定答案或固定的答题思路。
1.2 价值
题库的价值主要体现在用户价值和产品价值两方面,每个方面的价值如下:
1.2.1 用户价值
C端用户:
巩固知识:巩固学过的知识,快速掌握;碎片学习:随时可刷题学习,满足碎片化学习诉求;
教师、教研:
设置练习:丰富的题库可以提升选题出题效率;效果检验:检验学员学习效果,掌握学员的学习情况;
1.2.2 产品价值
引流增长:通过免费刷题吸引更多的用户,提供新的获客入口;持续活跃:刷题用户提升产品活跃度;付费转化:提供核心内容的增值服务进行付费转化;提供支撑:题库系统可以为课前预习环节、课中互动环节和课后学习的环节提供支撑。
1.3 核心业务流程
用户:
用户可以在不同的题库学科中,选择不同的场景,来完成答题学习的相关操作。答题过程中可以对题目进行提问或上报纠错,完成练习后可以查看练习报告和成绩。
题库维护人员:
题库维护人员可以录入题目、组装试卷、查看数据,并对现有资源进行维护,配置一些场景规则。
1.4 核心指标
对于题库系统来说,核心指标主要有以下几项:
题库规模:最重要的指标,包括题目的数量和质量;效率:题库需简洁高效,便于维护人员使用;用户活跃&满意度:主要体现在用户在题库产品中的使用时长、互动等行为;智能化:为用户提供个性化、智能化、自适应化的服务;
1.5 组成结构
数据获取:
手动录入:最基础的获取方式,目前仅支持该方式;网页采集:解析网页中的题目内容;pdf文件:解析pdf文件并导入成题目;纸质图书:扫描后采用pdf解析的方式或直接人工转录;
基础属性层:
学科管理:每个学科对应一个题库,学科下可细分为多个科目,如法考下包括刑法、民法、经济法等16个科目;
知识图谱:在题库结构中,知识点对于题库来说是核心中的核心,它是按学科内在逻辑划分的最小单元。
知识点下还可细分一级、二级考点,题目关联二级考点;各种类型的资源之间可通过知识点进行关联,资源关联知识点之后便可以进行使用;
章节大纲:即教学大纲,包括大纲章和大纲节,大纲节通过绑定知识点与题目关联;
标签:标签是对知识点的补充描述,可以增加题目的检索和筛选效率,常用标签如难度、年份等。
基础资源层:
题型资源:包括选择类、简答类和综合类:
选择类是用户通过点击选择正确答案的题型,包括单选、多选、不定项、判断;简答类是用户通过输入的方式来作答的题型,包括填空、主观题等;综合类是多题组合的形式和其他不能划分在以上两类的非标准类型的题目,包括完形填空、听力题、口语题、排序题等;
文件资源:是对试题和试卷的补充和扩展,主要包括各种音视频资源、图片、其他文件:
音视频主要应用在读题、题目讲解等场景;图片主要应用在试题的材料、题干、选项等输入项;其他文件主要包括pdf、word等,用作学习资料;
核心资源层:
试题是核心资源层的最小单元,前面三层的内容结合在一起组成试题;试卷是由试题组成的一种资源形式,用于提供给C端使用;
业务资源层:
业主资源是提供给各场景使用的资源,比如课前的预习题、课中的互动题、课后的作业、考试试卷等。核心资源层的题目和试卷增加答题场景规则或业务使用规则后,组成业务资源。
业务应用层:
业务应用层是业务对于业务资源的使用配置;此部分不在题库中,题库只提供资源,具体的使用位置和方式是业务自己通过后台定义与绑定;
业务表现层:
业务资源使用到不同的端中呈现,包括app、web、小程序、在线教室等;用户的作答数据会回流到题库中,根据用户的数据可以建立出用户的能力模型,后续可以给用户提供针对性建议和学习路线。
二、实现节奏和目标
2.1 第一阶段——基建
2.1.1 一期(题库结构+题目&试卷)
一期主要是从0到1基建,快速上线,将题库打造成能用的状态:
后台主要功能:知识结构管理(学科、章节大纲、知识树)、题库管理(标签、录题、组卷、数据统计)C端主要功能:刷题(章节、知识点、真题试卷)、错题本
具体实现:
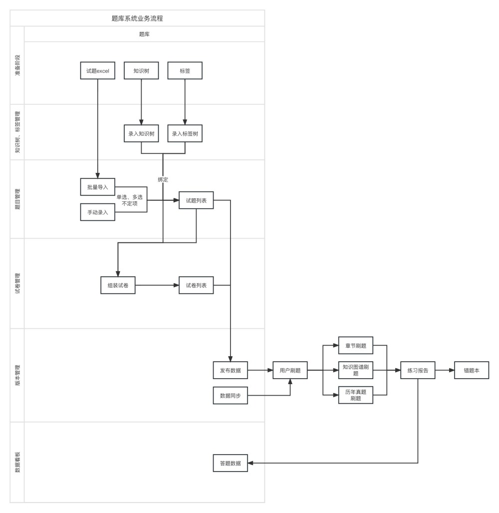
【搭建题库结构】:
题库中可创建多个学科,每个学科是一个子题库。学科下可以创建多个科目。
每个科目下有两棵树,一棵章节树,包括大纲章和大纲节,是根据教学大纲来呈现;另一棵是知识树,包括知识点及其下面的一级考点、二级考点。
题目关联到二级考点上,大纲节和知识点有一对多的绑定关系,如此,可以实现每个层级都能查到对应的题目。
【整体流程】:
2.1.2 二期(模拟机考+版本控制+选择题库)
本期目标是继续完善基建,主要包括以下三部分:
模拟机考:按真实机考界面呈现的方式来模拟考试,让学员提前适应考试;版本控制:增加对试题和试卷版本的控制管理,避免学员侧每次看到都是后台最新版本而产生误解;选择题库:支持切换选择学科题库,且可以在后台控制权限,支持考研相关学科的题库录入使用;
2.1.3 三期(题型拓展支持)
前两期支持了题库的正常使用与基础的选择类题型,满足了法考业务的客观题,但没有适用考研学科的部分题型以及法考的主观题型,因此第一阶段三期的目标是拓展题库支持的题型,向通用化方向发展。
题型包括:
主观题:无标准答案,支持法考、考研英语作文、政治题等,先支持学生能做题和看解析,不评判学生作答的对错,下一期再支持人工批改;完形填空题:考研英语重点题型之一;富文本编辑器:前两期录入题目时只支持纯文本输入,支持考研数学输入公式,考研英语翻译题下划线等情况;填空题:支持考研数学使用;
保持半个月新支持一种题型的节奏。同时会完善答题流程,增加做笔记功能以及笔记本。
(粉笔界面示例)
2.2 第二阶段——场景拓展&数据采集
第一阶段完成题库基建,让题库能用,第二阶段重点是采集题目数据,让题库好用。
2.2.1 一期(系统打通)
第二阶段一期主要增加题库系统对其他场景提供支持,实现系统间的打通,完善做题流程,包括教务+课程后台、直播间等:
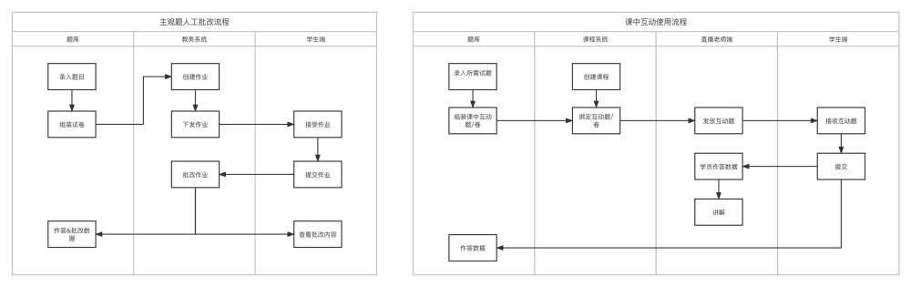
支持主观题的人工批改:在教务后台中下发主观题作业,学生作答后老师可对其作答进行人工批改,再下发给学生查看。支持课程中挂载互动题:在题库中增加课中互动题使用的题目&试卷创建以及规则编辑,再挂载到直播间中供课中老师和学生使用。
2.2.2 二期(抓取数据)
题库能正常使用后,只通过人工采集录入效率较低。想要扩大题库的规模、增加题库中试题和试卷的数量,需要采用各种方式来采集已有的试题,同时建立完善信息采集、审核、使用流程。
抓取数据:通过网页采集、pdf数据解析等方式抓取法考、考研学科的试题数据;流程完善:数据抓取后,增加对题目进行排重、审核流程;
(一起考流程参考)
2.2.3 三期(C端场景拓展)
扩大题库试题规模后,可以支持更多C端的使用场景,比如随机组卷、模考、特训营、PK、每日一练等:
随机组卷:设置组卷规则,针对自己薄弱环节针对性练习;模考:通过模考的成绩和排名来检验自己的学习水平和备考效果;特训营:设计好练习路线,让学生在有限时间内,快速提升考试技巧和答题速度等;PK:双人或多人PK,检验对背题类试题的掌握情况;每日一练:每天推荐的精选试题,让学生掌握经典题;
当然,具体的C端使用场景需要根据业务的需求来实现,不能堆积过多的场景,造成对用户的干扰。
2.3 第三阶段——智能化、个性化(长期)
题库覆盖完主流场景之后,下一步是将题库向智能化、个性化的方向发展:
智能批改:对法考、英语作文等主观题进行智能批改,降低人力成本;能力模型:根据学生的做题数据,评估学生对知识点的掌握情况,建立学生的能力模型;推荐学习:根据学员的能力模型推荐符合学员当前阶段的练习方式和试题,针对性提升能力;考试估分:根据学生的数据情况,预估学员在考试中可以取得的分数,作为参考;
以上,就是最近对题库系统的一些思考与总结。
本文由 @YTY 原创发布于人人都是产品经理,未经许可,禁止转载。
题图来自 Unsplash,基于CC0协议
最近更新高等教育
- 常州春江街道:凝聚银发力量 为高质量发展添彩助力
- 【重阳警营】长大后,我成为了您
- “上海奶奶”沈翠英离世 曾捐450万元建小学 家人称将传承其爱心
- 没有高中毕业证能参加成人高考吗
- 北京城建集团高质量共建“一带一路”
- 17场活动走进高校,“大学生戏剧周”助学子看见世界
- 澳大利亚硕士留学一年制的大学
- 9月豪华SUV销量盘点!销冠是奥迪Q5L,销量前五中有三台理想
- 安信信托原董事长王少钦被终身取消金融机构高管任职资格 公司已更名为建元信托
- 邵东市周官桥乡:深化“一月一课一片一实践”,让组织生活走实走心
- 浙江师范大学附属小学积极倡导清廉文化,引导学生树立廉洁意识
- 重磅!2024年度泰晤士世界大学学科排名公布
- 云南2018年自学考试报考须知
- 期货供需形势分析,多品种短期震荡有望回落,唯尿素仍坚挺
- 高淳建发集团国邦公司圆满完成省住建厅考核
- 自考学习形式有哪几种?
- 提升凝聚力 助力新发展
- 从“印象”到“画像”
- 国考报名截止!这些岗位为何“零报考”?
- 播出预告丨上海市奉贤区教育学院附属实验小学:劳动教育也需要创新
- 正在阅读:崩坏星穹铁道金人旧巷市廛喧活动攻略 崩坏星穹铁道金人旧巷市廛喧活动怎么
- 【“双争”进行时】社团活动乐趣多 百花齐放展风采
- 「网络防诈」警方解读:各类诈骗的特点汇总!电信网络诈骗的四大误区!
- 2023年下半年中小学教师资格考试面试报名将于11月8日开始
- 鹭卓玩游戏助跑成绩无效,赵一博与兄弟汇合上演套路与反套路!