
定啦!深户申请来了,55岁以下符合条件均可申请,快至15天落户成功!
深户价值持续凸显
根据《深圳市国民经济和社会发展第十四个五年规划和二〇三五年远景目标纲要》,5年内深圳将供应商品住房35万套,建设筹集公共住房?54 万套。教育上5年内将新建基础教育学位90.8万座,其中,新建学前教育学位 12.5 万座、公办义务教育学位 67.3 万座、公办普通高中学位 11 万座,同时中小学新建、改扩建学校智慧校园达标率100%。
目前正是落户深圳的好时期,现在年龄45岁以下符合条件者均可落户深圳!
深圳落户方式
1、学历入户:
国内学历:
全日制大专学历35岁以下+深圳社保在缴状态;
全日制本科及以上学历45岁以下+深圳社保在缴状态。
注:全日制大专以上学历,毕业2年内可直接申请落户;且无需缴纳社保,符合条件的抓紧申请吧。
国外留学:本科以上学历,拿到教育部《学历验证》,45岁以下,一个月社保在缴状态。
深户人工办理入口
全日制大专35岁以内即可申请入户
全日制本科45岁以内即可申请入户
↓扫码添加老师办理入户?↓
2、积分入户:
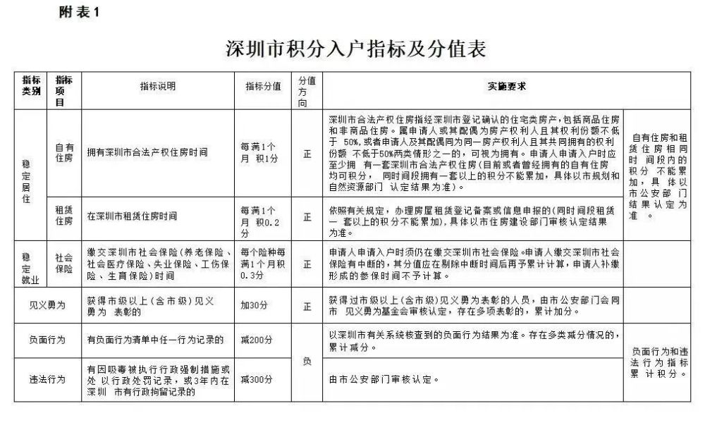
2月8日,深圳市发展和改革委员会深圳市公安局深圳市人力资源和社会保障局关于印发《深圳市积分入户办法》,满足以下条件即可申请:
申请条件:
①年龄男性在55周岁以下,女性在50周岁以下;
②满足合法产权住房需连续满5年或合法租赁住所年限连续满5年;
③深圳市养老保险或医疗保险年限累计满5年。
积分计算方式:
1.拥有深圳市合法产权住房,每满1个月积1分;
2.在深圳市租赁住房,每满1个月积0.2分;
3.缴交深圳市社会保险(养老保险、 社会医疗保险、失业保险、工伤保险、生育保险),每个险种每满1个月积 0.3分;
4.见义勇为加30分。(注:需获得市级以上表彰)
特别说明:
本次积分入户具体数量和积分入户门槛,由市公安部门根据入户申请人员积分分值排名和年度积分入户指标两个维度,确定正式入户人员名单。
所以,如果积分低于300分,或是着急入深户人士,建议大家优先考虑学历入户和职称入户哦!
3、职称入户:
满足中级职称+中专学历以上+45岁以下+深圳社保在缴,即可申请入户。
来源:深圳市人力资源官网关于核准入深户条件
目前对于低学历朋友(全日制大专以下)想要快速落户深圳,考中级职称是较为稳妥的方式,其中,用于落户深圳的中级职称,推荐“系统集成项目管理工程师”。
它属于中级软考职称,是由国家人力资源和社会保障部、工业和信息化部领导进行的国家级考试。
“系统集成项目管理工程师”报考门槛也比较低,无需学历和工作经验,年满18岁均可报名,考两门,满45分即合格,并且该证书还能用于落户广州、东莞、佛山、惠州等广东各市。
取得证书后,还能填报专项附加扣除,抵扣个税,最高可抵扣3600元,另外该证书在职场也利于升职加薪。并且助力评定高级职称!
目前2023年软考落户流程:
1、现在报名,开通账号学习;
2、8月中旬系统报名,10月打印准考证;
3、11月4日参加全国统考;
4、次年1月左右出成绩;
5、次年2月出电子证书,即可申请办理户口。
考证入户无需排队
中专证办理+职称报考
↓扫码添加老师咨询↓
深圳户口的好处
落户深圳在孩子教育、申请公租房安居房、买房摇车牌号、医疗保险、升职加薪、专升本方面都有优势。
01
教育优势
根据深圳市各区义务教育入学积分表,落户深圳,在就读公办学校以及积分入学方面,享有高分值的便利。
深圳宝安区义务教育入学积分表
▲来源:宝安区教育局
南山区积分入学加分项:南山户籍满1年加1.5分,最高7.5分,非南山户籍满1年加1分,最高5分,若入户不满1年则不加分。
▲来源:南山教育局
所以家有上学的娃,提前规划入户事宜是非常有必要的。
02
申请公租房安居房
无论是申请公租房还是申请安居房,都必须要有深圳户口。公租房的租金和安居房的价格都比商品房优惠太多,而且还能通过安居房和公租房来申请学位。
安居房符合要求的还可以直接低价买入,价格比周边房价低不少呢。
03
申请人才房
今年深圳开放了一大批人才房,全日制本科落户深圳后,满足社保条件就可以直接申请啦!人才房的价格比周边商品房低不少!
而且就在2月28日,申请人才房的要求还降低了:
第一梯队维持原方案不变。第二梯队主申请人是深户,共同申请人(配偶、子女)则不受户籍限制。另外原来是单身35岁才能申请人才房,现在改为单身30岁就可以申请人才房啦!
深户的好处越来越多!在深圳发展的朋友抓紧落户!
04
买房,摇车牌优势
?购房:
深圳户籍:落户3年+连续缴纳3年及以上个人所得税或社会保险证明即可购买商品住房;
非深圳户籍:人员则要求连续缴纳5年(60个月)及以上个人所得税或社会保险证明。
?车牌摇号:
深户:参加车牌摇号和竞价,不要求居住证和医保;
非深户:持有有效的居住证且最近连续两年以上,在深圳市缴纳(不含补缴)医保才可以参与车牌摇号、竞价。注意,补缴或缺缴都没资格哦。
05
一人深户,全家可随迁
如果你有深圳户口,配偶、子女、父母满足相应条件,可以直接随迁过来。
06
少儿医保优势
有深圳户籍,新生儿出生可以随迁入户,然后可以在深圳购买少儿医保,宝宝从出生之日起就可以参保,可以根据规定报销宝宝出生住在儿科的费用。
07
医疗保险优势
?社保优势:
有了深圳户籍,公司可以购买一档社保,去医院就医,报销比例也更高哦,但是非深户一般只给缴纳二档社保,且报销比例低。
?养老优势:
享受深圳优厚的养老福利。
08
升职加薪+办证便利
对部分需要深户的知名外企、涉外机构及国有单位的重要职位(如财务、公务员),将有更多的机会。
09
专升本
广东户籍的大专毕业生可以参加广东的专插本(专升本考试)。
10
出行港澳更便利
具有深圳户籍,办理港澳台通行证、护照等各类证件都很方便,不用持有居住证即可办理,深圳户籍人士持个人游签注还可以一周去一次香港。
目前内地和港澳全面通关,深圳户籍朋友去香港就更方便啦!
11
领取人才补贴,最高10万元
?龙岗区对新引进的硕士学历以上毕业生给予一次性3万元生活补贴。(申请人毕业院校需是双一流院校或是QS百强院校)
?对于35岁以下的博士学历人才深圳市人力资源补贴10万元,分2批发放,首批发放30%,续发剩余的70%。(注意:续发时申请人需还满足深圳户籍且缴纳了深圳社保连续12个月)
具体关于人才补贴的具体信息,可以添加下方二维码咨询本地入户老师!
深户人工办理入口
快至15天就能拿下深圳户口
长按识别二维码咨询入户
最近更新学前教育
- 河南41个博士后团队将出征第二届全国博士后创新创业大赛总决赛
- 广西:依托“硕师计划”让高素质教师走向农村学校
- 数字工匠不足,育人短板怎么补?
- 闵行这个“服务圈”,已为200多青年找到心仪工作!
- 海大99周年校庆专属头像上线!
- 江西有哪些自学考试学习形式?
- 北中医房山医院:相约地坛共赴中医药文化盛会,走进文化宣传周共促中医药文化素养
- 军自考有哪些专业?
- 重要提醒!湖北省10月高等教育自考考前须知
- 新丝路幼儿园:九九重阳暖相融 孝亲敬老情意浓
- 7天搞定托福作文的技巧
- 躬耕教坛,强国有我!上音“大先生”荣登 “上海市教育功臣”群像展
- 自考需要去学校上课吗?
- 助推重大项目建设廉洁高效
- 青海省玉树藏族自治州:深化河湖长制守护“中华水塔” 力保“一江清水向东流”
- “国际角膜塑形学会亚洲分会(IAOA)基础课程培训班”首次在渝开课!
- 豆神教育窦昕老师不断加码大语文布局,推动文化传承
- 九江家有电动车的快看!11月1日起实施
- 宝馨科技:重大经营与投资决策管理制度(2023年10月)
- 新托福独立写作满分
- 获评国家级优秀!海淀区人工智能产业集群蔚然成势!
- 喜迎妇女十三大|织密防护网,“她”权益法治屏障更坚实
- 晋州市和平小学组织观看“新时代好少年”直播活动
- 金融支点“撬动”科技创新 企业如何加快自主创新?
- 宋旦汉字艺术博物馆在湖南外国语职业学院开馆揭牌